说到姑苏区的好初中,家长们对这五所老牌初中一定不陌生——立达、振华、景范、平江和草桥。那么这些学校的实力究竟如何?小升初需要哪些条件呢?赶快来一探究竟!
苏州市立达中学校
学校介绍:苏州市立达中学校是由苏州市教育局主管的一所公办初级中学,学校前身是1996年创建江苏省苏州中学初中部,2010年4月独立成校;2011年9月,迁入姑苏区新校区。学校占地68亩,有教学班57个,学生2400多名。
师资力量:据2020年3月学校官网显示,学校有在编教职员工207人,其中有特级教师3人,名教师2人,大市、市区学科带头人37人,市级名师工作室3个。

初中施教区:

升学成绩:2020年中考,四星级高中达线人数600+,艺术班最高分为初三(14)班陈琛703, 优秀率达91%,总均分665,普通班多位同学达到680+;初高衔接课程项目A班均分685分,B班均分683分。
苏州市振华中学校
学校介绍:苏州市振华中学校是依托著名品牌学校苏州市十中所创办的一所民办学校,2010年在市教育局调整下成为市教育局直属公立学校。振华的办学宗旨是,为学生的全面发展、终身发展打下扎实的基础,注重学生创新精神和实践能力的培养。
师资力量:振华的师资队伍以十中的优质教师资源和优秀外籍教师为基础,以名、特教师为龙头,以优秀中青年教师为骨干,同时充分运用灵活的办学机制,积极引进高素质、高层次的教师,积极推行兼职教师制度,努力构建一流的高水平师资队伍。

初中施教区:

升学成绩:2020年中考最高分715分, 670分以上近百人,全校中考总分优秀率超50%。2019年录取苏中匡亚明班、十中国科大班、苏大附中费孝通班、达苏中录取分数线合计140人。
苏州景范中学
学校介绍:苏州景范中学校址原为北宋名相范仲淹创办的义庄旧址。千年义庄文化熏陶和义学文脉滋养,为景范中学积淀了深厚的文化底蕴,学校因此拥有了办学的浑厚底气。景范中学以分层、分类、个别化为课程组织形式,将分层走班教学提档升级。
师资力量:学校具有一支师德高、业务强的教师队伍。现有教职工109人,其*特中**级教师1名,学科带头人5人,中学高级教师30名。

初中施教区:

升学成绩:2020年初三中考取得优异成绩,在市均分略有下降的情况下,预计四星级高中人数及比例均高于去年, 初三C层班级(人数占比百分之五十)均分达658分,年级均分继续高位发展,位于市直属前列。
苏州平江中学
学校介绍:苏州市平江中学校创办于1996年,依托于苏州百年名校苏州市第三中学校,为苏州市首批民办公助初级中学。2010年,根据苏州市教育局直属初中校布局调整方案,平江中学脱离母体,独立办学,性质为市教育局直属公办初中。
师资力量:现拥有以特级教师赵晴芳为领衔、由市学科带头人和出国修学回国的骨干教师及外籍教师组成的品牌师资。

初中施教区:

升学成绩:在2020年中考市均分略有下降的情况下,平江继续呈现良好发展态势,高分段人数实现稳步增长, 全年级总分优秀率将近50%,其中“未来教育项目班”的总分优秀率达95.23%,同时TT班也再创新高,均分较2019届提高4.5分,全面超出既定目标。
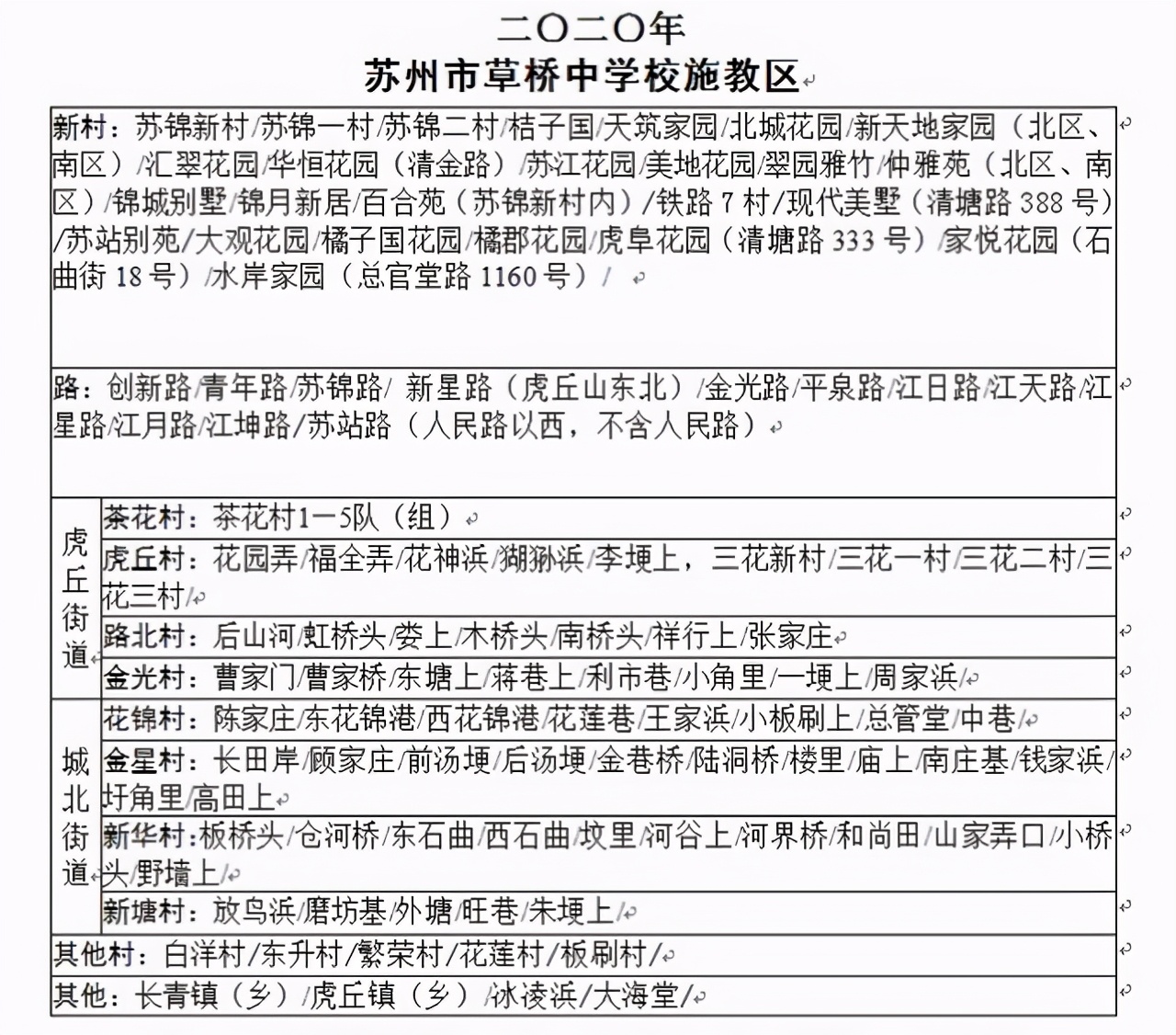
苏州市草桥中学校
学校介绍:现苏州市草桥中学校的前身苏州市草桥实验中学校,创办于2000年。自创办后,曾数易校名,屡经校校合并。但虽历经沧桑,其悠久的办学传统依然灿烂,优良教风学风一脉相传。
师资力量:目前,已获硕士学位或硕士在读的教师31名,占在职教师20%,获得省市各类荣誉称号和表彰的教师936人次。

初中施教区:


升学成绩:2020年课后服务数理项目班中考均分681分,初三年级达市区四星级普通高中自主招生最低控制分数线学生人数超 52%。
2020年小升初受疫情影响,立达、振华、平江是开放了线上的二维码扫码登记,填写孩子的基本信息以及成绩奖状情况,后续学校会通知家长们审核材料,面谈签约。草桥和景范是直接将简历放到门卫处即可(立达也可以放到门卫那边),后续等学校查看筛选后进行进一步的通知。
据了解,今年择校成功的学生基本上都是全优全三好,尤其是四到六年级的三好情况,但是这个不绝对,如果有含金量高的奖状,成绩很优秀,或者小学很好等加分项,那么缺一个两个三好也是有很大希望的。
注意,2020年受政策影响, 这五所学校主要招收在姑苏区有房产的孩子,其中振华基本上只招了姑苏区的孩子,2021年政策情况不确定,如果有外区的孩子想读这五所初中的,建议做好两手准备。