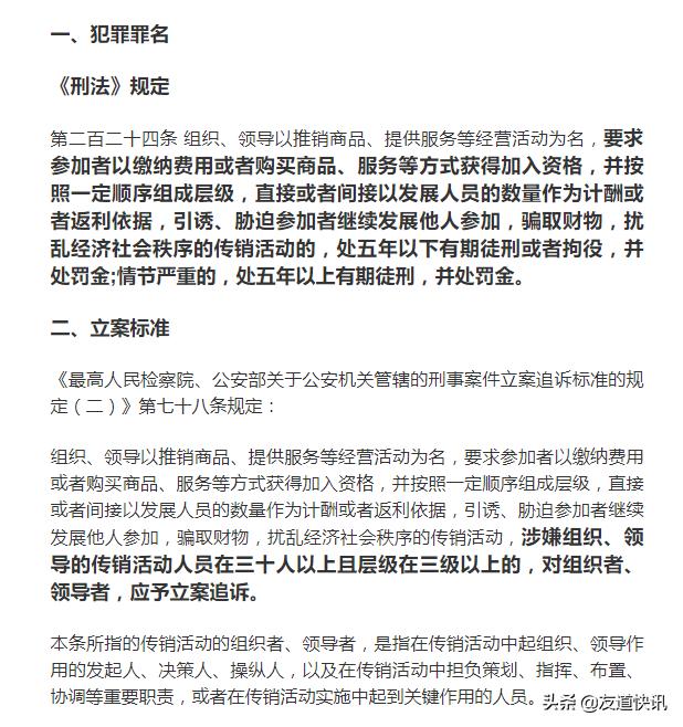
昨天发了一篇关于1040阳光工程的文章,很多网友问我,既然这个行业是传销,为什么国家不打击不管理,十几年了依然存在于各大城市,经济开发区。而导致越来越多的人深陷其中,今天我们就来讲一讲这个行业中所谓的“宏观调控”。
“宏观调控”一词是指政府运用政策、法规、计划等手段对经济运行状态和经济关系进行调节和干预,以保证国民经济的持续、快速、协调、健康发展。政府宏观调控也叫国家宏观调控,是政府作为市场经济的主体,通过行政手段与经济手段(主要是财政手段),实现以经济主体为主导、经济主体与经济客体的对称关系为核心、经济结构平衡与经济可持续发展的经济行为。

宏观调控的主要目的保持社会总供给与总需求的基本平衡
在南派传销当中,(1040阳光工程、自愿连锁经营业、纯资本运作等都是属于这一范畴。)在他们的组织里经常听到的一句话是“宏观调控”,什么意思呢?用他们的话来说就是国家最终要培养80%的中产阶级,这个时候要如何选人呢?就是靠“宏观调控”,以此来吓走那些胆小的,以达到筛选人才的目的,同时控制这个行业的发展速度,以免造成“一业兴,百业废”的局面,让小部分人现富起来。
而在新人了解“行业”的时候,他们一般会在第四天的上午让人了解宏观调控。在前三天的*脑洗**过程中,大部分人的状态是迷迷糊糊,基本上相信生意是“国家”做的。这个时候就给他们看几个视频,比如说《焦点访谈》中抓传销视频,然而进行歪曲的解释,后面也有《中部崛起》等正规视频,其目的就是为了让他们相信国家正面打击,侧面在扶持的理论。
其实从近几年各大媒体,以及当地政府都在逐年加大对这个行业的报道和打击力度




随处可见的横幅和网上随便都能搜到的关于1040的媒体报道并没有能够阻止这个行业的发展,反而更多的人深陷其中。

传销活动依然活跃。我们用力投向传销组织的“投枪”和“*首匕**”都到哪里去了?笔者从以下几段传销笔记中找到了答案。
传销笔记一:“国家对行业的发展速度和方向进行实时调整,通过媒体传达国家的意图。发现发展速度慢了、资金量少了,就会正面调控,然后通过媒体大力宣传,立刻引起正面效应。10月北海一下子就来了16000人。到了11月,因为来的人太多了,还有个别走歪了路子,负面调控就来了,通过媒体报道广西有传销,起到减少人流量和敲山震虎的作用。”――这就是传销组织的“媒体掩护论”。正是它,模糊了“新人”的清醒认识,使他们逐渐动摇、逐渐接受这种论调,无论媒体如何宣传,都会被他们视为“烟幕弹”,而媒体揭露真相的作用就被巧妙地抵消了。
传销笔记二:“政府宣传和那些所谓措施,是表面功夫。数十万外地人来这里什么都不做,政府会不知道吗?银行门前挂着横幅、柜台放着告示牌,为什么那么多笔69800元存款却安然无恙?为什么外地人在这里银行开户要限制名额?冷静思考、仔细琢磨,你就懂了。”――这就是传销组织的“*民政愚**策论”。那些早已离开传销组织的人们,接受访问时,依然认定政府打击传销只是“走过场、做样子”,在许多问题的理解上依然清晰可见传销*脑洗**的烙印,可见其影响之深远。
传销笔记三:“国家保护整个行业,不保护任何人,谁违规就打谁。所以每年都要开展清理整顿行动,把混进行业里面的坏人清理出去。清理坏人,需要一些人配合调查,所以带走的人很多,被处理的没几个。”――正是这个“政府保护论”,使传销人员对“资本运作是国家项目”深信不疑,对传销组织的各种规则很尊崇,对正面宣传、执法打击置若罔闻。

如此颠倒是非黑白、牵强附会的“拿来主义”,却能屡试不爽,至少说明以下几个方面的问题:
一,说明正面宣传教育难敌传销*脑洗**。
与传销组织吃透人性、洞悉心理的*脑洗**攻心术相比,以挂标语、*放播**公益广告、发放宣传品为主的正面宣传,就显得针对性不强。而主流媒体对传销案例的曝光,对*局骗**的揭露,警醒作用也难敌*脑洗**功效。人是环境的产物,在那样的环境下更多的接触到的是他们对这个行业的“正面宣传”。如今的传销人员,有多少是没有看过这些曝光节目的呢?很显然,在这次攻心战、拉锯战中,正面宣传确实“技不如人”。
二,说明执法打击力度尚未达到足以震慑违法犯罪分子的程度。
在行政执法方面,面对具备较强反侦查能力的传销组织,市场监管部门调查取证困难重重。“行业”内有严格的管理制度和保密措施。除了取证难,送达难、执行难也是困扰打传执法的问题。这“三难”严重影响执法到位。而这,在客观上提高了“政府打击只是做做样子”等谎言的可信度。
三,刑事打击方面,因为追诉标准过高,客观上导致打击面过小。
要达到立案标准“三级”“三十人”这两个要件的限制,使不少给他人和社会造成危害后果的人得以逃脱刑罚。政府的打击更多的处理到的是行业里的底层人员,达不到这样的额立案标准。所以,每次打传行动都是“带走调查的人多,被处理的没几个”,那些“平安回来”的人,正好成为传销*脑洗**的“活教材”,不断地激励着人们在传销道路上“前赴后继”。

大多数被打击处理的传销人员并没有达到立案标准
公安部门集中化打击更多的针对的只是底层传销人员,达不到立案标准,大部分只能够教育释放或者遣返



所谓“老总”为什么不和下面的人住在一起,而显得行踪隐秘,一方面是为了给下面的人营造假象,告诉你上到第二个平台可以拥有更好的生活。最重要的一方面也是为了躲避政府的打击。

传销老总聚会被抓

传销老总聚会被抓
人是环境的产物,人长期待在那样的环境中,思想会被“行业”带动。经常和别人讲工作的人,他们也会和其他人互相交流*脑洗**的经验,互相补充。也是一个不断完善的过程,使本身存在的漏洞越来越小,如果达不到一定的层次很容易使他们迷惑,这也是为什么一些高学历、高收入、高层次的人屡屡受骗的原因,他们受骗后又去骗其他人,让人又觉得如此高身份的人都进来了,更加强了其迷惑性。对于如何解决这些深陷其中的人,其实并没有很好的方法,如果能带离那个环境更好。如果不能,一方面,断绝他们的经济往来,不要轻易给他们资金上的支持,另一方面,断绝他们的启动市场,让周边的人都知道他在从事这样一个事情,不要轻易去相信。叫不到人,也就没有资金来源,这样运作起来也就会越来越困难。
深陷传销执迷不悟的人,好多前期都是受到所谓“宏观调控”迷惑,而对于其中相悖的事情却是视而不见,为了应对公安部门的调查,他们培训了如何应对的方法,比如“六大好处,四大应对”,关于这一点,我在下次再和大家详细谈。
(更多关于传销,直销,媒体资讯,关注“友道快讯”头条号,每日更新)