(转载请注明出自风报Riskstorm.com)


在此次论坛上,阿里集团、腾讯集团、联想集团、新光集团、宝信软件、嘉御基金等企业和机构受邀作为本次产业互联网高峰论坛嘉宾并发表了各自的演讲。上海风报企业征信服务有限公司COO顾佳庆先生也受邀作为本次论坛的主讲嘉宾,在论坛上以“产业互联网时代下的供应链风险管理”为主题进行了专题演讲,通过案例解析,来阐述大数据、人工智能技术在供应链风险管理场景中的应用及实践。

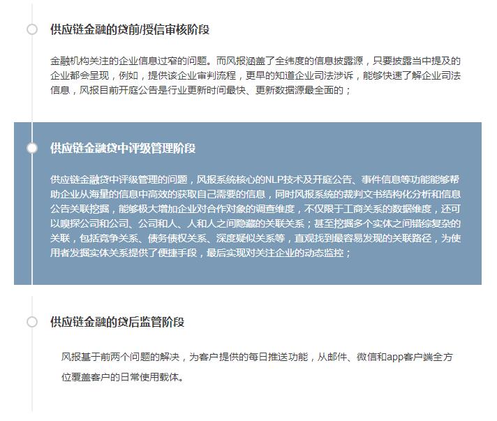
顾佳庆先生从当前国内领先的NLP智能语义技术在供应链领域的实际运用展开,讲述了风报系统在助力供应链金融风险控制应用中的三个阶段:

最后顾佳庆先生也用海尔旗下的供应链金融平台“海融易”为案例,介绍了风报如何用于企业贷前尽调,贷中及贷后三个阶段的供应链风险管理场景。风报系统在供应链金融的贷前、贷中和贷后三个阶段的场景使用,与本次高峰论坛的人工智能科技走进社会各领域的主题相呼应,引起论坛现场的观众的高度兴趣。

风报,是一款基于人工智能的企业情报分析和风险控制系统,涵盖工商、诉讼、税务、行政处罚、投融资、高管变动、新闻事件等企业情报信息。风报包含全国近8000万+工商注册主体信息,并汇聚全网超过3000+法院的各类裁判文书,上万家权威媒体机构,涵盖各种行政公示、审判流程、企业信息披露和新闻媒体报道,并通过人工智能技术将非结构化的文本进行清洗、分析、关联,形成结构化的企业情报信息。在企业尽职调查、风险控制、合规审计、司法调查、行业研究和商机及投资机会筛选等场景已经获得了广泛的应用。

本次产业互联网论坛,还有来自宝钢集团、奥凯大宗、大华集团、赛伯乐集团、蓝源资本等产业企业和投资机构以及联想集团、阿里云、腾讯云等顶尖技术企业的嘉宾的演讲,引起了不小的轰动。当产业与科技碰撞,当人工智能越来越深入传统产业领域,进行可实现的商业化运作,传统行业将焕发出新潜力,人们对于科技,对于新产业毫无疑问将有更加美好的期待。