来源:各省市住建部门,整理:度川管理研究部,转载请注明!
此前,湖南、海南、广西、重庆、湖北、天津、宁夏等地发布了关于人员配备标准管理办法。昨日,*藏西**也发文了。

其中,湖南、海南、重庆、湖北、宁夏、*藏西**均提出 中标单位不得更换和撤离项目经理、总监等关键岗位人员,且需要人脸考勤。
*藏西**
昨日(1月18日),*藏西**自治区住建厅发布了关于征求《*藏西**自治区建筑工程施工现场关键岗位人员配备管理办法》(征求意见稿)意见和建议的通知。
中标后人员锁定,不得擅自更换、撤离,否则按照骗取中标处理
1、相关单位在中标后,“*藏西**自治区建筑市场监管与诚信一体化工作平台”将会对该项目承诺的 项目经理、技术负责人、质量员、专职安全生产管理人员 等进行 锁定 , 被锁定人员不得参加其它工程项目的投标 。
2、建筑工程施工合同、建筑工程监理 合同中应明确施工项目部、现场监理部关键岗位人员,且应与中标通知书一致。
3、项目实施过程中, 施工项目部、现场监理部关键岗位人员应保持稳定 。 中标单位 自工程项目开工之日起至完成合同约定工程量之日止, 不得擅自更换和撤离关键岗位人员,对擅自更换和撤离的按 骗取中标处理 。下列情形除外:
(1)因身体原因无法坚持施工现场管理工作的, 需提供三级甲等以上医院出具的证明材料 (包括医学检查证明书及相关医疗凭证);
(2)本人所承担的 专业业务已完成的 ,需提供项目所在地住房和城乡建设部门提供的现场复核证明材料;
(3) 因违法违规行为 不能继续担任施工现场管理工作的,需经建设单位同意并经项目所在地住房和城乡建设部门审核同意后更换。
注:
施工项目部 主要由 项目经理 、技术负责人、 施工员、质量员 、专职安全生产管理人员组成。
现场监理部 主要由 总监理工程师 (总监代表)、专业监理工程师、监理员组成。
缴纳社保、人脸考勤
1、 建筑施工企业 、工程监理企业 应与 其任命的 施工项目部、现场监理部关键岗位人员 订立劳动合同、建立劳动工资关系,并缴纳社会养老保险。
2、关键岗位人员上岗时应进行 实名制认证和人脸识别考勤。
3、项目开工后,建设单位现场负责人、施工项目部和现场监理部的 所有人员 均应纳入实名制考勤管理,未进行实名制登记不得进入施工现场 。
4、对施工项目部、现场监理部 人员配备不达标、擅自更换 、不按规定履行职责、 不按规定进行实名制认证、实名制考勤天数不达标的 ,各级住房和城乡建设主管部门及质量安全监督机构应依据相关规定对建筑施工企业、监理企业及关键岗位人员依法 进行行政处罚和信用惩戒 。
附:
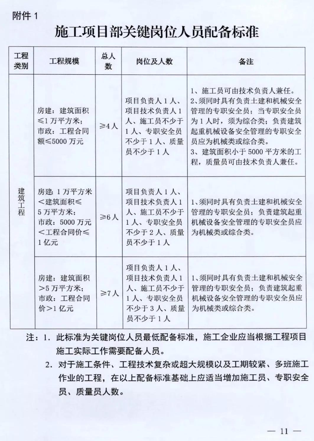
建筑工程总承包施工项目部关键岗位人员设置和配备标准

注:
(1)此标准为关键岗位人员最低配备标准,施工企业应当根据工程项目施工实际工作需要配备人员。
(2)施工企业应根据有关规定和承包合同约定组建施工现场项目管理机构,无特别规定或约定的,一个承包合同(标段)应建立一个项目管理机构。
(3)对于施工条件、工程技术复杂或超大规模以及工期较紧、多班施工作业的工程,在以上配备标准基础上应适当增加施工员、专职安全生产管理人员、质量员人数。
(4)10万平方米以上的房屋建筑工程,建筑面积每增加5万平方米或工程合同价1.5亿元以上的市政工程合同价每增加5000万元,施工项目部应增配1名施工员、1名质量员和1名专职安全生产管理人员。
(5)同一岗位专业人员配备为3人以上时,应明确岗位负责人。
(6)本标准中人员 可互相兼职的岗位,每人兼职不得超过1项,且每个岗位兼职不得超过1人。
建筑工程专业分包施工项目部关键岗位人员设置和配备标准

注:
(1)专业分包单位无自带或租赁特种设备时,可不设置机械员岗位。
(2)专职安全生产管理人员岗位类型应为综合类(C3)。
(3)可兼职的岗位用“*”表示。
建筑工程劳务分包施工项目部关键岗位人员设置和配备标准

现场监理部关键岗位人员配备标准

注:
(1)此标准为关键岗位人员最低配备标准,可根据项目实际需要,由建设单位和监理单位协商确定。
(2)标准中, 专业监理工程师不得少于1人,专业监理工程师仅包括项目主导专业监理工程师,不包括非主导专业监理工程师。
(3)房屋建筑工程建筑面积10万平方米以上,市政,监理人员随之增加。
宁夏
1月6日,宁夏住建厅发布关于《宁夏回族自治区建筑工程施工现场关键岗位人员配备管理办法(征求意见稿)》的通知。

中标后人员锁定,不得擅自更换、撤离
1、各级住房城乡建设主管部门要在宁夏建筑市场监管服务系统中对该项目的 项目经理、技术负责人、质量员、专职安全生产管理人员 进行锁定,被锁定人员不得参加其它工程项目的投标。
2、建筑工程施工合同、建筑工程监理合同中应明确施工项目部、现场监理部关键岗位人员,且应与中标通知书一致。
3、自工程项目开工安全生产条件审查合格之日起至完成合同约定工程量之日止, 不得擅自变更合同约定的 项目经理、技术负责人、质量员、专职安全生产管理人员和总监理工程师 。下列情形除外:
(一)因不履行岗位职责或出现重大工作失误,由建设单位提出更换的;
(二)因违法违规行为不能继续担任施工现场管理工作的(应有相关部门出具的处罚文书);
(三)因个人信用记分达到12分及以上,不能继续执业的;
(四)因身体原因不能胜任项目管理工作的(应有市级以上医院出具的证明);
(五)发包方与注册建造师受聘企业已解除承包合同的。
注:
施工项目部主要由项目经理、技术负责人、施工员、质量员、专职安全生产管理人员组成。
现场监理部主要由总监理工程师(总监代表)、专业监理工程师、监理员组成。
缴纳社保、人脸考勤
1、建筑施工企业、工程监理企业应与其任命的施工项目部、现场监理部关键岗位人员人员订立劳动合同、建立劳动工资关系,并缴纳社会养老保险。
2、关键岗位人员上岗时应进行实名制认证和人脸识别考勤。
3、项目开工后,建设单位现场负责人、施工项目部和现场监理部的所有人员 均应纳入实名制考勤管理,未进行实名制登记不得进入施工现场。
4、对施工项目部、现场监理部人员配备不达标、擅自更换、不按规定履行职责、不按规定进行实名制认证、实名制考勤天数不达标的,各级住房城乡建设主管部门及质量安全监督机构应依据相关规定对建筑施工企业、监理企业及关键岗位人员依法进行行政处罚和信用惩戒。
湖北
2021年12月31日,湖北省住建厅发布《关于<湖北省建筑工程施工现场从业人员配备管理办法(征求意见稿)>公开征求意见的函》。本办法自2022年1月1日起实施。
本办法所称施工现场从业人员是指:
1.施工现场关键岗位人员 。包括 项目负责人、项目技术负责人、施工员、专职安全员、质量员、材料员、机械员、劳务员、资料员、标准员、部分装配式建筑工程中的构件工艺员、信息管理员、构件质量检验员。
2.施工现场特种作业人员 。包括建筑电工、普通脚手架子工、附着式升降脚手架子工、信号司索工、塔吊司机、塔吊安装拆卸工、施工电梯司机、施工电梯安装拆卸工、物料提升机司机、物料提升机安装拆卸工、高处作业吊篮安装拆卸工。
3.施工现场技能人员。
自投标截止之日起,不得更换和撤离项目负责人、八大员
- 施工现场关键岗位人员不得同时在其他建筑工程项目中任职。
- 除不可抗力因素外,中标单位 自投标截止之日起 至完成合同约定工程量之日止 ,不得更换和撤离项目负责人。
- 施工现场项目部专业管理人员应保持稳定。中标单位 自工程项目开工安全生产条件审查合格之日起至完成合同约定工程量之日止 ,不得擅自更换和撤离关键岗位人员。下列情形除外:
1.因身体原因无法坚持施工现场管理工作的;
2.因不履行岗位职责、工作实物等原因不宜继续担任施工现场管理工作的;
3.本人所承担的专业业务已完成的;
4.非本单位原因工程项目延期开工达6个月或停工时间达3个月以上的;
5.因违法违规行为不能继续担任施工现场管理工作的;
6.因人员调动不能在本单位执业的。
所有岗位人员都应每日进行人脸识别考勤
- 在施工期间, 所有岗位人员都应到岗履职,并通过实名制人脸识别考勤设备进行每日考勤。
- 关键岗位人员月考勤率低于70%的,工程质量安全监督机构应责令其整改,对拒不整改或整改不到位的,记录1次违规行为。
- 关键岗位人员应保证到岗履职的持续性,除因单位组织的外出学习培训、会议、休假、疾病等原因外,每72小时内应至少考勤1次。
人员配备标准


注:1.此标准为施工现场专业管理人员最低配备标准,施工企业应当根据工程项目施工实际工作需要配备人员。
2.对于施工条件、工程技术复杂或超大规模以及工期较紧、多班施工作业的工程,在以上配备标准基础上应适当增加施工员、专职安全员、质量员人数。

注:建筑施工安全检查根据施工现场对应设备和设施实施。


湖南
湖南省住建厅发布《湖南省建筑工程施工项目部和现场监理部关键岗位人员配备管理办法》, 自2021年3月15日起实施。
- 中标通知书中应 注明项目经理或总监理工程师姓名及证号 。
- 除不可抗力因素外,中标单位自投标截止之日起至完成合同约定工程量之日止, 不得更换和撤离项目负责人和总监 理工程师。
- 施工期间,所有关键岗位人员都应到岗履职,并 通过实名制人脸识别考勤设备进行每日考勤 。
- 月考勤率低于70%的 ,工程质量安全监督机构应责令其整改,对拒不整改或整改不到位的,记录1次违规行为; 月考勤率低于50%的 ,质监机构核实后记录1次违规行为,并责令整改。有关检查处理情况,应 录入“湖南省工程项目动态监管平台”。
- 在组织各类检查时,应将施工项目部、现场监理部关键岗位人员配备、 到岗履职情况作为检查重点。
- 对施工项目部、现场监理部关键岗位人员 数量进行优化缩减 ,仅规定不同规模最低岗位数量。



海南
2021年12月14日,海南省住建厅印发《海南省建筑工程施工现场关键岗位人员配备和在岗履职管理办法》,自印发之日起施行。
施工现场关键岗位人员包括:
- 承包单位派驻项目的 项目经理、技术负责人、施工员、质量员、专职安全生产管理人员(安全员)、资料员、劳资专管员;
- 监理单位派驻项目的 总监理工程师、总监理工程师代表、专业监理工程师、监理员;
- 还包括 施工项目负责人、设计现场负责人(即设计现场代表)。
招投标
1、企业参与某一项目投标的,从投标文件提交之日起至评标结束之日,其投标文件中承诺的关键岗位人员 不得在其他项目投标中重复使用。已经中标的关键岗位人员 不得重复参与其他项目投标。
2、评标过程中 ,评标委员会 应将投标人施工现场关键岗位人员 配备情况纳入评审内容。
3、招标人在中标通知书 中应根据中标人投标文件 注明关键岗位人员姓名、职务、资格或相关证书证号及身份证号。分阶段配备的,还应注明人员任职阶段。
4、除不可抗力等9种情形外, 企业自中标(合同签订)之日起至完成合同约定工程量之日止 ,承包单位 项目经理、总监理工程师 ,以及依法必须招标项目的 所有关键岗位人员 不得申请变更 。 对擅自变更或撤离的,按照相关规定 予以处理 。
到岗履职
1、考勤方式。 关键岗位人员 采用人脸等生物识别技术实施实名制信息化考勤,到岗时间依据服务平台中记载的考勤时间进行计算。
注:在《海南省工程建设领域施工现场人员实名制监督管理办法》中也提出:施工现场人员每次出入施工现场必须按规定使用考勤设备进行劳动考勤。采用人脸等生物识别技术进行电子打卡。
2、履职时间要求:
- 承包单位项目经理、工程总承包项目的施工项目负责人及设计现场负责人 ,其在岗履职时间不得少于应到岗时间 (扣除法定节假日时间)的80%;
- 总监理工程师 每项目在岗履职时间不得少于应到岗时间 (扣除法定节假日时间)的40%;
- 除上述人员外的项目其他关键岗位人员 应在管理职责内全勤在岗(原则确定为22天)。
3、探索将在岗履职与业绩认定挂钩。对关键岗位人员综合平均考勤时间低于应到岗时间50%的, 不予认定为该企业业绩 。
4、项目经理、工程总承包项目的施工项目负责人及设计现场负责人、总监理工程师 存在下列情形之一的,认定其未履行管理义务:
(一)项目经理、工程总承包项目的施工项目负责人及设计现场负责人在岗履职时间 少于应到岗时间80% ,总监理工程师在岗履职时间少于应到岗时间的 40% ;
(二) 半年内缺席四分之一及以上次数工地例会的 ;
(三)未按法律法规或规范要求在工程施工管理相关文件上签字或加盖执业印章, 或由他人代签的 ;
(四)未按法律法规或规范要求参加工程分部分项关键节点施工或验收的;
(五)法律法规规定的其他情形。
5、项目存在以下情形之一的,认定项目中标后履约不符合要求或未履行管理义务:
(一)项目关键岗位人员 综合平均考勤时间低于应到岗时间50%的 ;
(二)关键岗位人员应到岗时间 低于招标文件或合同要求 的。
附件1:海南省建筑工程承包单位现场关键岗位人员配备标准



注:1.工程实施工程总承包的,在此基础上配备施工项目负责人、设计现场负责人以及其他管理人员,组建工程总承包项目部。工程总承包项目经理符合条件的可同时担任施工项目负责人。
2.此标准为关键岗位人员最低配备标准。当专职安全生产管理人员为2人及以上时,其中一名专职安全生产管理人员参与机械起重设备安全管理;专职安全生产管理人员为1人时,应配备专职或兼职机械管理人员。
3.对于复杂的体育场所、综合性工程以及工期较紧、多班施工作业的工程,在以上配备标准基础上应适当增加施工员、质量员、专职安全生产管理人员人数。
附件2:海南省建筑工程监理单位现场关键岗位人员配备标准

注:1.此标准为关键岗位人员最低配备标准。监理单位可以任命专业监理工程师或监理员兼职负责安全监理、测量复核和见证取样工作。
2.对同时担任多个建筑工程项目总监理工程师的,监理单位应在其监理的每个建筑工程项目现场监理部配备总监理工程师代表。
3.本办法所指监理员是指从事具体监理工作,具有中专及以上学历并经过监理业务培训的人员。
4.工程投资额在500万元以下的项目关键岗位人员的配备数量,由业主和监理方根据实际情况协商确定,在《建设工程监理合同》中注明。
重庆
2021年12月28日, 重庆市 发布关于征求《房屋建筑和市政基础设施工程施工从业人员配备标准(征求意见稿)》意见的通知。
自投标截止之日起,不得擅自更换和撤离项目负责人、总监等管理岗位人员
现场施工管理人员应保持相对稳定, 自投标截止之日起至完成合同约定工程量之日止 ,除下列情形外, 不得擅自更换和撤离管理岗位人员 :
1非本企业原因,工程项目因故不能按期开工或停工达60天以上的;
2非本企业原因,工程项目因故不能按期开工或停工达60天以上,除项目负责人、技术负责人及专职管理人员外的;
3非本企业原因,工期超过施工合同工期60天,且未签订补充协议或未办理书面正式手续的;
4不履行工作职责,不能胜任工作,被住房和城乡建设主管部门或建设单位责令更换的;
5因退休、刑事犯罪、失踪、患不能继续工作的疾病、死亡的;
6本人所承担的专业业务已完成的。
条文说明:本条规定了现场施工主要管理人员可变更的情形,变更必须在出现本条规定的情形下,按照规定的程序进行变更。
现场施工管理人员是指:
建设单位 施工现场管理人员包括 项目负责人、技术负责人、质量负责人、安全负责人、安全专职管理人员、质量专职管理人员、档案管理人员、劳务(资)员 等。
施工单位 施工现场管理人员包括 项目负责人、技术负责人、质量负责人、安全负责人、施工员、安全员、质量员、标准员、测量员、材料员、机械员、试验员、预算员、劳务(资)员、资料员、信息管理员 等。
监理单位 施工现场管理人员包括 总监理工程师、专业监理工程师、监理员、见证取样员、资料员、信息管理员 等。
以下人员应取得本科及以上学历
01
建设单位项目负责人 应取得工程类或工程经济类大学本科及以上学历 。
02
施工总承包单位项目技术负责人 应根据工程规模满足如下的任职条件:
大型工程 : 应具有本科及以上学历 和工程项目相适应专业的高级职称,从事相关专业技术管理工作8年以上,担任过同结构类型的工程技术负责人
03
施工总承包单位质量负责人、安全负责人 应根据工程规模满足如下的任职条件:
大型工程 : 应具有本科及以上学历 和工程项目相适应专业的中级职称,从事相关专业技术管理工作6年以上,担任过同结构类型的工程的同类负责人

人员配备标准



注: 装配式混凝土建筑工程、市政基础设施工程、专业承包单位施工现场管理人员数量配备等内容详见正文。
广西
近日, 广西 区住建厅发布《关于征求< 广西壮族自治区房屋建筑和市政基础设施工程施工现场主要管理人员配备标准及履职管理办法(试行) >(征求意见稿)意见的函》。
本办法 自2022年1月1日起实行。明确:
本办法所称的 施工现场主要管理人员 ,是指工程项目建设、施工、监理单位的主要管理人员,包括:
- 建设单位 的项目负责人、质量负责人、安全负责人。
- 施工单位 (含施工总承包、专业承包和承接施工业务的工程总承包单位,下同)的 项目经理 、项目执行经理、项目技术负责人、 专职安全员 、质量员、施工员、取样员、机械员、劳务员。
- 监理单位 的 总监理工程师 、总监理工程师代表、专业监理工程师、监理员、见证员。
主要管理人员履职
1、施工现场主要管理人员进场工作前 必须将个人实名信息录入广西建筑农民工实名制管理公共服务平台。
2、施工现场主要管理人员到达施工现场和离开施工现场均必须通过“桂建通”平台 进行人脸识别考勤 ,作为到岗履职证明。
3、施工现场主要管理人员的有效考勤标准为:
- 当日考勤次数不得少于两次,当日在施工现场履职时间不少于4小时,且最早和最晚考勤时间间隔 不得小于4小时。 不满足以上要求的为无效考勤,按当天缺勤计算。
- 施工现场主要管理人员到岗履职率=当月主要管理人员实际到岗总天数/当月施工天数(当月施工天数按22天计)。
4、项目正常施工期间, 项目经理、总监理工程师代表 等每月实际到岗天数 不得低于当月施工天数的80%。总监理工程师不得低于30%。建设单位的项目负责人不得低于50%。
5、文件明确了《 项目现场主要管理人员履职情况判定标准》 (附于文尾) 项目经理 违反6条规定的, 可判定其履职不到位 ,其中包括:
- 连续两次未参加监理例会,且不能作出合理解释的
- 连续两次未组织项目部例检(周检)
主要管理人员配备
施工单位的项目技术负责人、专职安全员、质量员、施工员、机械员、取样员、劳务员以及监理单位的总监理工程师代表、专业监理工程师、监理员、见证员 不得同时在2个及以上工程项目现场任职。
评价监督
1、对施工现场主要管理人员到岗履职率不达标的项目,应及时督促项目相关单位 进行整改。
2、对拒不整改的,应采取 约谈项目及企业负责人、责令停工整改和扣减企业诚信分等措施。
3、施工现场主要管理人员到岗率 应作为我区建设领域有关行业协会的会员单位有关奖项评选条件。
附件1:施工单位项目施工现场主要管理人员配备标准


注:1. 此标准为施工单位施工现场主要管理人员最低配备标准。
2. 对于复杂的体育场所、综合性工程以及工期较紧、多班施工作业的工程,在以上配备标准基础上应适当增加施工员、质量员、安全员人数。
附件2:监理单位项目施工现场主要管理人员配备标准


注:1.此标准为监理单位施工现场主要管理人员最低配备标准。
2.建筑面积超过15万平方米,每增加5万平方米,各阶段专业监理工程师、监理员应各增加1人。
3.对于复杂的体育场所、综合性工程以及工期较紧、多班施工作业的工程,在以上配备标准基础上应适当增加专业监理工程师和监理员。
4. 对于单独的装饰装修工程,施工阶段中监理单位现场主要管理人员配备仅需按“安装、装修阶段”执行。
天津
2022年1月6日, 天津市 住建委发布了关于对《房屋建筑与市政基础设施工程施工现场从业人员配备标准(征求意见稿)》 征求意见的通知。
实名制管理
1、 未在市实名制平台登记 的施工现场管理和作业人员, 不得进入施工现场施工作业。
2、 每个施工日施工时间段内 ,出入施工现场的施工现场 管理人员和技能工人应当通过实名制通道管理系统每日按实考勤,至少完成一进一出两次考勤。
3、进入现场的 施工现场管理人员 每月上传市实名制平台考勤记录 少于22天的,建设单位可认定其到岗履职不达标。
4、实名制管理信息包含人员 基本信息、从业信息、作业信息、诚信信息。
任职条件
施工总承包单位 项目负责人 应满足如下的任职条件:
- 取得相应的 建造师注册证书;
- 取得省级及以上住房和城乡建设主管部门颁发的安全生产考核合格证 B证;
- 取得省级及以上住房和城乡建设行政主管部门认可的 继续教育培训考核合格证书。
- 注册建造师可担任项目负责人的规模标准按照《注册建造师执业管理办法》(建市〔2008〕48号)执行。
施工总承包单位 项目技术负责人 应满足如下的任职条件:
- 大型工程: 应具有 本科及以上学历和工程项目相适应专业的高级职称,从事相关专业技术管理工作8年以上,担任过同结构类型的工程技术负责人;
- 中型工程: 应具有 大专及以上学历和工程项目相适应专业的中级职称,从事相关专业技术管理工作5年以上;
- 小型工程: 应具有 中专及以上学历和工程项目相适应专业的助理工程师职称,从事相关专业技术管理工作3年以上;
- 施工单位根据项目规模大小、复杂程度以及专业要求确定的其他条件。
施工总承包单位 项目安全负责人 应满足如下的任职条件:
- 大型工程: 应具有 本科及以上学历和工程项目相适应专业的中级职称,从事相关专业技术管理工作6年以上,担任过同结构类型的工程的同类负责人;
- 中型工程: 应具有 大专及以上学历和工程项目相适应专业的初级职称,从事相关专业技术管理工作4年以上;
- 应取得省级及以上住房和城乡建设主管部门颁发的安全生产考核合格证 B证;
- 施工单位根据项目规模大小、复杂程度以及专业要求确定的其他条件。
施工总承包单位 项目质量负责人 应满足如下的任职条件:
- 大型工程: 应具有 本科及以上学历和工程项目相适应专业的中级职称,从事相关专业技术管理工作6年以上,担任过同结构类型的工程的同类负责人;
- 中型工程: 应具有 大专及以上学历和工程项目相适应专业的初级职称,从事相关专业技术管理工作4年以上;
- 施工单位根据项目规模大小、复杂程度以及专业要求确定的其他条件。
本标准中 人员可互相兼职的岗位 , 每人兼职不应超过 1 项, 且每个岗位兼职人员不应超过 1 人。
人员配备标准
(点击图片放大查看)







注:施工现场不同等级技能工人数量可以代换,一名中级工可以代换2名初级工,一名高级工可以代换4名初级工。
附原文:

关于征求《*藏西**自治区建筑工程施工现场关键岗位人员配备管理办法》(征求意见稿)意见和建议的通知
厅机关各处室、厅属各单位,各地(市)住房和城乡建设局,各建设、施工及监理企业:
为进一步加强我区房屋建筑和市政基础设施工程施工项目部、现场监理部机构建设,提升建筑工程现场管理水平,有效配置各类工程项目管理人员,我厅结合我区建筑市场现状及建筑行业发展趋势,研究起草了《*藏西**自治区建筑工程施工现场关键岗位人员配备管理办法》(征求意见稿)。
现将征求意见稿向社会公布,广泛征求意见和建议。公示期为7天,自2022年1月19日至2022年1月25日,请将相关意见和建议发送至471896411@qq.com。电话(传真):0891-6822557。
附件:《*藏西**自治区建筑工程施工现场关键岗位人员配备管理办法(征求意见稿)》
*藏西**自治区住房和城乡建设厅
2022年1月18日
附件:
*藏西**自治区建筑工程施工现场关键岗位人员配备管理办法(征求意见稿)
第一条 为加强我区房屋建筑和市政基础设施工程(以下简称“建筑工程”)现场项目部管理机构的建设,合理高效配置人力资源,确保工程质量和施工安全,根据《建筑法》、《建筑施工企业安全生产管理机构及专职安全生产管理人员配备办法》(建质〔2008〕91号)、《建筑施工项目经理质量安全责任十项规定(试行)》(建质〔2014〕123号),结合我区实际,制定本办法。
第二条 本办法适用于在我区行政区域内新建、改建、扩建的房屋建筑工程、市政基础设施工程,以及建筑工程配套的线路管道和设备安装工程、装修装饰工程、专业分包工程、劳务分包等。
本办法所称 施工项目部 是指建筑施工企业为完成建筑工程施工合同任务,派驻施工现场的施工管理机构。主要由 项目经理、技术负责人、施工员、质量员、专职安全生产管理人员组成。
现场监理部 是指工程监理企业根据建设工程监理合同派驻施工现场的监理机构,主要由 总监理工程师(总监代表)、专业监理工程师、监理员组成。
按照属地管理、分级负责的原则,各级住房和城乡建设主管部门负责本行政区域内建筑工程施工项目部和现场监理部关键岗位人员的检查和监管。
第三条 建筑工程施工项目部、现场监理部关键岗位人员数量不得低于本办法规定(施工项目部关键岗位人员配备标准见附件1,现场监理部关键岗位人员配备标准见附件2),且必须按规定认真履行岗位职责(施工项目部关键岗位人员职责详见附件3),现场监理部关键岗位人员按《监理规范》要求履行岗位职责。施工企业和监理企业应根据工程需要配备其它相应的管理人员。
第四条 建筑施工企业、工程监理企业应与其任命的施工项目部、现场监理部关键岗位人员 订立劳动合同、建立劳动工资关系,并缴纳社会养老保险。关键岗位人员上岗时应进行实名制认证和人脸识别考勤。各级住房和城乡建设主管部门及其质量安全监督机构监督检查时,应对施工项目部和现场监理部关键岗位人员的劳动合同、工资发放、社保缴纳、及到岗履职情况进行重点监督检查。
第五条 施工企业、监理企业在办理投标手续时需对组建的施工项目部、现场监理部的关键岗位人员信息进行承诺。 相关单位在中标后,“*藏西**自治区建筑市场监管与诚信一体化工作平台”(以下简称:“一体化平台”)将会对该项目承诺的项目经理、技术负责人、质量员、专职安全生产管理人员等进行锁定,被锁定人员不得参加其它工程项目的投标。
第六条 建筑工程施工合同、建筑工程监理合同中应明确施工项目部、现场监理部关键岗位人员, 且应与中标通知书一致。
第七条 各级住房和城乡建设主管部门在工程项目开(复)工安全生产条件检查时,应按照本办法审查施工项目部、现场监理部关键岗位人员配备情况,查验各关键岗位人员证书和人脸识别认证情况,确保配备到位、人证相符。
鼓励企业对超高、超大、超复杂的特殊工程,编制人力资源配备计划,按工程项目实际施工情况,分阶段增加配备关键岗位人员,报工程质量和安全监督机构备案后,相关单位关键岗位人员配备可按人力资源配备计划实施。阶段人员配备计划配备人员类型和数量不得低于本标准要求的最低值。
第八条 项目实施过程中, 施工项目部、现场监理部关键岗位人员应保持稳定 。 中标单位 自工程项目开工之日起至完成合同约定工程量之日止, 不得擅自更换和撤离关键岗位人员,对擅自更换和撤离的按骗取中标处理。下列情形除外:
(1)因身体原因无法坚持施工现场管理工作的,需提供三级甲等以上医院出具的证明材料(包括医学检查证明书及相关医疗凭证);
(2)本人所承担的专业业务已完成的,需提供项目所在地住房和城乡建设部门提供的现场复核证明材料;
(3)因违法违规行为不能继续担任施工现场管理工作的,需经建设单位同意并经项目所在地住房和城乡建设部门审核同意后更换。
第九条 项目经理、技术负责人、质量员、专职安全生产管理人员及总监理工程师变更,由建筑施工企业、工程监理企业提出申请,征得监理和建设单位同意后,在“一体化平台”上履行变更手续,由项目所在地住房和城乡建设主管部门负责审核。
对于符合变更条件的人员,项目所在地住房和城乡建设主管部门应同意其变更申请,并在“一体化平台”中解锁变更前人员,并对变更后人员进行锁定。
第十条 变更后的施工项目部、现场监理部关键岗位人员的资格认证专业应与变更前人员相同,执业资格等级不得低于变更前人员执业资格等级, 原则上关键岗位人员更换人员总数不得超过中标承诺人员的30%。办理人员变更手续期间,应由同等级及以上资格的人员顶岗,项目现场不得出现管理缺位。
项目部关键岗位人员变更后,建筑施工企业、工程监理企业要应在“*藏西**自治区建筑工人实名制管理平台”(以下简称“实名制平台”)上 核实关键岗位人员数据更新情况,并进行实名认证和考勤。如数据未进行同步更新,应及时向项目所在地住房和城乡建设主管部门反映情况。
第十一条 当发生以下情形之一的,施工企业和监理企业应书面征得建设单位同意后报建设行政主管部门,项目经理、技术负责人、质量员、专职安全生产管理人员、总监理工程师可暂停在本项目执业,而后参加下一个工程项目的投标;若新项目中标,则应于原项目开工(复工)前更换原项目部的相关人员,并按规定履行人员变更手续。
(一)工程中标通知书发出3个月后,工程仍未开工的;
(二)因非承包方原因致使工程项目停工超过3个月的(冬季停工除外);
(三)同一工程相邻分段发包或分期施工的;
(四)合同约定的工程验收合格的。
施工企业、监理企业变更项目部关键岗位人员应在5个工作日内完成。
第十二条 施工总承包企业完成合同约定内容并征得监理、建设单位同意后,可以撤离施工项目部关键岗位人员。施工总承包企业在“实名制平台”中提交《工程竣工报告》并完成农民工工资专用账户销户工作。对完成销户,“实名制平台”自动推送关键岗位人员撤场撤场信息,项目所在地住房和城乡建设主管部门应在5个工作日对锁定人员进行解锁。
工程监理企业完成合同约定内容并提交《工程竣工报告》,经建设单位同意,可以撤离工程项目部关键岗位人员。
专业分包企业完成合同约定内容并提交《分包工程验收报告》,经总承包企业、监理企业、建设单位同意后,可以撤离施工项目部关键岗位人员。
第十三条 现场监理部应加强对施工项目部关键岗位人员到岗和履职情况的检查,并落实《监理报告》制度,项目总监理工程师应安排专人检查并形成检查记录。对发现人员配备不达标、擅自更换、不到岗、不按规定履行职责的,总监理工程师应签发整改单责令其改正,并及时报告建设单位和项目所在地住房和城乡建设主管部门。
建设单位应对施工项目部、现场监理部关键岗位人员配备和到岗履职情况进行检查,并形成检查记录,发现人员配备不达标、擅自更换、不到岗、不按规定履行职责的,应责令其改正;对拒不改正的,应及时报告项目所在地住房和城乡建设主管部门。
第十四条 项目开工后,建设单位现场负责人、施工项目部和现场监理部的所有人员 均应纳入实名制考勤管理,未进行实名制登记不得进入施工现场。
对施工项目部、现场监理部人员 配备不达标、擅自更换、不按规定履行职责、不按规定进行实名制认证、实名制考勤天数不达标的,各级住房和城乡建设主管部门及质量安全监督机构应依据相关规定对建筑施工企业、监理企业及关键岗位人员依法进行行政处罚和信用惩戒。
第十五条 区外建筑施工企业承揽我区工程项目组建的施工项目部,其关键岗位人员如持有区外住房和城乡建设主管部门颁发或认可的岗位证书,其证书应能通过相关住房和城乡建设主管部门官方网站查询其真伪,录入至“*藏西**自治区岗位培训中心一体化平台”并审核通过。
第十八条 本办法自2022年×月×日起试行 。本管理办法未尽事宜,按照《*藏西**自治区建筑工人实名制管理实施细则(试行)》(藏建市管〔2021〕157号)《*藏西**自治区住房和城乡建设厅关于开展房屋建筑和市政基础设施建设项目施工现场关键岗位人员在岗信息化考勤工作的通知》(藏建市管函〔2021〕26号)相关要求办理。在此之前发布的文件中相关规定与本办法不一致的,以本办法为准。
附件3
施工项目部关键岗位人员主要职责
一、项目经理主要职责
(1)全面负责项目管理机构工作﹐代表企业实施施工项目管理,按照国家法律法规、工程建设标准组织施工,保证工程施工符合国家有关质量、安全、环保、节能等有关规定。
(2)负责建立本企业的项目管理机构,根据项目规模和施工阶段配备、调整专业人员;负责落实质量安全责任制、质量安全管理规章制度和操作规程。总承包项目负责人应负责督促各分包单位建立并完善项目管理机构,建立工程的质量安全管理体系并保持正常运转。
(3)负责组织编制施工组织设计、质量安全技术方案、主持工程例会,安排协调工程进度、质量、安全等各项任务和工作目标。
(4)负责组织编制、论证和实施危险性较大分部分项工程专项施工方案和质量安全技术交底,组织对危险性较大分部分项工程施工的监督管理;负责组织起重机械、模板支架等使用前验收和起重机械使用过程中的日常检查和维护。
(5)负责将安全生产费用足额用于安全防护和安全措施;负责落实为作业人员配备符合国家要求的安全防护用具。
(6)负责组织对施工现场作业人员进行岗前质量安全教育;负责组织审核建筑施工特种作业人员操作资格证;负责落实作业人员持证上岗的管理要求。
(7)负责组织质量安全隐患排查,开展风险辨识及时消除质量安全隐患;负责落实建设主管部门和工程建设相关单位提出的质量安全隐患整改要求。
(8)负责组织对进入现场的建筑材料,构配件、设备、预拌混凝土等进行检验。
(9)负责组织隐蔽工程和分部工程的验收,参与地基基础、主体结构分部工程、单位工程、工程竣工验收及对验收中发现的质量缺陷落实整改。
(10)负责组织安全事故应急救援演练,并对演练工作进行评估,及时修订和完善应急救预案等内容。
(11)负责在质量安全事故发生时按规定报告,并启动应急预案,开展应急救援,保护事故现场,配合有关部门的事故调查;负责落实事故后的整改措施。
(12)负责规范劳务用工管理,切实保障劳务人员合法权益。
(13)严格落实工程质量终身责任制,认真按照《建设工程质量管理条例》《完善质量保障体系提升建筑工程品质实施意见》等文件要求组织施工,不断探索提升工程质量管理规范化、标准化、科学化水平。
二、技术负责人主要职责
(1)负责工程项目的技术管理工作;参与建立质量安全管理体系,落实质量安全责任制、质量安全管理规章制度和操作规程。
(2)负责接收和查验设计文件;负责组织图纸会审和设计交底,并对结果进行确认。
(3)负责管理技术标准和规范,确保技术标准和规范在施工中正确应用。
(4)参与组织编制施工组织设计、质量安全技术措施;参与组织编制﹑论证和实施危险性较大分部分项工程专项施工方案。
(5)负责实施质量安全技术交底;负责实施质量、环境与职业健康安全的预控工作。
(6)参与组织开展风险辨识和质量安全隐患排查;负责解决施工中的技术问题。
(7)负责组织工程的测量、定位、放线。
(8)参与组织对进入现场的建筑材料,构配件,设备﹑预拌混凝土等进行检验。
(9)负责组织检验批和分项工程的验收工作,参与组织隐蔽工程和分部工程的验收﹔参与地基基础、主体结构分部工程、单位工程、工程竣工验收并对验收中发现的质量缺陷落实整改。
(10)负责组织工程技术资料的收集、整理、归档;负责组织编制竣工图和竣工文件。
(11)参与质量安全事故发生时的应急处置,配合有关部门的事故调查;参与落实事故后的整改措施。
(12)负责对勘察设计单位、建设单位、监理机构的技术沟通,审批需提请上述单位确认的技术核定、技术复核等文件。
三、施工员主要职责
(1)负责本专业的施工管理工作;参与施工组织管理策划;参与制定管理制度。
(2)参与图纸会审和设计交底;参与编制施工组织设计、质量安全技术措施;参与编制、论证和实施危险性较大分部分项工程专项施工方案。
(3)参与制定并调整施工进度计划、施工资源需求计划,负责编制施工作业计划。
(4)参与做好施工现场组织协调工作,合理调配施工资源;负责落实施工作业计划。
(5)负责管理本专业施工相关的测量、定位、放线。
(6)负责施工作业班组的技术交底;负责指导作业人员依据施工方案﹑操作规程及工法进行作业。
(7)负责施工平面布置的动态管理。
(8)参与质量、环境与职业健康安全的预控工作;负责施工作业的质量、环境与职业健康安全过程控制。参与质量、环境与职业健康安全问题的调查,提出整改措施并监督落实。
(9)负责解决本专业施工中的技术问题;参与技术核定和技术复核工作;参与隐蔽工程、分项工程和检验批、分部和单位工程的质量验收;负责对验收中发现的质量缺陷实施整改。
(10)负责编写施工日志、施工记录等相关施工资料;负责汇总﹑整理和移交施工资料;参与编制竣工图和竣工文件。
(11)参与质量安全事故发生时的应急处置;配合有关部门的事故调查;参与落实事故后的整改措施。
四、质量员主要职责
(1)负责本专业的质量监督管理工作;参与施工质量策划;参与制定质量管理制度。
(2)参与施工图会审和施工方案审查;参与制定工序质量控制措施;参与制定质量通病预防和纠正措施。
(3)参与材料、设备的采购;负责核查进场材料、设备的质量保证资料,监督进场材料的抽样复验。
(4)负责监督﹑跟踪施工试验;负责计量器具的符合性审查。
(5)负责工序质量检查和关键工序、重要工序的旁站检查;参与交接检验﹑隐蔽验收.技术复核;负责监督质量缺陷的处理。
(6)负责检验批和分项工程的质量验收、评定;参与分部工程和单位工程的质量验收﹑评定。
(7)负责质量检查的记录,编制质量管理资料;负责汇总,整理、移交质量管理资料。
(8)参与质量事故的调查,分析和处理;负责监督质量事故后整改措施的落实。
五、专职安全生产管理人员主要职责
(1)负责施工现场安全生产的监督管理工作;参与建立安全生产责任制度;参与制定施工项目安全生产管理计划。
(2)参与编制、论证和实施危险性较大的分部分项工程专项施工方案;参与制定施工现场安全事故应急救援预案;参与施工安全技术交底。
(3)参与开工前安全条件检查;参与施工机械、施工用电、安全设施、消防设施等的安全检查;负责安全防护用品和劳动防护用品的符合性审查。
(4)负责作业人员的安全教育培训。
(5)负责特种作业人员持证上岗的监督管理。
(6)负责施工作业安全及消防安全的检查和危险源的识别;参与施工现场环境的监督管理。
(7)负责监督施工人员正确使用劳动防护用品;负责对违章作业和安全隐患进行处置。
(8)负责安全生产的记录、安全管理资料的编制;负责汇总、整理和移交安全管理资料。
(9)参与组织安全事故应急救援演练;参与组织安全事故救援;参与安全事故的调查、分析;负责监督安全事故后整改措施的落实。