
XA 协议是由 X/Open 组织提出的分布式事务处理规范,主要定义了事务管理器 TM 和局部资源管理器 RM 之间的接口。目前主流的数据库,比如 oracle、DB2 都是支持 XA 协议的。
mysql 从 5.0 版本开始,innoDB 存储引擎已经支持 XA 协议,今天的源码介绍实验环境使用的是 mysql 数据库。
两阶段提交
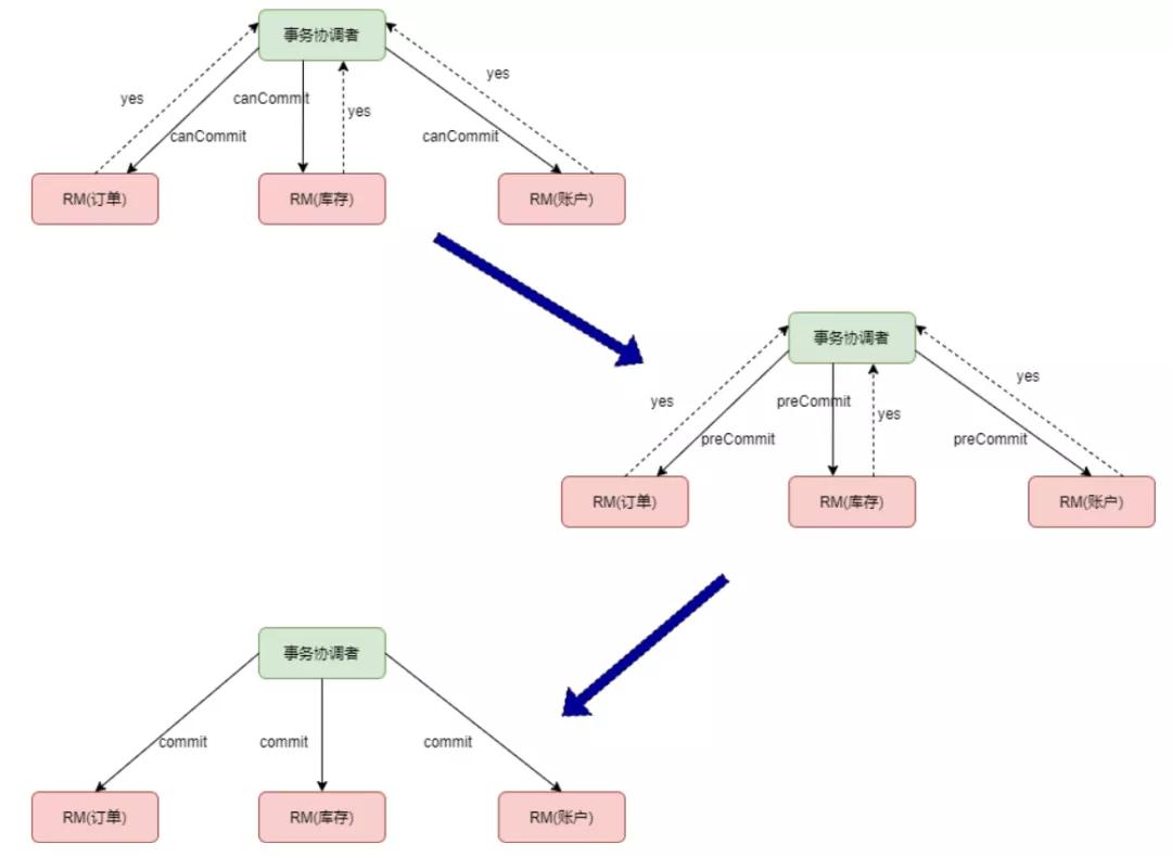
分布式事务的两阶段提交是把整个事务提交分为 prepare 和 commit 两个阶段。以电商系统为例,分布式系统中有订单、账户和库存三个服务,如下图:

第一阶段,事务协调者向事务参与者发送 prepare 请求,事务参与者收到请求后,如果可以提交事务,回复 yes,否则回复 no。
第二阶段,如果所有事务参与者都回复了 yes,事务协调者向所有事务参与者发送 commit 请求,否则发送 rollback 请求。
两阶段提交存在三个问题:
- 同步阻塞,本地事务在 prepare 阶段锁定资源,如果有其他事务也要修改 xiaoming 这个账户,就必须等待前面的事务完成。这样就造成了系统性能下降。
- 协调节点单点故障,如果第一个阶段 prepare 成功了,但是第二个阶段协调节点发出 commit 指令之前宕机了,所有服务的数据资源处于锁定状态,事务将无限期地等待。
- 数据不一致,如果第一阶段 prepare 成功了,但是第二阶段协调节点向某个节点发送 commit 命令时失败,就会导致数据不一致。
三阶段提交
为了解决两阶段提交的问题,三阶段提交做了改进:
- 在协调节点和事务参与者都引入了超时机制。
- 第一阶段的 prepare 阶段分成了两步,canCommi 和 preCommit。
如下图:

引入 preCommit 阶段后,协调节点会在 commit 之前再次检查各个事务参与者的状态,保证它们的状态是一致的。但是也存在问题,那就是如果第三阶段发出 rollback 请求,有的节点没有收到,那没有收到的节点会在超时之后进行提交,造成数据不一致。
XA 事务语法介绍
xa 事务的语法如下:
- 三阶段的第一阶段:开启 xa 事务,这里 xid 为全局事务 id:
XA {START|BEGIN} xid [JOIN|RESUME]
结束 xa 事务:
XA END xid [SUSPEND [FOR MIGRATE]]
- 三阶段的第二阶段,即 prepare:
XA PREPARE xid
- 三阶段的第三阶段,即 commit/rollback:
XA COMMIT xid [ONE PHASE]
XA ROLLBACK xid
- 查看处于 PREPARE 阶段的所有事务:
XA RECOVER XA RECOVER [CONVERT XID]
seata XA 简介
seata 是阿里推出的一款开源分布式事务解决方案,目前有 AT、TCC、SAGA、XA 四种模式。
seata 的 XA 模式是利用分支事务中数据库对 XA 协议的支持来实现的。我们看一下 seata 官网的介绍:[1]

从上面的图可以看到,seata XA 模式的流程跟其他模式一样:
- TM 开启全局事务
- RM 向 TC 注册分支事务
- RM 向 TC 报告分支事务状态
- TC 向 RM 发送 commit/rollback 请求
- TM 结束全局事务
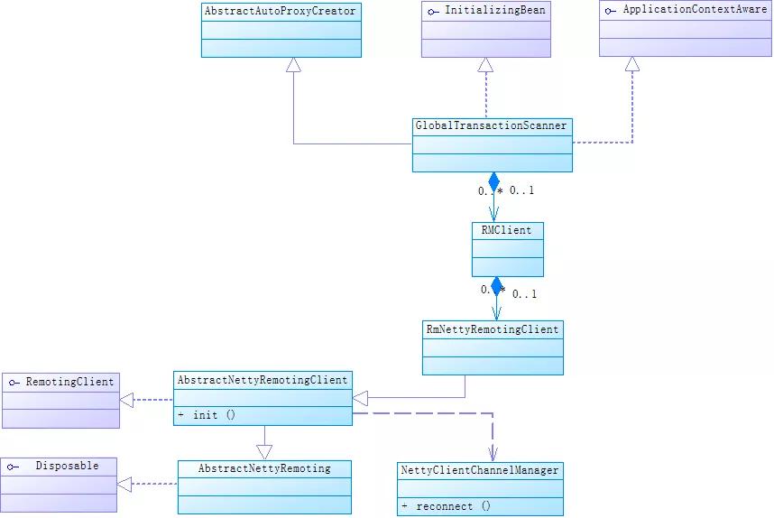
这里介绍一下 RM 客户端初始化关联的 UML 类图:[2]

这个图中有一个类是 AbstractNettyRemotingClient,这个类的内部类 ClientHandler 来处理 TC 发来的请求并委托给父类 AbstractNettyRemoting 的 processMessage 方法来处理。processMessage 方法调用 RmBranchCommitProcessor 类的 process 方法。
需要注意的是, 「seata 的 xa 模式对传统的三阶段提交做了优化,改成了两阶段提交」 :
- 第一阶段首执行 XA 开启、执行 sql、XA 结束三个步骤,之后直接执行 XA prepare。
- 第二阶段执行 XA commit/rollback。
mysql 目前是支持 seata xa 模式的两阶段优化的。
「但是这个优化对 oracle 不支持,因为 oracle 实现的是标准的 xa 协议,即 xa end 后,协调节点向事务参与者统一发送 prepare,最后再发送 commit/rollback。这也导致了 seata 的 xa 模式对 oracle 支持不太好。」
seata XA 源码
seata 中的 XA 模式是使用数据源代理来实现的,需要手动配置数据源代理,代码如下:
@Bean
@ConfigurationProperties(prefix = "spring.datasource")
public DruidDataSource druidDataSource() {
return new DruidDataSource();
}
@Bean("dataSourceProxy")
public DataSource dataSource(DruidDataSource druidDataSource) {
return new DataSourceProxyXA(druidDataSource);
}
- 也可以根据普通 DataSource 来创建 XAConnection,但是这种方式有兼容性问题(比如 oracle),所以 seata 使用了开发者自己配置 XADataSource。
- seata 提供的 XA 数据源代理,要求代码框架中必须使用 druid 连接池。
1. XA 第一阶段
当 RM 收到 DML 请求后,seata 会使用 ExecuteTemplateXA来执行,执行方法 execute 中有一个地方很关键,就是把 autocommit 属性改为了 false,而 mysql 默认 autocommit 是 true。事务提交之后,还要把 autocommit 改回默认。
下面我们看一下 XA 第一阶段提交的主要代码。
1)开启 XA
上面代码标注[1]处,调用了 ConnectionProxyXA 类的 setAutoCommit 方法,这个方法的源代码中,XA start 主要做了三件事:
- 向 TC 注册分支事务
- 调用数据源的 XA Start
xaResource.start(this.xaBranchXid, XAResource.TMNOFLAGS);
- 把 xaActive 设置为 true
RM 并没有直接使用 TC 返回的 branchId 作为 xa 数据源的 branchId,而是使用全局事务 id(xid) 和 branchId 重新构建了一个。
2)执行 sql
调用 PreparedStatementProxyXA 的 execute 执行 sql。
3)XA end/prepare
public void commit() throws SQLException {
//省略部分源代码
try {
// XA End: Success
xaResource.end(xaBranchXid, XAResource.TMSUCCESS);
// XA Prepare
xaResource.prepare(xaBranchXid);
// Keep the Connection if necessary
keepIfNecessary();
} catch (XAException xe) {
try {
// Branch Report to TC: Failed
DefaultResourceManager.get().branchReport(BranchType.XA, xid, xaBranchXid.getBranchId(),
BranchStatus.PhaseOne_Failed, null);
} catch (TransactionException te) {
//这儿只打印了一个warn级别的日志
}
throw new SQLException(
"Failed to end(TMSUCCESS)/prepare xa branch on " + xid + "-" + xaBranchXid.getBranchId() + " since " + xe
.getMessage(), xe);
} finally {
cleanXABranchContext();
}
}
从这个源码我们看到,commit 主要做了三件事:
- 调用数据源的 XA end
- 调用数据源的 XA prepare
- 向 TC 报告分支事务状态
到这里我们就可以看到,seata 把 xa 协议的前两个阶段合成了一个阶段。
2. XA commit
这里的调用关系用一个时序图来表示:

看一下 RmBranchCommitProcessor 类的 process 方法,代码如下:
@Override
public void process(ChannelHandlerContext ctx, RpcMessage rpcMessage) throws Exception {
String remoteAddress = NetUtil.toStringAddress(ctx.channel().remoteAddress());
Object msg = rpcMessage.getBody();
if (LOGGER.isInfoEnabled()) {
LOGGER.info("rm client handle branch commit process:" + msg);
}
handleBranchCommit(rpcMessage, remoteAddress, (BranchCommitRequest) msg);
}
从调用关系时序图可以看出,上面的 handleBranchCommit 方法最终调用了 AbstractRMHandler 的 handle 方法,最后通过 branchCommit 方法调用了 ResourceManagerXA 类的 finishBranch 方法。ResourceManagerXA 类是 XA 模式的资源管理器,看下面这个类图,也就是 seata 中资源管理器(RM)的 UML 类图:

上面的 finishBranch 方法调用了 connectionProxyXA.xaCommit 方法,我们最后看一下 xaCommit 方法:
public void xaCommit(String xid, long branchId, String applicationData) throws XAException {
XAXid xaXid = XAXidBuilder.build(xid, branchId);
//因为使用mysql,这里xaResource是MysqlXAConnection
xaResource.commit(xaXid, false);
releaseIfNecessary();
}
上面调用了数据源的 commit 方法,提交了 RM 分支事务。
到这里,整个 RM 分支事务就结束了。Rollback 的代码逻辑跟 commit 类似。
最后要说明的是,上面的 xaResource,是 mysql-connector-java.jar 包中的 MysqlXAConnection 类实例,它封装了 mysql 提供的 XA 协议接口。
总结
seata 中 XA 模式的实现是使用数据源代理完成的,底层使用了数据库对 XA 协议的原生支持。
mysql 的 java 驱动库中,MysqlXAConnection 类封装类 XA 协议的底层接口供外部调用。
跟 TCC 和 SAGA 模式需要在业务代码中实现 prepare/commit/rollback 逻辑相比,XA 模式对业务代码无侵入。
Reference
[1]: http://seata.io/zh-cn/docs/overview/what-is-seata.html [2]: https://github.com/seata/seata
作者 | 朱晋君
本文为阿里云原创内容,未经允许不得转载。