相信很多货车司机朋友对“绿通”政策都不陌生,但是也有不少车主和管理单位因为对政策把握不准确、对鲜活农产品品种理解叫法不一致、查验尺度把握不统一等情况,产生很多争议。

为了让大家能够更全面、准确的理解绿通政策,充分享受国家给予的优惠,下面咱就详细捋一捋绿通车的那些事儿!
本文目录:
一、什么是绿通车?绿通车从何而来?
二、“绿色通道”相关政策标准
三、绿通车政策关键点
四、哪些行为会导致不能享受绿通优惠政策
五、鲜活农产品品种目录
一、什么是绿通车?绿通车从何而来?
为落实国务院提出的“菜篮子工程”,丰富大中城市居民的“菜篮子”,交通部、公安部、国务院纠风办(以下称“两部一办”)会同国家林业局,自1995年以来,先后开通了山东寿光至北京、海南至北京、海南至上海、山东寿光至哈尔滨共四条蔬菜运输“ 绿色通道 ”。
国务院从2010年12月1日起,对全国所有收费公路(含收费的独立桥梁、隧道)都全部纳入 鲜活农产品 运输“绿色通道”网络范围,对整车合法装载鲜活农产品的车辆实行 免收通行费 。
绿通车辆 主要指的就是行驶绿色通道的车,享受运输 鲜活农产品 高速运输绿色通道政策的车辆。绿色通道也指的就是专门为运输鲜活农产品设立的公路运输绿色通道,基本上如今全国的收费公路都有绿色通道。
当然国家设置 “ 绿色通道 ” 的目的是为降低运输成本,加大对农副产品生产和流通领域的扶持力度。 也是为了让广大的种植农户可以在所种植的蔬菜水果成熟以后,更能够快速的运往各个地区,不仅减少了农户们所种植的产品出现滞销的情况,也可以使每个地区的人们都吃到更新鲜的水果和蔬菜以及鲜活的各种农产品。
二、“绿色通道”相关政策标准
1、《交通运输部 国家发展改革委 财政部关于进一步优化鲜活农产品运输“绿色通道”政策的通知》(交公路发〔2019〕99号)
2、交通运输部办公厅、发展改革委办公厅、财政部办公厅、农业农村部办公厅联合印发《关于进一步提升鲜活农产品运输“绿色通道”政策服务水平的通知》(交办公路〔2022〕78号)
3、《汽车、挂车及汽车列车外廓尺寸、轴荷及质量限值》(GB1589-2016)
4、《鲜活农产品品种目录》
三、绿通车政策关键点
1、 整车合法装载 。 是指车货 总重和外廓尺寸均未超过国家规定的最大限值 ,且所载鲜活农产品应占车辆核定载 质量或者车厢容积的80%以上 、没有与非鲜活农产品 混装 等行为。 其中,享受“绿色通道”政策的二轴货车,车货总重还应当不超过《行驶证》标明的总质量。《鲜活农产品品种目录》范围内的鲜活农产品与其他农产品混装,且混装的其他农产品不超过车辆核定载质量或车厢容积20%的车辆(仓栅式货车暂以实心栏板高度计算车厢容积),参照整车合法装载车辆执行。运送不可拆解大型物体的低平板专用半挂车载运鲜活农产品的,不享受“绿色通道”政策。车辆发生本通知要求以外其他违法行为的,由相关部门依法处理,不影响其享受“绿色通道”政策。
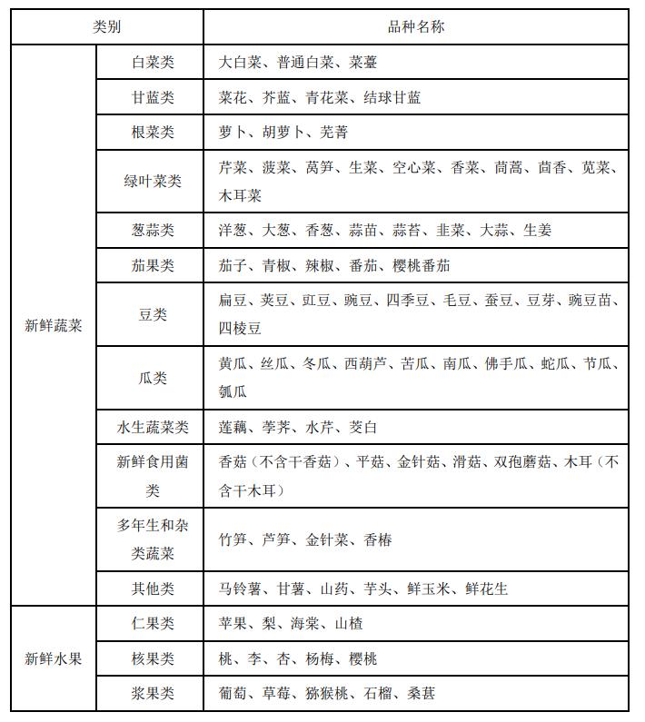
2、《鲜活农产品品种目录》包括5大类、24小类品种鲜活农产品,针对现行国家行业标准未能覆盖目录内产品别名、商品名的问题,新增了蔬菜、水果产品的别名和常用商品名称对照表,解决了樱桃与车厘子、苹果与蛇果的关系认定依据问题。 注意:《鲜活农产品品种目录》不定期会进行评估修订,应该以交通运输部官方网站的最新通知为准。
3、鲜活”“深加工”判断标准:对新鲜蔬菜可参照《新鲜蔬菜分类与代码》(SB/T10029-2012)关于“蔬菜叶片或其他可食用部位具有一定的光泽和水分,没有发生萎蔫现象”的规定进行判断,并充分考虑夏季运输过程中的影响等因素。对产品深加工可参照《农业农村部等15部门关于促进农产品精深加工高质量发展若干政策措施的通知》(农产发〔2018〕3号)关于“农产品精深加工是在粗加工、初加工基础上,将其营养成分、功能成分、活性物质和副产物等进行再次加工,实现精加工、深加工等多次增值的加工过程”的规定进行判断,对于 去皮、去叶、清洗、分割等粗(初)加工 的目录内鲜活农产品,正常享受“绿色通道”政策。
4、通行高速公路的鲜活农产品运输车辆,统一由出口收费站负责对车货总重进行认定。考虑到称重设备可能出现的合理误差,对车货总重超限超载幅度 未超过5% 的鲜活农产品运输车辆,比照整车合法装载车辆执行。
四、哪些行为会导致不能享受绿通优惠政策
1、车货总质量(由出口负责认定)或外廊尺寸超过国家规定的最大限值
2、运载货物不属于《鲜活农产品品种目录》范围
3、运载货物属于水产品、瓜果、蔬菜、肉、蛋、奶等的深加工产品
4、运输冷冻发硬、腐烂、变质有异味农产品的车辆
5、装载鲜活农产品未达到车辆核定载质量和车厢容积的80%以上
6、混装非鲜活农产品的
7、混装《鲜活农产品品种目录》范围外的鲜活农产品超过20%以上
8、假冒鲜活农产品运输车辆。承运人主观上存在逃费动机,利用符合免费政策要求的农产品掩盖、围挡、混装深加工农产品及非农产品,企图蒙混过关
9、未提供行驶证原件、提供的国家政务服务平台或地方政府政务平台的电子证件无法确定核定载质量
10、行驶证标注“仅可运送不可拆解物体”的车辆
11、运输禽畜产品车辆无动物检疫合格证明、证明过期、证明信息与实际不符
五、鲜活农产品品种目录


最后,注意哦,装有ETC、卡签状态均正常的货车用户,可以网上预约通行,预约成功且出口查验成功后,可直接免收通行费。
下期说说绿通车主如何进行网上预约通行操作,好了,这期就到这里,我是老米,感谢您的关注!