
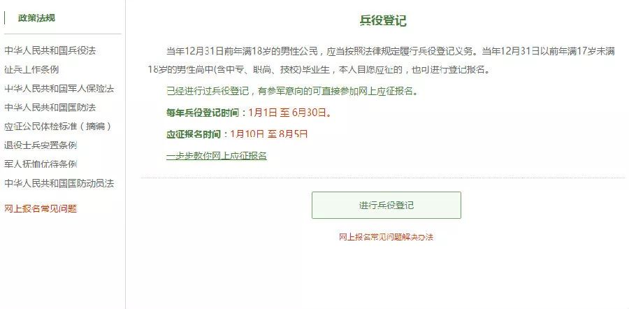
从1月10日开始,全国征兵网开始受理2019年度全国征兵网上兵役登记、应征报名和政策咨询等工作事项。
今天
小编 特意汇总了
网上报名常见的N个问题的解决办法
快快收藏,祝你顺利!!

Q注册账号提示证件号码重复?
第一步:建议先找回用户名,如果找回的用户名是自己的身份证号码,建议与应*地征**兵役机关联系咨询;
第二步:若是其他情况,请查看解决证件号码重复办法。
Q注册证件号码有误如何修改?
注册成功后,身份证号码不允许修改,需使用正确的身份证号码重新注册。
Q姓名错误怎么修改?
请您到个人信息页面修改您的姓名,修改完毕后,登录征兵系统,点击姓名后的更新按钮即可修改。
注意:
已经被系统初选过的女兵用户不能修改(即使审核未通过)。
男兵如果已被确认为预征对象,如果修改姓名,将清除您的“兵员预征”及以后所有流程(送检、体检、政审、预定兵)的数据,同时将取消您的预征对象资格,请慎重使用该功能。

Q性别错误怎么修改?
如果性别不对,请先确认账号基本信息中的证件号码是否正确,若证件号码不正确,请重新注册账号填写正确的身份证号码。
Q学籍学历一直处于审核中?
如果您的学籍学历一直处于“审核中”,请不要着急,系统审核学籍学历需要一定时间;如果超过24小时,仍然处于“审核中”,请用户到“校验结果”页面,该页面会有“学籍学历信息还未审核,提醒审核”链接,点击该链接,会提醒系统审核您的学籍学历。
Q男兵如何设置报名信息为“暂缓参军”?
在应*地征**兵役机关进行“兵员预征”之前,您可以登录“全国征兵网”,点击“应征报名(男兵)”,进入报名系统,点击左侧的“应征报名”,即可在页面中看到“暂缓参军”的设置按钮。

如果应*地征**兵役机关已进行过“兵员预征”,则无法再做“申请缓征”的操作,需与应*地征**县级或乡镇级兵役机关联系。
只有参加过本年度应征报名的用户才可以“申请暂缓参军”。
Q如何修改应*地征**信息?
女兵:
已经被系统初检过的用户不能修改(即使审核未通过)。
(注意:修改后须重新*载下**打印相关报名表)
男兵:
用户的“兵员预征”尚未进行或被标记为“非预征对象”,征兵系统关闭前可修改应*地征**信息。
(注意:修改后须重新*载下**打印相关报名表)

Q如何修改“身高、体重、视力”?
“兵员预征”已完成并且显示“合格”的情况下,身高、体重、视力等信息将不能修改,如需修改,请用户联系应*地征**县级兵役机关取消自己的“预征对象”资格,然后才可以修改这些信息。
(注意:修改后须重新*载下**打印相关报名表)
Q怎样补报往年的应征信息?
先向应*地征**县级兵役机关申请补报名校验码,然后登录全国征兵网,在左侧菜单中,点击“往年报名信息”,然后选择补报名年份,点击“开始补报名”,录入应征信息即可。

Q怎样打印往年报名信息的报名表格?
登录征兵系统,点击左侧的“往年报名信息”菜单,在右侧的“往年报名信息”列表中,点击相应报名年份后的“查看详细”链接。

在详细页面点击,“*载下**打印报名表”按钮,即可*载下**相应的表格。

重要的事情说三遍!!
全国征兵网
(网址: http://www.gfbzb.gov.cn)
今天正式开通
受理网上兵役登记、应征报名和政策咨询等工作事项
有志青年
快来军营体验不一样的热血青春!

兵役登记指南
全国征兵网1月10日正式开通。国防在线客户端在首页开通报名入口,可直接登录全国征兵网。
全国征兵网兵役登记步骤
一、开始
登录https://www.gfbzb.gov.cn/ 首页右侧,点击兵役登记(男兵)。

如果你是第一次登录,直接从“兵役登记(男兵)”进入页面就可以了;否则就从“应征报名(男兵)”进入页面。
接下来的界面出现了▼

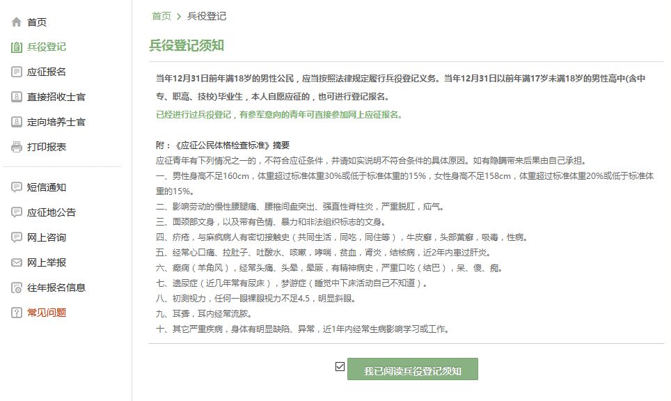
在这个页面中,会告知报名时间以及参军的政策说明,阅读后,点击“进行兵役登记”。(★已经进行过兵役登记,有参军意向的可直接参加网上应征报名。)

二、登入系统
在页面上点击“注册”按钮,去注册一个学信网账号后进行登录。有学信网账号的,不需要再注册,直接登录。

注册学信网账号必须实名,一定要用真实姓名和身份证认真填写,兵役机关将对有效信息进行审核。
进行注册时,手机号即是账号,请牢记账号、密码。填写后,点击“立即注册” 。

注册成功后,点击“立即登录”进行兵役登记。

登录系统以后,点击右侧的“开始兵役登记”进行报名工作。

三、填写信息
请详细阅读兵役登记须知,了解自己的各方面情况是否达标,这能避免后续工作出现的很多麻烦哦!

点击“我已阅读兵役登记须知”后,进入兵役登记信息填写页面。填写民族、政治面貌、户籍类型、独生子女、文化程度、学业情况、学校名称、联系电话(本人手机号、家庭电话)、户籍地、家庭住址等信息,点击“提交”后即完成兵役登记。

若要进行2019年参军报名,请点击“继续进行本年度参军报名” ,完善个人信息。看到左侧那么多菜单也不用紧张,只需按照右侧内容的提示一步步来,是绝对没有错的。
点击“打印兵役登记报名表” ,出现以下画面。

点击“*载下**《男性公民兵役登记卡》” ,即可见下表“兵役登记报名表”内容。

国防在线客户端兵役登记步骤
一、登录国防在线客户端

征兵报名须知
一、应征入伍征集对象范围
应征报名(男兵)招收对象:高中(含中专、职高、技校)毕业及以上文化程度的青年(含高校在校生),年满17至22周岁; 大专及以上文化程度的高校毕业生,年满17至24周岁; 初中毕业文化程度青年,年满18至20周岁。
应征报名(女兵)征集对象:普通高中应届毕业生(含高校新生)、普通全日制高校在校生及应届毕业生,年满17至22周岁。
二、对年龄、身高体重、视力及纹身疤痕的基本要求
1. 应征年龄说明
年龄的计算:年龄 = 报名年份 - 出生年份。
男兵报名年龄
a.研究生:17至24周岁;
b.一本、二本、三本:
i. 在校生、毕业班生:17 至 22 周岁;
ii. 应届毕业生、往届毕业生:17 至 24 周岁;
c.专科:
d.高校新生:17 至 22 周岁;
e.普通高中、中等职业:17 至 22 周岁;
f.初中:18 至 20 周岁。
女兵报名年龄
a. 研究生:17 至 22 周岁;
b. 一本、二本、三本、专科:17 至 22 周岁;
c. 高校新生、普通高中:17 至 22 周岁 。
2. 身高体重基本要求
身高:男性160cm以上,女性158cm以上。
男性体重:不超过标准体重的30%,不低于标准体重的15%。
女性体重:不超过标准体重的20%,不低于标准体重的15%。
★注:标准体重=(身高-110)kg
更准确、详细的信息请参考《应征公民体检标准》,或咨询当地武装部。
3. 视力基本要求
右眼裸眼视力不低于4.6,左眼裸眼视力不低于4.5。经准分子手术后半年以上,双眼视力均达到4.8以上,无并发症,眼底检查正常,合格。
坦克乘员、潜艇及水面舰艇人员:每眼裸眼视力不低于4.8;潜水员、空降兵、专机服务队女服务员、中央警卫团条件兵、公安警卫部队条件兵、特种部队条件兵(含海军陆战队队员)、北京卫戍区仪仗队队员:每眼裸眼视力不低于5.0。
屈光不正,准分子激光手术后半年以上,无并发症,视力达到相应标准,合格。
潜水员、潜艇人员、空降兵、特种部队条件兵(含海军陆战队队员)准分子激光手术或其他手术治疗,不合格。
4. 纹身疤痕要求
面部、颈部文身或瘢痕直径超过2CM,着短装身体其他裸露部位直径超过3CM,或虽经手术处理仍有明显文身瘢痕,影响军容的,不合格。其他部位文身或瘢痕(因颅脑、胸、腹部等手术造成的瘢痕除外)不影响正常功能和形象的,合格。 白癜风着短装身体裸露部位每处直径不超过1cm;非裸露部位每处直径不超过2cm,数量不超过两处的,合格。不明显影响军容的胎痣,合格。 男青年文唇、文眉、文眼线,不合格;男青年扎耳眼无明显疤痕、无可视性穿孔,不影响军容的,合格;女青年文唇、文眉、文眼线、扎耳眼不影响军容的,合格。
点击文末“阅读原文”
即可直接进入“全国征兵网”