
来源:综合自蓝鲸财经、天眼、之家
以下为最近北京“爱投资”、上海“微积金”、深圳“宜聚网”平台的最新消息。侦探粗略算了一下,这3家平台的待还金额合计超过48亿元。唉,这么多资金背后,又该牵涉到多少家庭……
---爱投资逾期本金总额高达30亿元---
9月14日,爱投资发布公告,称其与多家保理机构基于清查,截至9月9日,平台逾期本金总金额达到30.47亿元。
30.47亿涉及到的逾期项目主要有三种情况:展期、处置以及未确定处置方案。
具体来看,涉及出现展期的项目总金额约为2.74亿元,占逾期本金项目总金额比例为8.99%;涉及需要处置的项目总金额约为24.58亿元,占逾期本金项目总金额比例为80.67%;目前尚未确定处置方案的项目总金额约为3.15亿元,占逾期本金项目总金额比例为10.33%。
针对尚未确定处置方案的项目,爱投资称将敦促保理机构加强对企业的催收强度,后续也将不定期更新此类项目的方案进展,并附上了对已谈判项目的进展状态公告。
根据公告,本次清查总计逾期本金金额达到30.47亿元,若考虑到待还的利息,爱投资的逾期窟窿更大。

以上逾期项目均为8月27日-9月9日排查后新增项目,包括首次清查结果中待定的项目。【蓝鲸财经】
---上海微积金实控人叶某某被抓捕归案---
9月14日,上海市公安局闵行分局发布,关于对微积金平台的案件侦办情况通报,通报显示,微积金涉嫌非法吸收公众存款, 平台实控人叶某某被警方抓捕归案。
据了解,2018年6月27日,上海市公安局闵行分局对微积金平台涉嫌非法吸收公众存款罪开展侦查,先后抓获微积金执行董事吴某、总经理李某等5名犯罪嫌疑人,并对该公司实际控制人总裁叶某某上网追逃。9月14日,叶某某被抓捕归案,截至目前,该案共有6名犯罪嫌疑人被警方依法采取强制措施。
上海警方表示,已冻结微基金和涉案人员的涉案银行账户资金,并全力追查其他涉案资产。

目前,警方已获取“微积金”平台电子数据和第三方支付数据,同时聘请有资质的司法审计公司对涉案资金进行司法审计,确认每位投资人出借数额,追查资金去向。
公安机关请各地投资人携带本人身份证、投资合同、转账凭证等相关资料至户籍所在地或者居住地公安机关登记报案,配合开展调查取证工作。同时,请广大投资人依法合理表达诉求,不信谣、不传谣,不参与各类非法聚集活动,通过法律途径维护自身合法权益。
微积金于2014年3月10日成立,注册资本3000万人民币。公司法人祝水中。在资金存管方面对接上海华瑞银行资金存管。目前,微积金官网已经无法打开。
据北京商报报道,微积金平台业务涉及车主贷、企车贷、惠农贷、企信贷。微积金官网数据显示,该平台累计交易额26.64亿元,借贷余额为2.11亿,投资用户达10.84万人,借款笔数为1.247万笔。【网贷天眼】
---深圳宜聚网已被立案侦查,待收15.8亿---
近日,据投资人曝出的一份立案决定书显示,深圳P2P平台宜聚网(由深圳宜聚互联网金融服务有限公司运营)涉嫌非法吸收公众存款, 已于9月5日深圳市公安局福田分局立案侦查。
公开资料显示,宜聚网由深圳宜聚互联网金融服务有限公司运营,成立于2013年3月,法定代表人为吴飞。官网数据显示,平台累计交易总额为73.32亿,借贷余额为15.8亿元。

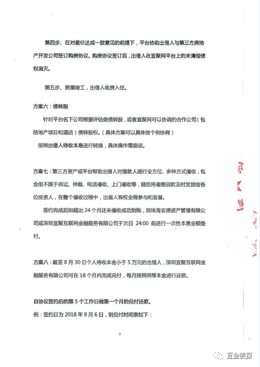
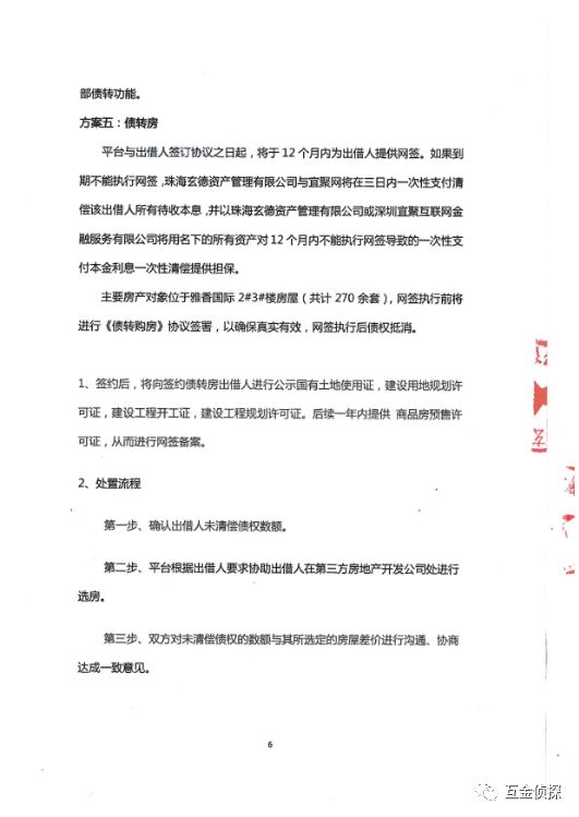
网贷之家此前曾报道,8月30日,宜聚网官网发布“良性退出”兑付方案,给出了内容不同的8个兑付方案,分别为展期兑付、债权折价转让(债转折让率最高60%)、车贷资产债权转让、按月兑付、债转房、债转股、第三方资产或平台催收还款、出借本金小于5万元18个月内完成兑付。
上述方案的执行,均由珠海玄德资产管理有限公司和深圳宜聚互联网金融服务有限公司的所有资产进行担保兜底垫付。同时,还附有宜聚网法定代表人吴飞承担上述兑付方案无限连带担保责任的“承诺函”。
此后的9月4日,宜聚网官网继续发布“良性退出兑付方案细则”(详见文末附件),并于9月6日公告上线“网上签约功能”,同时于9月7日公告了珠海玄德资产管理有限公司盖章的、承担上述兑付方案执行相关无限连带担保的担保函。

值得注意的是,9月12日,宜聚网官网发布“关于网签系统部分功能上线公告”,公告提及,“截止9月12日16:30方案1:展期兑付。签约金额已达834897658.05元,占总待收比超50%,”方案1兑付方式为:每6个月为一次展期,最多不超4次展期完成待收本息的兑付。首次第1-6个月展期将按照待收本息的30%完成一次性还款;第二次第7-12个月展期将按照待收本息的20%完成一次性还款;第三次第13-18个月展期将按照待收本息的30%完成一次性还款;第四次第19-22个月展期将按照待收本息的20%完成一次性还款。【网贷之家】
附:宜聚网平台良性退出兑付方案细则

附:宜聚网平台良性退出兑付方案细则

PS:爆料、互动交流、版权、商务等问题,请私聊小秘的闺蜜,微信号if520100,或新浪微博搜索“互金侦探”。
查看侦探其他文章可点击(手指头太粗的人可能点不准):
互金侦探最近拉了一些微信交流群(有高净值用户群、有投资人散户群、探粉综合群),感兴趣的朋友可以加小秘的闺蜜的个人微信号:if520100,也可直接扫描下方二维码!
→
长按添加小秘闺蜜好友 长按关注学习区块链