随着智能手机的普及,手机的功能也越来越强大了。但是不少朋友在使用手机时,总有这样的困惑:手机时不时会弹出"系统升级"的提示,那么这个时候究竟要不要升级呢?

别急,今天小编就来给大家讲讲手机系统升级那些事,下面就一起来看看吧~
一、安卓系统提示升级
1.升级好处
首先,先来看看安卓手机吧。安卓手机系统升级,一般会修复之前的bug,以让手机更安全。此外,有时候会新增一些新的功能或修改一些功能。
并且如果此次更新,是针对手机硬件配置进行升级、更新的话,对于新机来说,有很大的好处,比如更新后,手机会变得更流畅。

另外,安卓系统是一个开源系统,因而每次提示系统升级时,会事先先做好测试,如果测试结果对低配置的手机有影响的话,会自动停止系统更新的提示。

2.升级存在的风险
当然安卓手机的升级也存在着一定的风险,比如说,不少朋友在升级后,会发现手机越来越耗电了,越用越卡了,甚至出现了内存不足的情况,特别是本身内存比较小的手机,比如4+64G版本的,升级后更容易出现"存储空间不足"的弹窗提示。

二、苹果系统提示升级
1.升级好处
苹果系统的升级,除了能修复过往的bug,还能进一步提升手机的稳定性和安全性。同时,某些版本的更新,会新增一些新的功能,给用户带来更好的体验。

2.升级存在的风险
不过,跨越性太大的升级,比如从iOS11直接升级到iOS12,虽然带来了很多新的功能,但是占用的内存也更大了,甚至不少使用老机型的朋友在更新后,会发现手机没有之前流畅了,而且越来越耗电了。

三、究竟要不要升级
那么,手机提示"系统升级"时,究竟要不要升级?看完下面这3点你就知道了~
1.小版本and大版本
手机系统更新时,一般有小版本和大版本之分,小版本主要修复过往的bug,或者优化系统某些功能等,这个时候,就能果断进行更新了。
大版本的更新,比如从MIUI 9升到MIUI 10、从Android7.0升到8.0,一般会新增一些功能或修改、优化一些功能,甚至会改变、优化UI,但是这也有可能会对我们的手机造成负担,让手机变得耗电、卡顿等。

所以,更新大版本时,建议先观望一下,看看别人升级后的反馈,再来决定要不要升。
2.老机型升级新版本要慎重
另外,老机型在升级时,要尤为注意了。如果老机型的硬件无法更好的支持新版本的话,则容易出现内存不足、卡顿、耗电等情况。
而且一旦升级,很难进行降级,所以老机型升级新版本一定要慎重!

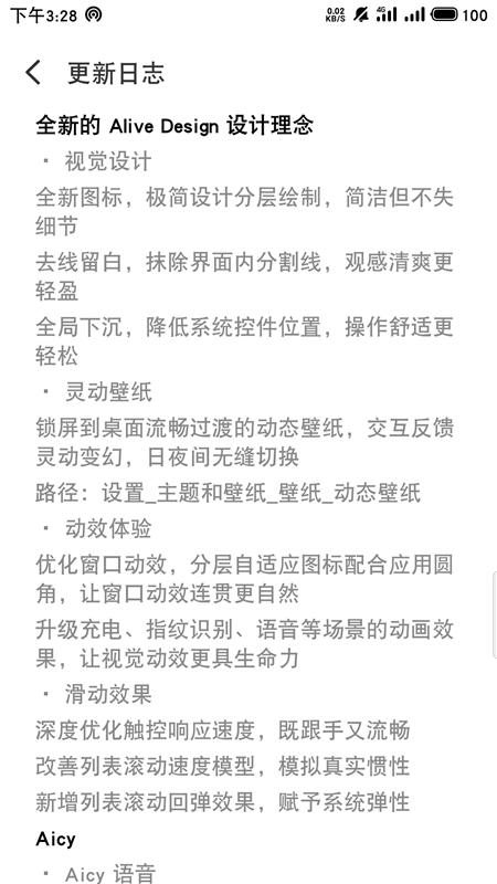
3.结合更新日志来确定要不要升级
在考虑要不要升级时,还可以先看看更新日志,一般更新日志里有本次升级主要优化或新增的内容。通过更新日志,可以了解到本次更新主要修复了哪些BUG、新增了哪些功能、或优化了哪些功能。

觉得对自己的手机有帮助,或者某些功能自己比较感兴趣的话,可以进行升级,反之,觉得没啥用的话,可以暂不升级,等下次再说。
OK,关于手机系统升级的分享就到这里了。手机提示"系统升级"时,你一般会怎么做呢?是直接关掉不管,还是点开进行升级啊?欢迎在下方留言分享哦~
