点读笔是我们妈妈非常希望我们测评的一类产品,首先要说的是,点读笔之类的产品不能作为亲子共读的替代品,不能依赖这类产品给孩子讲故事、玩游戏,当然我也理解父母偶尔想要用它来“偷闲片刻”。
然而当下市场上流行的点读笔种类很多,质量也参差不齐。为了帮助家长更好地做出选择,我们测评了13款各电商综合销量最高的点读笔,希望实测能够给爸爸妈妈在购买时有更多的参考~
我们测评的13款点读笔分别为:HoneyEnglish点读笔、火火兔点读笔、纽曼点读笔、洪恩点读笔、爱看屋点读笔、易读宝点读笔、酷比熊点读笔、趣威文化点读笔、优彼点读笔、小达人点读笔、学立佳点读笔、聪明学子点读笔、贝灵点读笔。
先来个大合影~


测评维度
点读笔:重量、粗细、长短、外观、点读笔自身承担功能、充电方式、内存、开关机、有无可拆卸小零件、材质是否安全、是否抗摔、是否防水、维修退换情况、有无配套收纳、是否方便携带、是否容易上手、灵敏度(点读50次,记录点读笔不发音次数)
音质、中英文是否标准、扩展资源情况(是否支持经典绘本)、内置音乐与故事的品质、书本身对点读笔的支持、点读笔配套书的质量
分类
1)教材式 :火火兔点读笔、纽曼点读笔、洪恩点读笔、爱看屋点读笔、易读宝点读笔、酷比熊点读笔、学立佳点读笔、聪明学子点读笔、贝灵点读笔
这9款在点读笔自身功能和配套书两方面同样重视。点读笔均可以MP3*放播**、点读、录音,配套书涉及内容都很全面,包括拼音、数学、英语、汉字、认知、百科、故事、国学,是更偏向于教材式的学习。
这九款中好一些的是火火兔点读笔、洪恩点读笔、纽曼点读笔(满意度依次降低),其他七款在灵敏度、音质、图片选取、教材专业度上存在问题。
2)认知式:趣威文化点读笔、优彼点读笔
这两款点读笔的配套书都是侧重于认知事物。趣威的书是一本认知图鉴,优彼点读笔配有10套场景拼图和7个分类下的100张情境学习卡。
如果家长偏向于“认知”,可以选择这两款点读笔。但是趣威文化点读笔存在灵敏度差的问题,而且只能用电池。优彼点读笔的场景拼图和情境卡片存在图片选取质量差的问题。
3)硬件式:小达人点读笔
小达人点读笔的卖点在笔自身,只要书籍配有音频文件,都可以用小达人客户端分割音频自制点读包点读,摆脱了点读笔只能点读相应的配套书的局限。
如果父母对所有点读笔的配套书都不满意,想要让孩子读自己挑选的书籍,可以选择小达人点读笔。
4)英语启蒙:Honey English 点读笔
Honey English 点读笔纯粹是为了配套书服务的,20册Honey English英文绘本是测评中最让人满意的。20本硬纸板书结合了洞洞书、翻翻书、折叠书、触摸书的独特设计,质量上乘,一点儿都不敷衍,是这13套中最用心的。
如果家长偏重于让孩子进行英语启蒙,Honey English 无疑是最佳的选择。要注意的是点读笔没有MP3*放播**功能,只能进行点读、音量调节。
测评总结
大多数家长给孩子选择点读笔是因为点读笔“点到哪里读哪里“的功能,能够让孩子学习知识。又因为点读笔只能点读相应的配套书(小达人点读笔除外),因此配套书的质量是在我们选择点读笔时最值得考量的。至于点读笔另外一项故事和音乐*放播**的功能,这些点读笔内置的mp3都比较少、内容老套、质量也差。
这次测评的总体感觉是非常失望的,大部分点读笔的内容雷同且质量低,为了“显得丰富”而大量堆砌,大多数的设计更是丑哭
大部分点读笔的教材主打涉及范围广,内容丰富。的确,涉及的范围很广,包括拼音、数学、英语、汉字、认知、百科、故事、国学(三字经、弟子规、唐诗等),其中弟子规是我个人极其反感的。
然而教材的拼凑感特别强,像是为了“凑数“随意整合在一起凑成了一套书,并没有更多的结合孩子的认知特点,教材风特别浓厚,在教材内容的专业度、图片质量,整体的内容设计方面也都存在问题。
我是觉得家长不必急于让学龄前的孩子早早进入数学、语文、英语的学习中,更希望在这个阶段能重视审美与感知。
推荐:本次测评的13款点读笔的配套教材中,我最推荐甜心英语,讲英语融入了颜色、形状、触摸、游戏、故事中。画面活泼不俗,细节处理得很好,从审美角度上来说也是非常不错的。
其次是趣威,虽说笔本身不是非常好用,但是配套书还是ok的
如果家长更倾向于知识全面性的话,只能“矮子里面拔将军”了,推荐火火兔点读笔、洪恩点读笔、纽曼点读笔(满意度依次降低)这三款。
如果家长想要自己选择点读内容,可以考虑小达人,但如果指望配套教材,就算了。
其他的请大家都移出购物车。
以下是具体每款的详细测评情况。
阿李罗火火兔点读笔

火火兔点读笔是测试的所有点读笔中手 感最 好的。点读笔工作时火火兔的耳朵会发出七彩灯光。在音质、音效和灵敏度上也都非常好。
配套书包含《火火兔上学了》上下套装共16本,《火火兔上学了》上包含《识字》(上)《数学》(上)《英语》(上)《《认知》《儿歌》《古诗》《故事》《健康》各一册。《火火兔上学了》下包含《识字下》《数学下》《英语下》《拼音》、《艺术》、《游戏》《三字经》《弟子规》各一册。
虽然说配套书还是有很多吐槽点,比如说配图幼稚,1.0卡通的感觉,内容主题和大部分“教材式”点读笔相差无几,但这已经是测试的国产点读笔中最好的了:
第一,书的封面、内文设计都相对舒服,印刷质量也不错。
第二,火火兔是贯穿整套书的形象。每页下方都会有跟读、游戏、童谣、伴唱等图标,互动性相对好。和其他书“图片—字词“的模式不同,火火兔的《认知》书是把一类字词融合在一个大的场景图,并配有故事背景。《艺术》以火火兔要去参加森林音乐会为由,点读可听各种各样的乐器声音。
第三,火火兔点读笔配的3本绘本,《乔尼的愿望》《不管怎样都爱你》《瓢虫侠大拯救》,作者是G·V·西纳顿,质量还可以(就怕作比较,其他不少点读笔配了一堆有的没的鬼东西)
第四,有自己的APP-宝宝点读,家长可以蓝牙同步学习记录。





洪恩点读笔

洪恩点读笔灵敏度高,手感也不错。
配套书共38本:《我的第一本》系列14册:3册《快乐识字》、2册《益智数学》、3册《启蒙英语》、2册《畅听故事》、2册《互动百科》、1册《经典古诗》、1册《趣味成语》、《bolooloo快乐英语》系列8册、《小高斯趣味数学》6册、《小博士探索科学》2册、《阅读与识字》8册。

教材比较系统,《我的第一本》系列教材的数学、英语、识字很简单,而等到bolooloo 快乐英语、小宙斯趣味数学、阅读与识字内容会变得相对难一些。均是主题学习法,一个大的场景故事图里面包含着一类知识,对知识的学习融合在了一个个小故事中。《阅读与识字》用绘本的形式把阅读和识字结合在了一起,但总体来说,没有什么新意,整体内容都偏“功利”。
设计上依旧是比较难看,很多莫名其妙的风格凑在了一起。



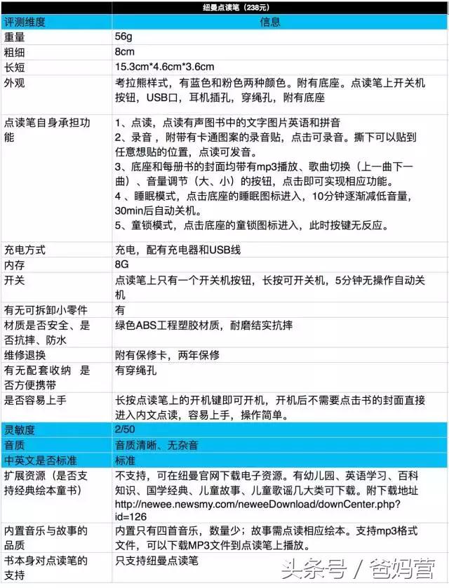
纽曼点读笔

纽曼点读笔功能较全、音质清晰。配套书共51本。天才宝贝-成长必备系列 10册,分别为《开心学数学》2本、《开口说英语》2本、《快乐识字》2本、《宝宝听故事》2本、《宝宝学国学》2本 ;小本41册,分别为《快乐英语》10册、《小小科学家》10册、《开心童谣》10册、《双语绘本》11册。

书封面采用硬纸板,内页为一般材质,纸张较薄,易撕坏不防水。《天才宝贝成长系列》为圆角,小本为方角。整体的设计有一种小时候做的“一课一练”的感觉,非常“教材”,依旧难看。
在内容上更强调知识的学习,虽然采用了图片、游戏、儿歌的形式,但是在互动性和趣味性仍然较差。在图片的选择上也存在选取差、选取模糊、细节处理粗糙等问题。


趣威文化点读笔

趣威的卖点在配套书上,只有一本《趣威文化点读认知图鉴》。书采用硬纸板,比较厚、防水、不易撕坏,质感还是不错的。内容包含25个大类的605组中英文单词,内容比较全,能够满足小朋友的认知需求。每个事物均配有卡通图片,整体上还是比较舒服的。
有一点需要注意的是,只能点读点读笔图标或者音效图标才会发音,不能直接点读文字和图片本身。
但是笔本身我不是很满意,点读笔只能用电池,而且要打开电池盖必须要用工具旋转螺丝才可以,比较麻烦,另外笔的灵敏度比较差,并且只有点读功能,不支持音乐/故事*放播**。
我在测评点读笔时就遇到了这两个麻烦,一是收到时就没有电了,点读笔不能开机。二是商家没有配送打开电池盖需要用到的配套工具。




甜心英语点读笔

甜心英语点读笔本身是为配套书服务的,只有最基本的点读、音量调节功能。灵敏度好、音质清晰。
配套书20册,分别是BabyBear's Birthday 、Bath Country、WhereAre You Hiding 、Thank You、Let'sGo to the Market 、Where's My Candy、I Love My Dad 、I Love My Mom 、Sun ,Please Wake up Now、Be Careful、Pull up a Blanket、What Are You Doing、the Round Ball、Take a Smell、I Poop、a Peck 、RainbowDining Table、What funny shapes、Let'sSing a Song、What's This。
这是我测评的所有点读笔配套书中最满意的。20本硬纸板书结合了洞洞书、翻翻书、折叠书、触摸书的独特设计,英语知识全都很好的融合在了一个个贴近生活的有趣故事中。




看一组细节:







易读宝点读笔

易读宝点读笔也是拼凑教材形的点读笔。
配套书共32册:《我的快乐启蒙有声书》系列12本,大本,《识字》3本、《英语》3册、《故事》3册,《国学》3册;《宝宝蒙学第一步》系列20本,小本,《双语认知》3册、《诵读经典》4册、《经典童话》3册、《学前数学》4册、《基础英语》4册。

配套书中出现了内页黏在一块的现象,另外我自己非常不喜欢封面的设计,显得特别杂乱。大本中配图都是卡通图片的形式,小本中的《双语认知》和《基础英语》中的配图采用了实景照片。
易读宝还配套给了很多小东西,卡片词典、早教机、纸键盘等等,但我觉得比较乱,过多的噱头不如简单的好内容。

点读笔配有四套儿童英语故事卡:分别为《中国神话传说》《中国经典童话》《伊索寓言故事》,每套故事卡含60张卡片,但是怎么说呢,冗长无味,看了视频大家的感受会更直观。
另外附有《超级飞侠》贴纸大图鉴2册,如果小朋友是《超级飞侠》动画片的爱好者,应该会很喜欢。



酷比熊点读笔

酷比熊点读笔没有录音功能,音质一般,在*放播**音乐模式下有杂音。
配套书72本书,均为小开本:《识字读物》18本 、《逻辑认知》8册、《启蒙英语》10册、英语会话2册 、《经典诵读》8册、《经典童话》12册:《生活习惯培养》10册、《艺术感知》6册。

教材均为小开本,《识字读物》和《逻辑认知》系列均为“一张图片+词语”的形式,采用实景照片,简洁明了,但是形式太过统一单调。
绘本故事非常陈旧,同样免不了画面粗糙的毛病。。。



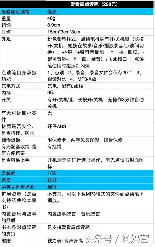
爱看屋点读笔

爱看屋点读笔也是非常平庸的一款。
配套书60册,均为小册子。故事系列绘本40册,分别为《小蝌蚪找妈妈》,《猴子捞月》小猫钓鱼》《田螺姑娘》《后羿射日》《曹冲称象》《《狐假虎威》《咕咚来了》《九色鹿》《三个和尚》;外国篇10册,分别为《豌豆公主》《青蛙王子》《卖火柴的小女孩》《海的女儿》《野天鹅》《灰姑娘》《白雪公主》《拇指姑娘》《少女和狮子》《金鹅》《丑小鸭》《一千零一夜》《皇帝的新装》《小红帽》《《渔夫和他的妻子》《丛林中的守财奴》《三只小猪》《金手指》《金鸟》《睡美人》;聪明宝贝学诗词篇10册,每册内容分别为《诗经》《乐府诗》《宋词》《历代词选》《历代诗选》《唐诗名胜》《唐诗抒情》《唐诗风光》《宋词》2册;快乐宝贝小课堂系列10册,每册内容分别为《英语会话》、《三字经》2册、谜语、民间童谣、 数学2册、形状、名人故事、英语儿歌;《快乐宝贝ABC》篇10册。
配套书中故事绘本占据了大半,内容选择上依旧是非常老套,画面也很粗糙。比较好的一点是在10册《快乐宝贝ABC》中每页的的配图均为实景照片,能够方便小朋友认识事物。



贝灵点读笔

贝灵点读笔采用磨砂材质,手感比较温润。
配套书20本:基础知识篇8册,《拼音》2册、《汉字》2册、《英语》2册 、《数学》2册;快乐童年篇3册,《故事》2册、《儿歌》1册;素质教育篇4册,《认知》2册、《安全常识》1册、《行为好习惯》1册;经典国学篇5册,《弟子规》1册《读古诗》2册《三字经1册》《成语故事》1册。
配套书双面覆膜,防水、耐撕;在一本书中同时存在卡通图片和实景照片;《拼音篇》、《汉字篇》、《英语篇》的内文在视觉上特别没有美感,一是一页上内容过多拥挤,二是配色混乱。汉字篇的字体也比较小。



聪明学子点读笔

聪明学子点读笔的音质较差,在mp3*放播**模式下杂音尤其明显。配套书为《幼教大全》系列共16册,《拼音》2本、《识字》3本、《数学》2本、《英语》2本,《语言》2本、《认知》2本、《故事》1本。
配套书的趣味性差。另外,书的内文排版混乱、拥挤,配色一片混乱。图片细节也处理地很粗糙,比如不同图片中的人物表情全部相同。



学立佳点读笔

就我测试结果来看,学立佳点读笔最大的问题是灵敏度差,需要用力点读。音质也不好,杂音明显。
配套书共35本:11本幼儿启蒙有声读物,《幼儿拼音》2本、《幼儿数学》1本、《幼儿识字》3本、《幼儿英语》2本、《好习惯儿歌》1本、《幼读三字经》1本、《幼读唐诗》1本、《十万个为什么》8本 ,此系列为大本; 14本《学前必读》,《汉语拼音》3本、《 好习惯儿歌》2本、《三字经》1本、《幼读唐诗》2本、《认识时间》1本、《看图识字》3本、《启蒙数学》1本、《三字经》1本,此系列为小本。
配套书的 专业度不够,在《幼儿拼音中》中有8个汉字出现了错字、简体字繁体字混用的现象。另外大本和小本的内容完全重复。《幼儿英语》中全部的图片印刷模糊,颜色黯淡。



优彼点读笔

优彼点读笔点读所有英文单词的发音都有拖长升高。
优彼在设计上是花了一些心思的,配套“书”是10套场景拼图和100张情景学习 。10套场景分别为商场、农场、动物园、餐厅、果蔬店、公园、幼儿园、医院、家、海滩。100张情景学习卡分有客厅、餐厅、儿童房、卧室、文具、厨房、卫生间7个情景。
拼图点读教材的设计很好,但是优彼拼图的卡片就是普通的硬纸板,边缘不是很光滑。最大的问题是图片选取质量差,细节模糊,而且《餐厅》场景拼图拼接处出现了明显错位的情况。

(错位细节)





小达人点读笔

小达人点读笔的重点在笔本身而不是配套的教材上,我随笔收到的是6本粗制滥造的国学启蒙书。
点读笔可以点读所有的普通图书。对于有mp3音频的书籍可以*载下**小达人客户端自制点读包点读。没有音频的可以用点读笔的录音功能录音,然后再贴纸即可。


来源:童办joywithyou(tongbanjwy)