在《神武3》电脑版中,号品还有运气是被很多小伙伴们津津乐道的话题。

有的号运气好是欧皇,开局一条狗,装备全靠刷,愤怒腰带随便拿,变异宝宝一洗就出;有的号运气差是非洲人,开局啥都没,师门贴现金,装备全都双加没红字,变异宝宝只能靠通灵(这也太惨了)。

不过其实这些系统,背后的几率,你真的知道嘛?

1. 山水物品概率
高级魔兽要诀在挖山水中的几率是25%!其实这个几率可以说是很高很高了。但是可能有小伙伴不信,说自己放宝宝的概率咋就那么高呢???
没错,这里要看清楚的是,获得物品的概率。也就是说,是先触发是否获得物品,然后物品中高书的概率是25%。

那么会有小伙伴想知道:放宝宝和妖王的概率是多少?

以上就是山水玄机图事件的概率了,这可是公开且公正的概率出示,如果小伙伴一直挖一直放宝宝,那可能要检查一下自己早上起来洗脸了没有了。

2. 挖宝概率
别再抱怨总是出黑气了,挖宝概率就在这里,你躲不掉,也甩不开。

细看我们可以发现,其实获得物品的概率可以说是百分之70之多!这下每周70张的宝图,少侠可别忘了挖,那可是咱们在《神武3》电脑版中的固定收入!

更何况,这挖宝可也是还童丹的重要来源之一。还有什么活动和任务,比挖宝得到还童丹更多更快的嘛?胖熊敢肯定是没有的!

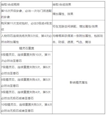
3. 保底概率
保底机制可以说算是《神武3》电脑版的一个特殊机制了。在这个机制下,保障了很多非洲玩家的利益。具体有什么样的保底机制,可以参考下面的图表:

精灵石方面,有保底洗出圣兽石;卦象方面,也有保底出于门派相匹配的卦象(虽然不知道数值如何);龙纹包也是有明显的保底机制。这些都是给非洲玩家在打造角色时的“定心丸”,毕竟再衰,还是有保底在手的,不用担心运气不好就一定比别人差。

4. 洗宠概率
不过这里呢,胖熊还要提一个洗变异宠物的保底机制。

虽然不是百分百保底,但是如果同一只宠物连续洗,洗不出变异的话,是会增加出变异的几率的。所以小伙伴们可别一只宝宝洗两次发现没出变异就换一只洗噢~这可就把这隐藏的保底洗宠给丢弃了呀!

至于其他的洗宠物概率,大概来说是:1%概率出变异,每个变异宝宝有25%概率额外获得一个技能等等。

5. 装备红字概率

如果单看一件装备出特技/特效的概率的话,16%算是不低了。不然也不会有那么多些双红,三红的装备诞生了。

按理来说,每个人就算每个部位的装备都打2件,只要人品不差,运气不非,12件装备多少都会有1件带特技的。当然啦,这个特技是不是你想要的可说不准,但是至少有红字,有烟花,有希望。

以上就是关于《神武3》电脑版里那些“出货”的几率,小伙伴面对这样的几率有什么想说的嘛?欢迎大家在下方留言评论噢~!
