

为了更好的方便和服务异地长期居住人员进行备案,除窗口备案外,我市现已开通线上备案,具体操作流程如下:
一、异地长期居住就医备案人群及备案材料:
1、异地安置退休人员:户口已迁移到异地,具备异地“户口簿首页”和本人“常住人口登记卡”。
2、异地长期居住人员:具有异地居住证或社区居住证明。
3、常驻异地工作人员:具备异地工作证明。
4、“两城一家”大学生:具备录取通知书或学籍证明。
5、海南侯鸟人群:提供身份证复印件。
二、跨省异地长期居住人员线上备案操作流程:
1、您需要在手机应用软件*载下**→国家医保服务平台APP,点击首页【异地备案】。

2、进入异地备案界面后点击【异地就医备案申请】。

3、根据异地就医备案申请依次进行选择,完毕后点击【开始备案】。

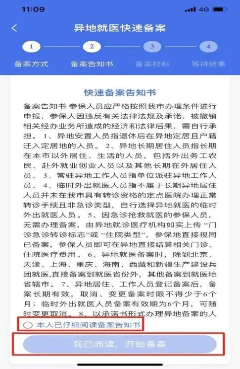
4、进入开始备案界面,仔细阅读快速备案告知书,点击【我已阅读,开始备案】。

5、如图所示按标记处进行信息填写和上传备案材料,填写完毕后点击【提交备案】,显示“提交成功”即完成备案。两个工作日后,可通过“备案记录”查看是否备案成功。


三、省内异地长期居住人员线上备案操作流程:
1、微信搜索“龙江医保”公众号。

2、进入公众号后点击【服务大厅】。

3、进入服务大厅后点击【异地备案】。

4、进入异地备案界面选择备案情况后点击【确认信息】。

5、如图所示点击【我已阅读并同意后】进入填写备案信息按图片所示标注处进行信息填写,点击【确认信息】。

6、点击确认信息完毕后进入材料上传界面按标记处依次进行材料上传。

7、上传后点击【提交申报】,显示“提交成功”即完成备案。两个工作日后,可通过“备案查询”中“异地安置”查看是否备案成功。

四、温馨提示:
1、异地备案人员备案生效起满6个月后方可变更就医地。
2、异地就医执行就医地目录,参保地起付线、封顶线及支付比例。因各地目录差异,直接结算与回参保地报销可能存在待遇差,属于正常现象,不予二次报销。
3、全国异地定点医院联网的信息查询:手机端*载下**APP“国家医保服务平台”、微信公众号”龙江医保”,均可查询异地定点医院信息。
4、就医地非国家平台开通的异地定点医疗机构发生的费用不予报销。
5、异地备案后在就医地和参保地的定点医院住院均可享受持卡即时结算。
来源:“双鸭山发布”公众号

