划船不用桨,一生全靠浪,大家好,我是浪哥,一个做事坚持能动手就别吵吵原则的硬壳男人。昨天说过包商银行的破产背后是因为明天系*款贷**1560亿,最后导致资不抵债破产清算的,今天我们就来看看这明天系的背后神秘人物:肖建华。

肖建华为数不多的照片
肖建华:
1971年出生于山东肥城。
1986年以15岁的年级考入北京大学法学系就读,大三成为北大学生会主席。有报道称当地居民称肖建华并非1971年出生,而是1967年生人,得到多人确认。就算是1967年生人,凭借1990年之前的简历,我们也能确定肖建华说他是个天才也不为过,不管是在学习上还是在人情世故上。
初出茅庐
1990年毕业后肖建华留校在*党**委学生工作部门任职。1992年-1994年,出任北大生物城筹备办公室主任。1993年,创立北京北大明天资源科技有限公司,公司以中关村倒卖电脑为主,逐步完成资本积累。
1996年,明天系开始崛起。1996年,成立北京海峡恒业计算机信息系统有限责任公司,法人周丽文,是他妻子周宏文的姐姐,注册资本100万。
1997年4月,成立北京惠德天地科贸有限责任公司,法人熊伟,注册资本500万元。
1997年6月,北京惠德与清华通力机电设备有限责任公司,共同出资成立了北京新天地互动多媒体技术有限公司,法人为肖卫华,而这个肖卫华是肖建华的堂弟。
1997年9月,肖建华联合几个人与北大资源集团合资成立北京北大明天资源科技有限公司(北大明天资源),从此开始涉足资本市场。其中,肖建华等人持有80%股份,北大资源集团持有20%股权。北大明天资源后改名北京明天科宇科技有限公司,后再改名北京科宇恒信科技有限公司,注册资本增加至1000万,后逐步与北大资源脱离关系。
股市枭雄
在北京成立这四家公司以后,肖建华以四家公司为主体,在其妻子的老家内蒙包头先后创立3家公司:包头明天科技有限公司、包头市创业经济技术开发公司(简称包头创业)和包头北普实业有限责任公司(包头北普)。
其中包头北普被北大明天资源100%控股,注册资本2亿;北京惠德天地科贸控股包头创业,北京惠德天地科贸有限公司注册资本500W,而被控股的包头创业注册资本1.7亿。
据传在包头北普的第一次股东大会期间,明天系的四位核心现身:北京惠德天地的韩赛玉、北京新天地互动多媒体的程东胜、北京海峡恒业及包头明天科技的周虹文和包头明天科技的肖建华,在这次大会上,肖建华被选为董事长。
1999年,肖建华、周虹文夫妇在北京创建明天控股有限公司,法人周虹文,初始股权结构:“北京惠德天地”(2%)、周虹文(25%)、周雪天(24%)、肖建华(25%)和张秀英(24%),周雪天是周虹文的父亲,而张秀英是肖建华的母亲。就在此时应该宣告明天系的正式成立。
第一战:黄河化工收购

黄河化工的收购上市开启了明天系的资本游戏,1998年7月,包头北普实业出资800万,包头创业出资200万,成立包头北普信息系统有限公司。1999年4月,黄河化工出资3300万收购包头北普新西的80%的股权,明天系净赚2300万,同年8月,黄河化工再次出资2000万,收购其13.3%的股权,此时已经占包头北普信息93.3%的股权,同年底收割全部股份,而此时包头北普信息成为黄河化工的全资子公司,而黄河化工也从传统的化工企业成为一家有着高科技概念的公司。
1988年12月,黄河化工向包头创业出售黄河碳素84.7%的股权,获取转让费2094万,转让获利1256万。当年的黄河化工的利润是6312万,转让获利占当年利润总额的30%,这样黄河化工达到配股资格,1999年底,黄河化工募集3.3亿。第二年更名为明天科技。
我们可以看到黄河化工收购包头北普信息的时候出资3300万,肖建华获利2300万,而黄河碳素的转让费2094万,和这笔钱相当,算下来肖建华没有亏钱,而黄河化工不但因为这笔转让收益,保住配资资格,获得募资,还保留了高科技概念。
1999年7月,北京明天资源受让黄河化工母公司包头化工集团总公司47%的股权,同时更名为包头北大明天资源科技有限公司,黄河化工被肖建华收入囊中,为明天系的资本游戏拉开序幕。
第二战:华资实业

1997年12月,包头创业受让包头草原糖业集团有限责任公司下属的包头糖厂和包头市电子仪器厂。1998年7月,华资实业组建,包头创业以包头糖厂和包头市电子仪器厂净资产出资,股价7616.9万,折股5501.41万股,占发起人股本的32.36%,包头北普实业出资2300万,折股1661.17股,占发起人股本的9.77%,于是肖建华此时就拥有华资实业的42.13%的发起人股份,而包头创业和包头北普也成为华资实业的第二第三大股东。1998年12月,华资实业上市,发行价4.5元,共募集2.89亿,发行后总股本2.4亿股,每股净资产2.23元。华资实业成为明天系布局的第二战。
第三战:西水股份
2002年至2006年的5年时间里面,肖建华布局拿下第三家上市企业西水股份。肖建华旗下的明天系控股公司北京新天地公司、上海德莱科技有限公司和包头市实创经济技术开发有限公司,不断收购西水股份的大股东内蒙古乌海市国资公司和其他股东的股份,就这样明天控股间接持有西水股份25.87%的股份,成为第一大股东。
2007年西水股份的年报中可以看到,西水股份的实际控制人从乌海市国资公司变更为明天控股。而持股公司中的内蒙古乌海西卓子山第三产业开发公司还占有恒泰证券8800万股股权。


2007年西水股份年度报告
此时的西水股份已经是明天旗下控股的,而在这份年度报告中我们可以看到西水股份持有兴业银行7620.67万股股权,而最初的初始成本投入是1.65亿。

2004年年度报告
就以2009年7月31日兴业银行的股票收盘价43.48元计算,西水股份持有的兴业银行的股票市值33亿。
第四战:爱使股份
2000年7月,明天系旗下北京同达志远和天天科技联合举牌爱使股份,与当时爱使股份的控股股东天津大港集团发生激烈的股权之争。
此时:明天控股仅直接拥有0.5%爱使股份股权,关联公司天天科技、同达网络各自持有3.24%及1.76%,合计5.75%股权,而第一大股东天津大港集团拥有5.01%。
2000年9月,“爱使股份”召开临时股东大会,“明天系”7人进入“爱使股份“董事会,13人的董事会明天系占半数以上。股权之争最终以明天系成为爱使股份第一大股东收尾。
我们看一下两家公司:
1999年11月,北京同达志远网络系统工程有限公司成立,股东为刘祥、王爱良、郭锐、周雪天4人。
2000年3月北京海峡恒业出资与刘祥、雷宪红、张立燕共同成立天天科技有限公司。
都是明天系的关联公司,明天系就这样通过交叉持股,网状股权结构,不断和上市公司组建公司,将大量的上市公司转移到自己控制的公司,资本运作的高手啊!很难查清肖建华旗下有多少关联公司和资产。
明天系的转折:太平洋证券案件
事件爆发的导火索:2008年太平洋证券案件。
2004年,云南证券面临破产清算,太平洋证券应运而生,在招股书中表示“太平洋证券化解云南证券有限责任公司的经营风险,弥补了云南证券1.65亿元保证金缺口,全面接收了云南证券的客户资产和员工,得到了云南省政府的高度认可。”
同年,肖建华通过控股太平洋证券的股东*安泰**泰山投资控股有限公司、*安泰**市泰山祥盛技术开发有限公司、黑龙江世纪华嵘投资管理有限公司等公司,实际控制太平洋证券60%以上的股权。
我们看一下上市的两条路:1、通过证监会发行部和发审委审批后IPO;2、借壳上市公司,获得证监会重大重组审核委员会审批。
但是太平洋走出了第三条路:和云大科技交换股份。云大科技前身是成立于1992年的云南大学南亚生物化工厂,后来在1998年9月28日于上海证券交易所挂牌上市。2004年三年连续亏损,濒临退市。
2007年3月,太平洋证券通过了规范类券商的评审。同年5月,云大科技和太平洋证券换股。2007年底,证监会下发《关于太平洋证券股份有限公司股票上市有关问题的批复》,太平洋证券成功上市,云大科技退市。但是奇怪的就是太平洋证券的股票代码是601099,而非云大科技的600181,这既非IPO,也不是借壳上市。
后来此事曝光,明天开始走向没落。
明天系的近况
在包商银行被政府接管之后,几年7月,中国银保监会和证监会依法对明天系旗下的有4家保险公司、2家信托公司和3家证券公司进行托管,总资产规模超过万亿。

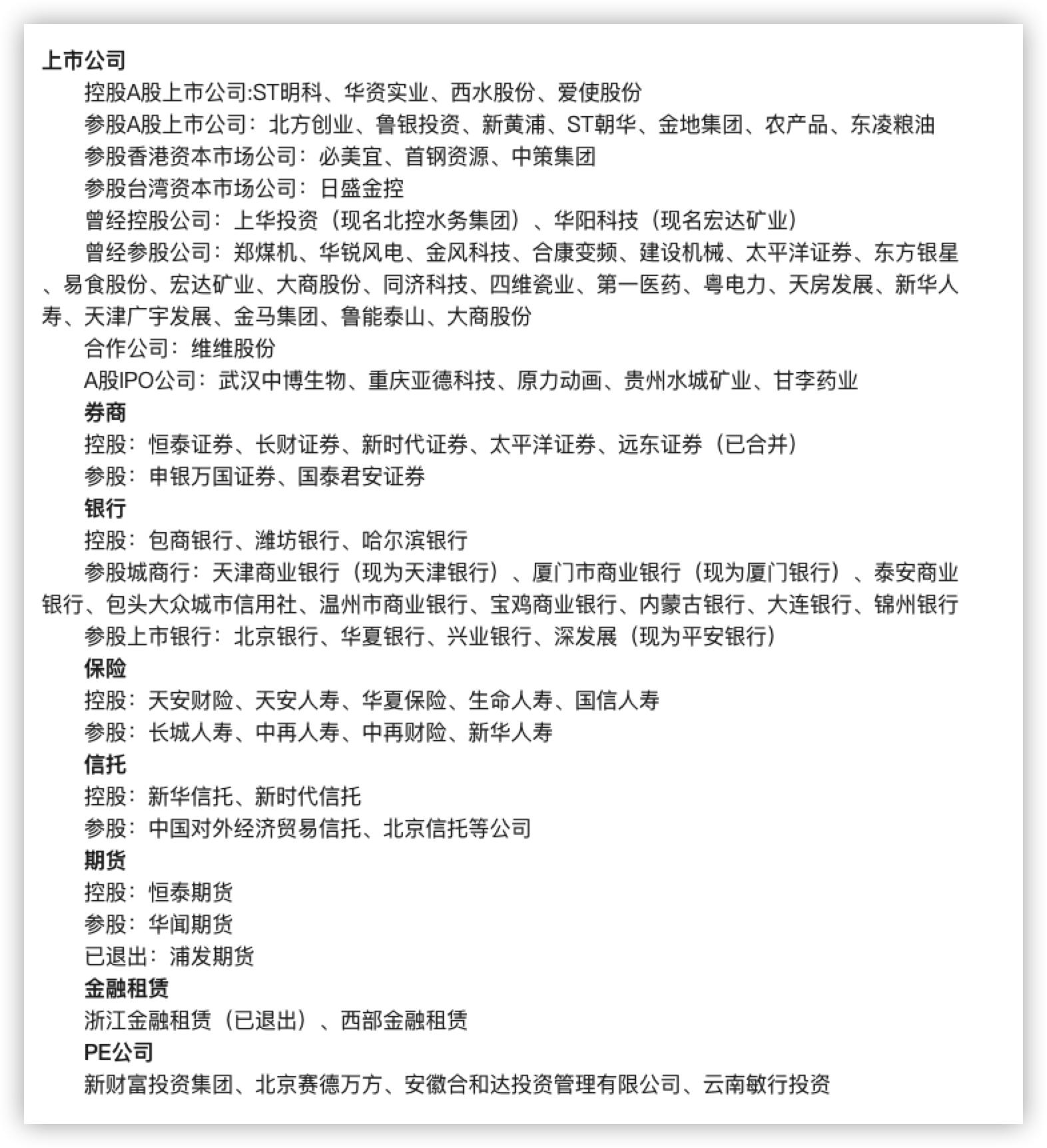
看看明天系的下面的控股公司,我只能承认肖建华的的确确资本界的大佬,资本运作的高手。

找了好久的资料,还有关于肖建华如何资本运作,麾下包含证券、期货、银行、保险、信托、基金、PE等金融机构,篇幅较长,整理比较费时,有喜欢的欢迎关注留言,我会分类整理一下,看一下再写一篇关于肖建华和明天系,还是写上面提到的“涌金系”始末。
本文由后浪普拉斯原创,欢迎关注,带你一起长知识!