(报告出品方/分析师:德邦证券 陈铁林 王艳)
1. 治疗康复、IVD 双翼齐飞,创新打造平台型医疗器械公司
1.1. 创面治疗先驱,体外诊断厚积薄发
普门科技于2008年在深圳注册成立,2019年11月登陆科创板上市。自设立以来,一直从事治疗与康复产品和体外诊断类设备及配套试剂的研发、生产及销售业务。
经过10多年的创新与研发,公司治疗与康复产品线已应用于医院市场和家用市场两大类,目前以医院为主;公司体外诊断产品线由体外诊断检测设备及配套试剂组成,目前也有多款产品获得CE、FDA认证。

治疗康复、IVD双翼齐飞,自主创新持续夯实核心竞争力。
公司在治疗与康复和体外诊断等领域拥有多项核心技术,主要包括高能窄谱光治疗技术、低频超声清创技术、脉冲/调 Q/半导体激光技术、电化学发光免疫分析技术、免疫比浊特定蛋白检测技术、糖化血红蛋白检测技术等,系列技术达到国际先进或国内领先水平。
公司是国内较早立足于创面治疗和电化学发光免疫分析领域的企业,在创面治疗领域,于2015 年获得首家国家科学技术进步奖一等奖,公司依托创面治疗等核心技术取得了 20 项相关专利,并利用专利技术自主研发了光子治疗仪,填补了国内临床创面光子治疗领域的市场空白。
普门科技通过广泛市场调研发现国内C反应蛋白检测需求较大,公司于 2013 年推出特定蛋白分析仪及配套试剂,这标志着公司以特定蛋白检测领域为切入口正式进军体外诊断行业。
在免疫比浊基础上,公司进一步拓展体外诊断技术路线,先后建成液相色谱层析、免疫荧光和电化学发光免疫等分析检测平台,普门科技于2017年上市自主研发的电化学发光产品。
电化学发光产品的出现打破了国外巨头的垄断,填补了国内的空白。随着公司产品以及渠道的不断拓展,公司产品已经进入快速放量阶段。
图 1:公司治疗与康复(上)、体外诊断(下)产线发展历程

1.2. 管理团队源于迈瑞,股权激励绑定核心人才
公司管理团队研发背景深厚,团队凝聚力强。
董事长刘先成先生为“国家级领军人才”,曾任迈瑞医疗销售总监、常务副总裁、迈瑞医疗美国子公司总裁。
高管团队核心成员大多为工程师背景,深耕医疗器械领域多年,胡明龙和曾映先生曾在迈瑞医疗担任过核心职位,副总李大巍、董事徐岩在公司自成立之初就已加入公司。管理层拥有丰富的医疗器械生产开发和管理经验,管理架构稳定并且管理团队合作时间较长。


董事长刘先成为实际控制人,截止2022年H1刘先成先生持有公司28.98%的股份,具有绝对控制权。公司前十大股东持股比例达 67.99%,股权较为集中。普门科技拥有子公司十余家,其中深圳普门信息负责软件研发和销售企业,为公司的治疗与康复产品、体外诊断产品提供配套软件,重庆普门为西南区域研发中心,深圳优力威为冲击波疼痛治疗产品提供研发、生产和销售服务,持股子公司重庆京渝和为人光大主要开展激光医疗、激光美容的设备研制和销售。

股权激励绑定公司核心高管及技术业务骨干人员,未来发展信心十足。
普门科技股权激励计划行权的业绩目标值是2022- 2024 年对应营收和净利润增长率分别达到 30%、60%、90%,即 2022- 2024 年营收目标值分别为 10.12 亿元、12.45 亿元、14.78 亿元,净利润目标值分别为 2.47 亿元、3.04 亿元、3.61 亿元,3 年复合增长率为23.9%。
普门科技于2022年5月9日公布了股票期权首次授予情况,以20元/份价格授予高管及技术业务骨干人员73人共1255万份,预计本次成本摊销费用为361.26万元。


1.3. 5 年收入 CAGR 达 34.84%,收入结构持续丰富
普门自成立以来,业绩保持高速增长。
公司2021年实现营收7.78亿元,同比增长40.50%,归母净利润 1.90 亿元,同比增长 32.23%,营收增长主要得益于两大产品线完善+国内外营销能力提升,而收入增速高于利润增速系公司产品结构影响。
2016-2021营收CAGR34.84%,归母净利润CAGR80.70%。2022H1受疫情大环境影响,公司仍保持平稳增长,实现营收4.47亿元,同比增长25.49%,实现归母净利润 1.00 亿元,同比增长20.72%。预计后续随着两大产品线系列产品不断丰富和完善,公司市场竞争力有望持续加强,收入与利润继续呈现良好增长态势。

体外诊断为营收贡献主力,占比持续上升,形成体外诊断+治疗与康复双支柱。
体外诊断板块增长迅猛,营收占比由 2016 年的 62.22% 提升至 2021 年的 76.14%,逐年提高。2021年体外诊断业务实现收入 5.92 亿元,同比增长52.60%,主要系体外诊断设备的装机速度提升+试剂消耗放量,电化学发光分析仪累计销量的不断增加,将为试剂放量奠定较好的基础。
治疗与康复类产品收入保持稳步增长趋势,2021 治疗与康复业务实现营收1.80亿元,同比增长14.43%,营收占比由2016年的36.77%降低至23.18%。
图 5:体外诊断业务、治疗与康复业务收入及增速(百万元,%) 图 6:公司收入结构(%)

产品结构调整促使毛利率提升,公司盈利能力稳定。
2016-2021公司毛利率维持在60%左右,体外诊断类产品毛利率由2016年的 49.11%升至 2021年的 60.93%。2018-2021公司净利率基本稳定在25%左右,盈利能力较为稳定。

1.4. 公司重视研发人员培养,研发投入持续增加
研发持续高投入,形成差异化竞争优势,为公司长期发展蓄能。
公司研发费用率较高,2016-2021平均研发费用率在20%左右,研发投入由2016年的0.39亿元增至2021年的1.56亿元。
2021年公司研发人员达485 人,同比增长37%,2021年普门科技新增授权专利37项,其中发明专利1项;新增计算机软件著作权证书33项;新增注册证书和产品备案67项;发表论文1篇;40项产品获得 CE 认证,6 款检测设备获得国际临床化*联学**合会(IFCC)认证和美国糖化血红蛋白标准化项目(NGSP)双重认证。
随着公司研发的不断推进,技术驱动和差异化产品优势将助力公司实现更高的市场份额和盈利目标。
图 9:2016-2022H1 研发投入 图 10:2019-2021 年公司研发人员情况

2. 强势布局光电医美,有望贡献公司新增长点
2.1. 医美器械前景广阔,光电医美器械市场缺口巨大
医疗美容器械是指除药物外直接或间接用于人的体态容貌的医疗材料以及相关产品。
中国医美产业起步较晚,但发展速度很快。随着颜值经济、直播经济的兴起,中国医疗美容市场的规模持续快速发展,已成为世界上规模最大的医美市场之一,相关的医疗美容器械行业也进入快速发展期。

中国医美器械行业增长迅速,注射类医美器械和光电医美器械占据主要市场份额。
根据亿渡数据研究资料显示,2016年至2021年,中国医美器械行业的市场规模逐渐增长,由47.5亿元增长至95.4亿元。除受到疫情影响的2020年,其余年份增长率均保持在约15%及以上,随着国内疫情的逐步好转,后疫情时代医美器械行业的市场规模增长速度将会进一步加快,预计到2025年,医美器械市场规模有望达到153.3亿元。
由于医美器械行业集中度高,技术壁垒高,单体利润大,受众群体多,因此市场拥有广泛的投资前景。医美器械行业市场规模从分布来看注射类医美器械,强脉冲光医美器械和激光医美器械占比最高。

光电医美行业发展迅速,光电类医美器械处于快速发展期占比较高。
光电医美器械指将激光或射频等光电技术作用于皮肤表层和皮下组织,达到紧致皮肤、改善肤质、治疗*疮痤**、痘印、痘坑、祛色斑、脱毛等功效的非手术类面部提升设备或仪器。
从常用设备分类来看,光电类医美器械主要分为激光医美器械、射频医美器械、脉冲光和超声刀器械四大类。伴随着颜值经济的崛起,中国医美市场规模持续快速发展,光电美容流程快捷、效果明显、安全持久,因而光电类器械市场需求旺盛相关器械产品十分紧缺,光电医美器械市场正处于高速发展期。
根据华经产业研究院数据显示,中国光电类医美市场规模从2016年的93.6亿元增长到2019年215.0亿元,复合年均增长率达31.94%,2020年受疫情影响收缩到191.7亿元。在光电医美市场快速增长背景下,光电医美器械作为核心设备其市场容量也将不断扩大。

2.2. 冷拉提引领创新抗衰,内生外延构建光电医美解决方案
“普门科技+京渝激光+为人光大”打造中国光电医美器械领头羊企业。普门科技于2020 年 11 月收购重庆京渝。
2021 年 6 月 25 日,普门科技战略投资光电医美领域公司为人光大,这两次收购投资标志着普门科技全面完成在光电医美领域的布局。普门科技持续进行产品升级和应用整合,形成了皮肤医美系列激光产品组合方案,公司持续加大研发投入,完善在光电医美产品的布局。
公司目前在光电医美领域拥有丰富的产品线,包括强脉冲光治疗仪、半导体激光治疗仪、脉冲光治疗仪、Nd:YAG 激光治疗机、调 QNd:YAG 激光治疗机、LED 红蓝光治疗仪等。未来普门科技将通过公立医院皮肤烧杀科和美容整形科打通院内市场,组建专业医美营销团队拓展院外市场,同时积极寻找海外医美市场的潜在机会。




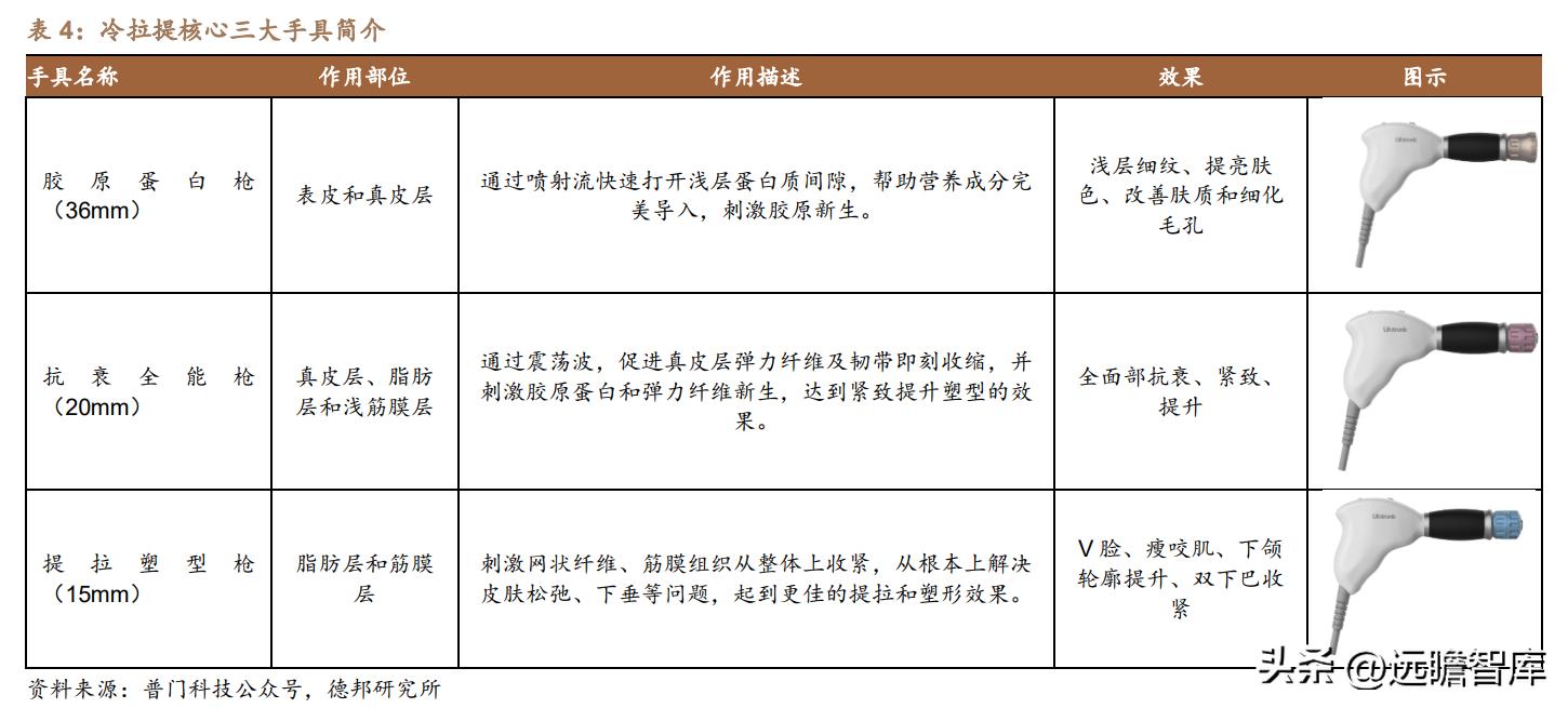
“自然抗衰”尖端技术“冷拉提”重磅推出,冷拉提未来或将引领抗衰新浪潮。
历经5年研发的冷拉提所用的超脉冲智能冲击波技术属于最接近自然法则的高端抗衰方式。冷拉提有3个手具:包括36mm的胶原蛋白枪、20mm的抗衰全能头、15mm的提拉塑形枪。冷拉提精准激发的超脉冲物理冲击波,通过3个不同的手具,会释放出聚焦和放射状两种形态的超脉冲能量,精准作用在表皮层、真皮层、SMAS筋膜层,实现分层抗衰。

普门科技深耕冷拉提核心技术多年,冷拉提技术进一步丰富公司医美综合解决方案。
普门科技核心技术“超脉冲转换阀”是冷拉提的关键,目前普门科技围绕该技术开发了十项专利。冷拉提无创无痛,无副作用,在祛双下巴、塑下颌线,瘦咬肌、祛法令纹等方面卓有成效,同时冷拉提能很好地缓解和治疗皮肤受热刺激或其他损伤导致的凝固、粘连、结节、疤痕等问题,能够预防皮肤老化加速、免疫透支和过激反应。
目前已经有类似技术在欧美高端抗衰机构风靡多时。与传统光电抗衰技术相比,冷拉提利用更安全自然的机械波能量,非电离性、无辐射、在皮肤不升温的状态下实现长效深层抗衰,优势在于(1)皮肤几乎0升温,没有烫伤或者过度热刺激皮肤的风险;(2)这种抗衰方式更贴近“自然抗衰”的理念。
图 15:普门科技“超脉冲转换阀”10 项专利

3. 光子治疗填补国内空白,深耕康复治疗潜力市场
3.1. 康复治疗蓝海市场,政策支持有利于行业发展
“人口老龄化加速+健康意识提升+政策利好”三重驱动,我国康复治疗迎来高速发展时期。
根据艾瑞咨询数据,我国康复医疗服务行业2021年市场达到1011亿元,有望于2024年突破2000亿元,2025年市场规模达到2686亿元,2022-2025年CAGR达到38.5%,市场潜力巨大。

康复医疗器械市场增长迅速,高端康复器械设备金额逐年增长未来可期。
康复医疗器械是康复医疗产业中发展最快的一部分,根据沙利文数据显示我国康复医疗器械市场规模从2016年的181亿元增长至2020年的413亿元,年复合增长率达22.9%。此外2010-2020年我国康复医院万元以上康复设备总价值呈现上涨趋势,目前我国康复器械仍然以仿制国外为主,高端产品占比较小。
随着我国康复专科医院和康复机构不断发展以及政府政策鼓励,未来高技术、高价值、高品质的高端康复器械有望迎来高速发展期。
图 17:2016-2021 年我国康复医疗器械市场规模
图 18:2010-2020 年我国康复医院万元以上设备总价值

政策端国家层面大力支持康复治疗产业发展。
由于我国康复需求量巨大,而我国康复资源整体供不应求,因此国家层面持续出台各类政策鼓励和支持康复医疗行业建设,提升康复医疗医保覆盖率,提高患者对康复医疗可及性。
此外,近年来全国各省根据本省实际情况,也出台了相应政策以支持康复医疗发展,例如支持引导社会力量举办规模化、连锁化的康复医疗中心,增加提供康复医疗服务机构数量,加大综合医院及中医医院康复医学科发展,支持中西医结合康复技术发展等。
3.2. 光子治疗突破国内空白,技术优势奠定高端客户认可
产品需求较大,发展前景广阔。
光子治疗仪对于体表创面有止渗液、促进肉芽组织生长、加速愈合的作用,同时能够消炎镇痛。该产品在临床内外科的创面手术伤口愈合治疗、创面感染的预防治疗、糖尿病溃疡创面治疗、褥疮和血管性疾病引起的溃疡创面治疗等领域均有大量需求。

我国每年慢性难愈合创面治疗需求约为3000万人,而整个创面治疗需求约有1亿人次;此外我国疼痛人群基数庞大,慢性疼痛患者已超过 3 亿人,且每年增速较快。
这些临床现状导致对光子治疗仪等治疗与康复产品的需求较大。根据各科室住院病人的疾病特征,并结合《2018年中国卫生健康统计年鉴》,普门科技于2019年估计了各科室对创面治疗的需求,测算出上述6个科室使用光子治疗仪设备的病床数量共计209.07万张。
目前,光子治疗仪等治疗与康复治疗产品向着移动便携化、信息技术化、家庭智能化和方案个性定制化等方向发展,未来在临床医疗以及家庭医疗应用前景广阔。

临床应用场景广,产品市场地位高。
公司光子治疗仪适用于外科、内科、妇产科、儿科、皮肤科以及康复科等多个治疗领域,自2008年上市以来,其治疗效果得到学术界和临床医学界的充分认可,具有较高的市场地位。
终端装机用户包括中国人民解放军总医院(301 医院)、北京安贞医院、中国人民解放军空军军医大学西京医院、中国人民解放军南部战区总医院(原广州军区广州总医院)、江苏省人民医院、四川大学华西医院等知名医院,2016-2018年装机集中于三级和二级医院,其中三级医院比例在50%以上,随着光子治疗仪在基层医疗机构的普及,三级以下医院的装机比例将逐渐升高。从2016年开始,公司的光子治疗仪产品销售快速增长,2016-2018年累计销售量达6398台。


自主研发填补国内空白,技术水平处于国际领先。
公司自2008年成立初便开始针对光子创面治疗这一空白领域进行相关技术的研发,目前已取得8项发明专利、12项实用新型专利。
公司在研发前期组织团队参考前沿光疗和LED技术国内外进展,在前沿理论和技术的背景下,采用LED发光技术研发相关产品。
先后成立院士工作站、深圳市床旁治疗设备工程技术研究中心、广东省床旁治疗设备工程技术研究中心等研发平台,相继突破了相关领域的多项关键技术,自主完成光子治疗仪的开发。
国际上的光子治疗产品主要用于治疗皮肤类疾病,公司在国内率先将光子技术用于创面治疗及产业化,开创了其在溃疡及创面治疗中的临床应用,且设计了自适应智能温度检测和剂量控制模块、独创的红蓝光创面治疗技术方案,满足大面积创面治疗、独创的治疗光强动态调节单元设计等方面,来保障治疗过程的安全性和易操作性。
公司的光子治疗仪产品核心技术、主要性能指标优于可比公司产品,因此终端定价相对较高。


3.3. 并购跨界内镜,多管线持续并进打造体系化康复与治疗解决方案
公司八大康复与治疗解决方案满足患者需求,不同产品与技术组合能有效促进疾病治疗与康复的临床疗效。普门科技通过产品升级换代,深耕核心技术研发以及提高综合服务能力,同时针对不同疾病和科室的相应特征推出合适的产品服务方案极大地满足了患者的需求。
公司围绕不同产品系列构建了相应的综合康复治疗方案。公司治疗与康复产品线可分为医院和家用两大使用场景,目前以医院市场治疗与康复产品为主,但未来家用市场潜力巨大。
目前公司形成了以光子治疗仪为核心产品,并结合多功能清创仪、空气波压力治疗仪、高频振动排痰仪、脉冲磁治疗仪、红外治疗仪等产品的治疗与康复解决方案,产品线覆盖皮肤与创面、围术期、慢病康复等不同市场需求。


公司康复与治疗在研产品丰富,公司加大力度提高康复医疗领域硬件设施和软件系统综合实力。目前公司在康复与治疗领域拥有多项在研项目,主要可分为(1)以达到治疗康复为目的的康复治疗设备和仪器及配套辅助仪器,(2)以提高设备工作效率和数据处理能力的相关软件开发。未来随着公司康复与治疗领域的产品和技术不断升级迭代,公司康复领域综合服务能力将得到极大提升。
普门科技近期收购智信生物,公司内窥镜产品线得到补充进一步提升公司康复治疗方案整体解决能力。2022年7月20日,普门科技成为智信生物的控股股东,智信生物深耕内窥镜、气道管理与麻醉、安全输注等领域,智信生物主要产品包括多款一次性可视喉镜及耗材(已上市)、一次性支气管镜(注册中)、一次性肾盂镜(注册中)等。普门科技将智信生物系列产品纳入到公司治疗与康复产品线体系后,将与公司现有产品、经销商和客户群体形成协同互补,普门科技治疗与康复产品线整体竞争力将得到提升。

4. 电化学发光稀缺发力,体外诊断第二曲线强势拉动
4.1. 电化学发光稀缺标的,高速放量成罗氏有力替代者
4.1.1. 化学发光高β+进口替代大赛道,公司电化学发光产品成长性十足
化学发光渐成免疫诊断主流,市场规模高速增长。化学发光是免疫诊断的一种主流技术,该技术利用抗原抗体之间的特异性反应来测定体内疾病标志物浓度,以其高灵敏度、线性范围宽、测量时间短、稳定性好、安全性高和应用范围广的多方面优势,对酶联免疫等其他免疫诊断方法形成替代。
根据Kalorama数据,我国免疫诊断市场化学发光试剂市场份额逐年提升,但相较发达国家、地区90%的比重还有进一步提升空间,Kalorama预测2022年我国化学发光市场占免疫诊断市场将达88%。国内化学发光容量从2015年的97.3亿元增长至2019年的220.6亿元,CAGR为22.7%,保持双位数的高速增长。

化学发光壁垒高,二八格局外资巨头垄断市场。化学发光技术壁垒高主要基于三点:
1)被检测物质浓度低(μg/L—pg/L ),检测系统精密度要求高,仪器与试剂体系封闭;
2)检测步骤多,自动化难度大;
3)生物、化学、物理、光学等各个学科的多种前沿技术融合。
因此,化学发光市场一直被国外厂商垄断,罗氏、雅培、贝克曼、西门子等外资占比达到76%,国产厂商合计占比仅为24%,其中有代表性的单个厂商份额也不超过6%。化学发光蓝海市场+巨大的国产替代空间,使得普门科技在化学发光领域大有可为。

化学发光的检测项目不断增加,海外巨头项目数目在100项左右。
化学发光属于较为先进的体外诊断技术,可以应用于多种检测项目。截至2021上半年,海外体外诊断巨头如罗氏、雅培、西门子获批检测项目分别为100、95和98项,国产厂商新产业和迈瑞分别为 141和83 项,各家公司在不同检测项目上各有优势。
普门科技近年来化学发光检测项目数不断增加,截至2021年6月底共有检测项目44项。公司化学发光检测方向主要是甲状腺、心肌标记物和性激素,同时肿瘤标记物、传染病等领域也在扩展中。
图 26:2021 年上半年主要发光企业免疫检测项目数量(项)

化学发光可分为电化学发光、直接化学发光和酶促化学发光。
其中电化学发光结合了电化学技术与化学发光技术,具有两者的优点,该技术通过电极实时激发反应,因而具有灵敏度高、重现性好、可控性好、检出限低等优点。
目前行业内电化学发光技术路线以罗氏、普门科技为代表,直接发光技术以雅培西门子为代表,酶促化学发光以丹纳赫、迈瑞医疗、安图生物等为代表。

4.1.2. 电化学发光性能对标罗氏,高速机+创新技术持续发力
化学发光大型和小型设备具有不同应用场景,定位不同检测机构和临床科室。化学发光中小型设备体积小、检测灵活且更加快速,更适合医院门急诊等应用场景。
化学发光大型设备试剂位和处理位较多,同时单次可测试的样本量较大,具有高通量的特点,更适合医院检验科和第三方实验室等传统应用场景。
公司化学发光小型设备性能对标行业标杆罗氏,打破罗氏对电化学发光的技术垄断。
普门科技于2017年成为全球第二家国产首家推出电化学发光免疫分析系统的厂家,化学发光产品在抗干扰性和特异性方面具有一定优势,主要指标具备和罗氏相当的水平。

公司小型发光设备上市后实现快速放量,2020年发货超1000台。
普门科技电化学发光仪凭借其优良的性能,在2020年年末,累计销售发货超过1500台,2020年超过1000台的发货量相较于2019年上半年190台的销量实现了快速放量,该产品国内装机主要在二级及以上医院(占比达82%),其中三级医院装机占比32%。此外,由于公司发光仪器设备与试剂采用封闭系统,随着设备不断地销售和使用,试剂也将迎来快速放量阶段。

公司大发光产品eCL9000检测精度高,可实现多台仪器同时运行,同时还可以级联其他设备实现流水线作业,提高检测效率。
2022年1月28日普门科技高速电化学发光免疫分析仪eCL9000系列产品获得医疗器械注册证,eCL9000采用三联吡啶钌直接电化学发光法,通过采用一次性TIP头提高了检测精度和准确性,急诊项目最快10分钟出结果。
eCL9000系列产品用于人体血清、血浆样本中的被分析物精准定量检测,配套检测项目涵盖炎症、心血管标记物、肿瘤标记物、激素等13大类80项;适用于大样本量客户,包括各类中大型医院临床实验室、体检中心、独立实验室、第三方连锁检测机构及高等医学科研院所等数以万计的专业用户。
大发光eCL9000和小发光eCL8000产品的销售渠道不同,eCL8000仪器主要定位于二级以上医院急诊检验和临床科室。eCL9000型仪器的使用范围更广,能够进入大型医院住院检验科、门急诊检验科和检验中心实验室以及第三方实验室等,销售渠道定位为中高端市场的经销商为主。
eCL9000检测速度对标罗氏,通过串联级联将扩大检测通量提高检测效率。
eCL9000进一步提高公司电化学发光产品的行业竞争力,这将加速进口替代,为普门科技国际、国内销售收入增长打下坚实的基础。
eCL9000的速度和罗氏801的速度一样,都是恒速300速/小时。罗氏的801是目前医院发光仪器中检测速度最快的型号之一,也是很多医院使用的主力机型。
公司的eCL9000仪器采用模块化的设计,当医院检测项目需求扩大时,可以通过轨道连接、模块串联的方式,最高可以串联4个模块,达到1200速/小时,多台仪器同时运行,既能扩大检测通量,也能处理不同的检测项目,形成自动化免疫检测流水线。
后期还可以与2000速/小时的生化分析仪进行级联,形成生化免疫流水线,能够满足大型医院检验科、第三方实验室的检测需求。

电化学发光设备和试剂研发具有一定技术壁垒,公司深耕电化学发光领域多年掌握核心技术。
公司于2013年进军化学发光领域,公司研发团队一开始就锚定电化学发光这个高技术壁垒赛道,先后掌握了关键原材料三联吡啶钌的合成技术、关键零组件电化学发光装置的设计和制造技术,同时进一步完善用户操作界面和方式,完成了从手动操作到全自动操作的升级。
2017 年 7 月,公司历经四年研发时间,成功研制了包括设备及配套试剂的新一代全自动免疫分析系统。公司eCL8000及配套试剂的上市成功打破了国外巨头在电化学发光检测仪及配套试剂领域的全球垄断,填补了国内市场空白,成为国内第一家取得电化学发光免疫分析系统注册证的企业。

公司持续加大电化学发光研发,设备不断销售将带动配套试剂快速放量,未来“试剂+设备”双轮驱动业绩增长。
2022年普门科技将继续深耕电化学发光领域设备和试剂的研发,为了提高公司电化学发光设备的检测项目和检测能力,电化学发光相关试剂投入力度将进一步加大。
由于设备是一次性购买产品,而配套试剂具有多次消费属性,未来随着公司大型和小型电化学发光设备销售量不断增加,将带动上游配套试剂的需求迅速放量。

4.2. 特定蛋白与 SYSMEX 战略合作实现放量
产品技术水平高,关键指标达国际同类产品相近水平。
公司特定蛋白分析系统采用了特定蛋白测定的主流方法学——免疫散射比浊法,该方法学结合了免疫测定与散射比浊法的原理实现快速定量检测样本中的特定蛋白含量,为临床疾病诊断和监测提供有效参考指标。特定蛋白分析配套试剂采用胶乳增强检测技术,能够有效增强检测的灵敏度。
公司特定蛋白分析仪产业化项目获得 2018 年度深圳市科学进步奖一等奖。
公司特定蛋白分析仪自动化程度高、灵敏度高、重复性好,且检测模式灵活可用于多种特定蛋白样本的检测,相关指标与同类国际产品达到相近水平,公司 PA-990 产品的检测速度可达 180 测试/小时,处于行业领先。

与SYSMEX战略合作实现业务双赢,迅速提升特定蛋白分析产品国内市场。
2016年1月公司与SYSMEX首次达成战略合作, SYSMEX 成为公司特定蛋白分析仪及配套试剂在中国市场独家经销商。
SYSMEX血液细胞分析仪与公司特定蛋白分析仪组合销售效果良好,巩固了其在血液分析领域的市场竞争力;公司的特定蛋白分析仪通过 SYSMEX 销售,迅速提升了国内市场尤其是二级以上医院的装机覆盖率。同时可实现与 SYSMEX血常规分析仪的联机检测,受到各终端医疗机构的认可。
2016-2018年度,公司产品在二级及以上医院装机量占比分别为66.00%、66.16%和71.05%。由于特定蛋白分析仪的广泛装机和销售,其配套试剂销量和销售收入逐年上升。2019年4月公司与SYSMEX进行了合作协议续约至2023年12月,并新增了合作设备和配套试剂。
另一方面,公司对SYSMEX销售收入占比逐年下降,降低了对其依赖的风险。
2020年新冠肺炎爆发,由于疫情防控,医院门诊量大量萎缩,但公司和SYSMEX把握住了医院新建发热门诊的需求,特定蛋白分析仪装机量增长了 50%,装机 1500 多台,国内市场累计装机超过 7000台。随着疫情的有效控制,加上之前装机量的显著增加,特定蛋白试剂销售有望随之回升。


产品不断升级,助力新冠疫情防控。
基于公司炎症检测领域的优势,公司联合血液分析龙头SYSMEX,形成特定蛋白分析联合检测C反应蛋白(CRP)+血清淀粉样蛋白A(SAA)套餐,升级特定蛋白分析仪,并实现该设备与SYSMEX公司的血液检测流水线XN-2800 联机,提高了公司相关设备和配套试剂的市场竞争力。
疫情防控期间,普门科技特定蛋白分析仪与SYSMEX血球分析仪轨道连接,能够实现一管血做“血常规+CRP+SAA”,避免了重复采血,同时采用封闭盖帽穿刺进样,能够避免气溶胶的产生和防止气溶胶传播病毒。
两者联合检测用于细菌与病毒感染的鉴别诊断,可用于快速初筛,极大地节约了分诊等候时间,提高了门急诊检测效率。
4.3. 糖化蛋白分析仪性能优,有望实现高速增长
国内外血糖检测市场需求大。血糖检测对于糖尿病患者十分重要,而糖化血红蛋白具有稳定性好且检测时间不受约束等优势,因此在2010年被美国糖尿病协会(ADA)和欧洲糖尿病协会(EASD)提出作为糖尿病的早期诊断指标和长期血糖控制状况评估的标准。
根据国际糖尿病联盟(IDF)的报告,全世界糖尿病患者基数较大,2021年我国20-79岁糖尿病患者人数排名第一,约为1.409亿人,IDF预计 2045 年全球和我国糖尿病患者将分别达到7.832亿和1.744亿。因此对于全球以及我国,针对血糖检测相关的市场需求巨大。
公司自主研发产品技术高,可实现自动化检测。
公司自主研发的糖化血红蛋白分析仪主要基于国际糖化血红蛋白检测的“金标准”——高效液相色谱分析方法学,可以高速、高效、高灵敏度定量检测人体全血中糖化血红蛋白(HbA1c)的含量。此外,公司的糖化血红蛋白分析仪进行了系列改进,进而简化减少洗脱液交叉污染,提高设备运行可靠性的同时降低了设备的成本。
公司糖化血红蛋白分析仪及配套试剂取得 2 项发明专利及1项实用新型专利,其系列产品获得了美国糖化血红蛋白标准化项目(NGSP)和国际临床化*联学**合会(IFCC)的国际双重认证。其中,代表性产品H9型糖化血红蛋白分析仪能够支持110个样本的批量上样或连续上样,全自动且快速地完成样本检测。


公司糖化血红蛋白分析仪检测结果精准,可实现进口替代。
公司产品采用高效液相色谱测定方法,与美国 Bio-Rad、日本TOSOH等国际知名的体外诊断产品使用的方法相同。产品的主要技术指标如检测速度、重复性、检测范围、样本位、样本用量等与国际厂商同等产品相近,且具有较高的性价比,目前处于进口替代阶段。
产品装机于 250 余家三级医院,主要装机用户集中于二级和一级医院,2016-2018 年度,公司糖化血红蛋白分析仪在二级及一级医院的装机占比为78.15%、77.57%和75.74%。
产品实现优化升级,加大国际市场投入,销售额稳定增长。
公司突破糖化血红蛋白分析仪关键核心技术——层析介质生产的壁垒,实现了糖化血红蛋白检测“芯片”的国有化,创新开发出双检测模式血红蛋白分析仪,一键切换即可实现糖化血红蛋白检测和地中海贫血筛查,实现血红蛋白分析设备性能进入全球同类检测第一梯队。
目前该产品已通过临床验证且在国际市场成功上市销售,国际同行业专家认可度较高。2016年至2018年,设备配套试剂销售收入增长迅速。
这与产品结构以及分析仪设备的销售状况有关。在面向二级以上医院的大型设备H9的基础上,公司于2017年推出了面向基层医疗机构小型化设备H8,所以糖化血红蛋白分析仪销量大增。
2018年,为了促进H9产品的销售,进行了一定的折扣活动。2020年,公司开始了与海外发达国家的ODM合作,在全球市场销售由普门科技为其设计、生产高性能的糖化血红蛋白分析仪及配套试剂。

4.4. 公司积极布局海外市场,海外 ODM 加速渗透
海外收入金额及占比持续提高,连续两年增速超过200%。公司2021年海外实现收入2.66亿元,同比增长236.7%,收入占比达到34.2%,海外收入金额及占比均达到历史新高。
海外销售产品以IVD产品中电化学发光产品和糖化血红蛋白产品为主,此外公司分子诊断相关产品和 POCT 相关产品,公司快速实现自主研发和生产,系列产品在海外市场成功上市销售。
随着公司国外认证日益增多,公司海外业务将逐渐转向欧美、日本等发达国家通过OEM/ODM合作贴牌全球销售,未来海外收入有望持续放量。

普门科技加快海外FDA及CE认证,OEM/ODM将进一步拓宽糖化血红蛋白和电化学发光相关产品海外销售渠道,业绩有望放量。
2021年普门科技糖化血红蛋白分GH900/GH900Plus、H6、H8、H9、H100/H100Plus和干式荧光免疫分析仪FA-160等6款检测设备获得国际临床化*联学**合会(IFCC)认证和美国糖化血红蛋白标准化项目(NGSP)双重认证。2021年普门科技一共新增40项CE认证,包含38项体外诊断产品认证和2项康复与治疗产品认证,其中电化学发光相关产品CE认证一共23项。


加速海外市场销售队伍建设,深耕重点市场实现业绩快速放量。
普门科技不断规范和完善国际营销系统建设,借鉴国内比较成熟的销售模式,同时借助海外经销商资源,加强经销商培训,进一步促进公司全球营销网络的建设。对于潜力较大的国际市场区域逐渐加大海外产品注册、销售、市场、用服和运营资源的投入;同时积极开展国际市场特别是欧、美、日等大公司的 OEM/ODM合作,做到产品细化、区域细化、渠道细化、重点国家聚焦化,全面推进产品销售,普门科技凭借其可靠的品质和优越的价格逐步打开国际市场。
国际市场重点销售策略:
(1)对于重点国家,鼓励渠道细化签约,多经销商发展,实现空白区域覆盖,定期分析重点市场的销售及市场动态,适时调整销售策略,区别签约经销商与一般经销商的差别,特别鼓励大经销商的合作开发,这将有利于国际渠道的长期稳定发展;
(2)在条件成熟的地区成立海外办事处,加快招募本地员工,发挥本地化服务优势,建立更多以高端产品为依托的窗口示范医院,发掘当地商机;
(3)公司通过组织人员参加国际医疗器械展会、学术会,包括美国AACC与FIME展会,迪拜Medlab与Arab Health展会,展示公司创新医疗设备,不断开拓国际市场。未来公司通过加速海外认证以及深入海外合作,公司光子治疗仪、电化学发光分析设备产品、糖化血红蛋白分析产品等将逐步打入国际市场。
5. 盈利预测与估值
5.1. 盈利预测
我们将普门科技营收拆分为体外诊断产品线收入、康复治疗产品线收入和其他收入,并对公司 2022-2024 年盈利预测进行如下假设:
(1)公司的体外诊断产品线中电化学发光产品、糖化血红蛋白产品未来国内外均会加速放量,同时配套试剂也将伴随仪器销售逐步放量,我们预计未来该项业务将维持较高增速,2022-2024 年增速分别为 30.09%/30.66%/30.22%。
毛利率方面由于公司高端产品如大发光产 品 eCL9000 未来有望实现销售放量,同时高毛利的体外诊断仪器配套试剂也将随着仪器的销售逐步放量,未来公司体外诊断产品线毛利率将呈上升趋势,我们预计 2022-2024 年体外诊断业务的毛利率分别为 61.14%/61.69%/63.51%。
(2)公司的治疗与康复业务,随着公司光子治疗仪、内窥镜系列产品以及医美等产品的加入,公司治疗与康复领域将拥有更丰富的产品线能够为客户提供更优质的整体解决方案,成为更多患者的选择。
因而我们预计公司治疗与康复业务未来将处于高速发展期,2022-2024 年收入同比增加 35.00%/50.00%/30.00%,同时公司将继续维持高毛利水平,2022-2024 毛利率分别为 65.00%/68.00%/69.00%。
(3)公司其他收入预计2022-2024年分别增加30.00%/20.00%/20.00%,毛利率维持在 30%水平。

5.2. 相对估值
根据以上增速和毛利率假设,我们预测普门科技 2022-2024 年营业收入分别 为 10.21 亿/13.80 亿/17.96 亿元,归母净利润分别为 2.50 亿/3.43 亿/4.52 亿元,EPS 分别为 0.59 元/0.81 元/1.07 元。
我们选取迈瑞医疗、安图生物、翔宇医疗三家体外诊断领域、治疗与康复领域医疗器械相关的企业,作为可比公司。
2023 年可比公司的平均 PE 为 23 倍,考虑到普门科技未来体外诊断领域电化学发光和糖化血红蛋白产品具备优势,同时医美赛道也将发力,我们给予公司 2023 年 25 倍 PE 估值,对应目标价 20.25 元。

6. 风险提示
(1)产品研发不及预期以及失败的风险:公司处于技术壁垒较高的赛道,公司相关研发产品存在一定研发失败的风险。
(2)产品销售不及预期的风险:行业发展较慢以及公司营销策略不及预期均可能导致公司产品无法达到销售预期。
(3)行业竞争加剧的风险:体外诊断行业与治疗康复行业均存在较多国内外竞争对手,尽管公司相关产品线具备一定的优势,但如果未来市场竞争加剧,公司销售和市占率可能会受到影响。
(4)行业政策风险:公司的医美产品线、体外诊断产品线均存在政府监管,倘若相关产品存在政策风险,公司营收和市占率可能会有所下滑。
——————————————————
报告属于原作者,我们不做任何投资建议!如有侵权,请私信删除,谢谢!
精选报告来自【远瞻智库】或点击:远瞻智库-为三亿人打造的有用知识平台|报告*载下**|战略报告|管理报告|行业报告|精选报告|论文参考资料|远瞻智库