脓毒性休克的液体治疗和管理原则:是时候考虑四个D概念和液体治疗的四个阶段
重症行者翻译组 张鹏
重症行者翻译组
摘要
在脓毒性休克患者中,在最初的血流动力学复苏过程中给予液体治疗仍然是一个主要的治疗挑战。关于静脉输液的种类、剂量和时间,我们面临着许多悬而未决的问题。静脉输液的主要指征只有四个:除了复苏外,静脉输液还有许多其他用途,包括维持和更换全身水和电解质,作为药物和肠外营养的载体。在这一范式转变的综述中,我们讨论了不同的液体管理策略,包括早期充分的目标导向液体管理、晚期保守液体管理和晚期目标导向液体去除。此外,我们扩展了液体疗法的“四D”概念,即药物、剂量、持续时间和降级。在对脓毒性休克患者进行治疗时,应考虑四个阶段的液体疗法,以回答四个基本问题。这四个阶段分别是复苏阶段、优化阶段、稳定阶段和降阶梯阶段。四个问题是“何时开始静脉输液?”“何时停止静脉输液?”,“什么时候开始反向复苏或积极排出液体?”最后是“何时停止反向复苏?”“与我们处理危重病人抗生素的方式类似,现在是时候进行液体管理了。”
背景
在脓毒性休克患者中,使用静脉输液维持血流动力学稳定仍然是一个主要的治疗挑战,因为输液的类型、剂量和时间仍有许多问题。在这些患者中,有液体在血液动力学稳定和复苏之外起着重要作用。静脉输液应与我们给病人的任何其他药物一样:我们应该考虑到不同类型液体的适应症和禁忌症。应该只在明确指出液体的情况下,我们才开液体治疗处方,并且应该在不充足液体和过多的液体风险之间进行平衡。
在这篇综述中,我们将扩展液体疗法的“四D”概念(药物、持续时间、剂量和降级)。我们还将重点关注最近的概念,定义脓毒性休克时间过程中的四个不同阶段(复苏、优化、稳定和疏散)。每一阶段都需要不同的治疗态度。考虑到这两个概念,再加上其他建议的想法,可以促进更合理的流体管理,以避免太少和太多。就像我们对待危重病人使用抗生素的方式一样,现在是时候做液体管理了。
液体超负荷的风险
治疗败血症性休克患者不可避免地会导致一定程度的盐和水超负荷。首先,这是最初的液体复苏的结果,目的是恢复血管内容量,增加心输出量,增加输氧量和改善组织氧合。盐和水的超负荷也会导致大量的液体作为药物稀释剂、人工营养和维持液。脓毒症所固有的渗漏会促进大量液体的渗出,导致相对的中央低血容量血症,尽管间质水肿,但通常需要进一步的毛细血管给药。泄漏是指体液和电解质的不适应、过度和不适当的损失,无论是否有蛋白质进入间质,都会产生血管弛缓和末端器官水肿,导致器官功能障碍并最终衰竭。在这种情况下应该避免液体超负荷。
---------------------------------------------------
液体超负荷
如在儿科人群中经常描述的那样,通过将累积的液体平衡量除以患者的基线体重并乘以100%来计算流体积聚的百分比。任何阶段的液体超负荷都由液体积聚的10%的临界值来定义,因为这与较差的结果相关。
----------------------------------------------------------
研究表明,流体超负荷(以积累的液体平衡增加为例说明)与危重患者脓毒性休克和/或急性呼吸窘迫综合征患者以病人为中心的结果相关。流体给药可能导致恶性循环,其中间质水肿引起器官功能障碍,导致液体积聚(图1)。一些人认为,周围性和全身性水肿不仅仅是医源性问题,而且还会对整个患者造成伤害,因为它可能导致器官水肿和功能障碍。图2详细描述了不同终末器官系统的液体超负荷的所有潜在有害后果,并对患者发病率和死亡率产生影响。因此,液体疗法可以被认为是一把双刃剑。
因此,目前治疗感染性休克应包括努力减少累积的液体平衡。我们必须时刻牢记液体是药物,水肿就像药物过量。在选择它们的类型、剂量、给药时机和取出时机时,应仔细考虑其特点、适应证和禁忌症。同时,一个合理的液体治疗策略要求我们不能认为脓毒性休克是一个单一的“一刀切”的疾病,而是它是由不同的阶段组成的,每一个阶段都意味着不同的治疗态度。


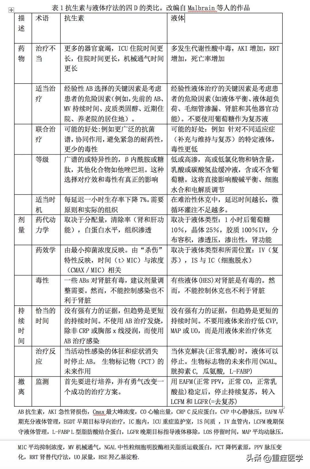
液体治疗的“四D”
在给脓毒性休克患者开药时,我们必须考虑他们的成分、他们的药物动力学和药动学特性。在实际操作中,我们应该考虑液体治疗的“四D”:药物、剂量、持续时间和降阶梯(表1)。许多临床医生已经使用这四种D来治疗抗生素(表1)。
药物
我们应该考虑不同的情况:晶体vs胶体,合成的vs血液来源的,平衡液vs非平衡液,静脉vs口服。渗透压,张力,pH,电解质组成(氯化物,钠,钾等)和其他代谢活性化合物(乳酸盐,乙酸盐,苹果酸盐等)的水平都同样重要。在特定时间为给定病人选择类型和量时,临床因素(基础条件、肾或肝功能衰竭、毛细血管渗漏、酸碱平衡、白蛋白水平、体液平衡等),必须考虑在内。此外,根据给药的原因不同,液体的类型也不同。液体给药只有四种适应症,即复苏、维持、替换和营养,或联合用药。
复苏液体
在绝对或相对血容量不足的情况下,给予复苏液来纠正血管内容量不足。理论上,胶体和晶体之间的选择应该考虑修正后的Starling方程和跨血管流体交换的glycocalyx模型。当低血容量或败血症,尤其是脓毒性休克或低血压(诱导和麻醉后)时,毛细血管压力(或经内皮压力差)较低时,白蛋白或血浆代用品与晶体输注相比没有优势,因为它们都保持血管内。然而,糖萼层是脆弱的结构并且被手术创伤引起的全身性炎症或败血症破坏,也可以通过快速输注流体(特别是盐水)而被破坏。在这些情况下,跨毛细血管血流量(白蛋白泄漏和组织水肿风险)增加,全身通透性增高综合征(GIPS)进展的风险也会增加。
---------------------------------------------------
全身通透性增高综合征
有些患者不会自发地进入“流动”阶段,并将处于持续性的全身通透性增高综合征和持续的液体积聚状态。因此,全身通透性增加综合征可以定义为液体超符合合并新发器官衰竭。这被称为“休克的第三次打击”。
----------------------------------------------------------
由于其潜在风险,在脓毒性休克,烧伤,急性或慢性肾损伤患者或少尿症对液体无反应的情况下(6 h内),禁用羟乙基淀粉。在其他情况下(手术后阶段,创伤和失血性休克),羟乙基淀粉仍然可以用作复苏液,尽管这仍然存在争议。最近,相互承认和分权程序协调小组(CMDh)批准了欧洲医学机构(药物监测风险评估委员会)的建议,暂停在欧洲联盟内注射羟乙基淀粉溶液的市场授权。这种暂停的原因是,羟乙基淀粉溶液继续用于危重病人和脓毒症患者,尽管2013年对这些患者人群实行了限制使用,以减少肾损伤和死亡的风险。
使用白蛋白作为低白蛋白血症患者的复苏液是合理的。葡萄糖绝不能用于复苏液中。令人惊讶的是,与含有5 mmol/L钾的平衡溶液(乳酸林格氏液)相比,不含钾的生理盐水将导致肾功能受损患者钾水平的升高,这是由于强离子差(SID)降低导致的代谢性酸中毒所致。
(Ab)不应大量使用生理盐水作为复苏液,因为它可能导致高钠血症、高氯性代谢酸中毒、急性肾损伤和死亡的风险。平衡盐溶液的使用可以避免这些并发症。最近的证据表明,液体诱导氯负荷/高氯血症和更糟的结果之间的关联,可能是由于对肾功能的影响。在最近的人类志愿者临床研究中,减少医源性氯化物负荷与急性肾损伤的发病率降低有关。同样,最近的SALT试验也未能证明在危重患者中生理盐水和平衡盐溶液(血浆溶解物)有显著差异,尽管这项研究受到了很多批评。最近,随着SALT试验的跟进,同样的作者发表了SMART的研究结果.在这一实用的,多重-随机、交叉试验中,作者将15,802名成年人分配给生理盐水(0.9%氯化钠)或平衡晶体(乳酸林格氏液或血浆-Lyte A),他们证明使用平衡晶体比使用生理盐水造成的死亡、新的肾脏替代疗法或持续性肾功能障碍的综合结局更低。在同一机构的一项研究中,在急诊室接受静脉输液治疗的非危重病人在接受平衡晶体治疗和接受生理盐水治疗之间的有相似的住院天数。然而,类似于SMART试验,平衡晶体的治疗导致了更少的复合死亡,新的肾脏替代治疗或持续性肾功能障碍。
对环境敏感的晶体和胶体的半衰期可能会随着时间的变化而变化,这取决于病人的情况(图3)。事实上,只要输入晶体或胶体,在休克,低血压,镇静或全身麻醉的情况下,它们将发挥类似的体积膨胀作用,并且它们的分布和/或消除和排泄会减慢。这可以解释为什么晶体对血浆容量的短期效应比以前认为的要好得多。只要继续输注,其效率(即血浆容积膨胀除以输注液体体积)为50-80%,并且在动脉压力下降时,其效率甚至增加至100%。在手术中消除速度非常慢,仅占清醒志愿者记录的10%。毛细血管再灌注可进一步减少出血时对晶体液体的需求。这四个因素(分布-消除-灌注-毛细血管再灌注)限制了手术期间对大量晶体液的需求。
维持液
具体来说,维持液用于满足患者日常基本的水、葡萄糖和电解质需求。因此,它们旨在满足日常需要。基本的每日需要量是水,25-30 mL/kg,钾1 mmol/kg,钠1 - 1.5 mmol/kg,5%葡萄糖或10%或葡萄糖 1.4-1.6 g/kg(避免饥饿酮症)。一些特定的维持液在市场上可买到,但它们远非理想。是否应该使用等渗或低渗维持液存在很多问题。儿童数据显示低渗溶液存在低钠血症和神经系统并发症的风险。然而,对成人的研究很少,并且表明与低渗溶液相比,施用等渗溶液会导致更积极的液体平衡。最近在健康志愿者的一项初步研究中证实了这一点,证明等渗溶液导致尿量减少,其特点是醛固酮浓度降低,表明(无意)体积膨胀,低于低渗溶液。尽管钠和钾含量较低,但低渗液与低钠血症或低钾血症无关。
补充液
给予补充液以纠正不能通过口服摄入来补偿的液体缺陷。这种液体缺陷有许多潜在的起源,如引流或气孔,瘘管,高热,开放性伤口,多尿症(盐消耗性肾病,大脑盐消耗,渗透性利尿或尿崩症)。补充液的数据也很少。最近的一些指导方针建议尽可能地将液体和电解质的数量和组成与正在或已经丢失的液体相匹配。关于不同体液成分的概述可以在NICE指南中找到。补充液通常是等渗平衡溶液。在由于富含氯化物的胃液流失而导致体液缺乏的患者中,高氯化物溶液(例如盐水(0.9%NaCl))可以用作置换液。
营养液
经常被忽视的是,现在需要考虑将肠外营养作为可能导致液体超负荷的另一种静脉输液来源。同样,危重病人的营养治疗应该被视为帮助治愈过程的“药物”。因此,我们也可以考虑营养治疗的四D。类似于我们如何处理抗生素和液体的方法:药物(摄食类型),剂量(热量和蛋白质负荷),持续时间(何时和多久)以及降阶梯 (当口服摄入改善时停止肠内营养和/或肠胃外营养)。
液体的组合
不同类型的液体的组合通常是合理的。例如,可以在日常实践中使用多种组合,如复苏液:血液和晶体(创伤),早期晶体(术后低血容量),晚期白蛋白(脓毒症)。类似地,维持液通常是肠内和肠外营养、其他含葡萄糖溶液、生理盐水和/或平衡晶体溶解药物的组合。
持续时间
液体给药延迟时间越长,与缺血 - 再灌注损伤相关的微循环低灌注和随后的器官损伤越多。在脓毒症患者中,Murphy和他的同事比较了早期充分与早期保守和晚期保守与晚期自由液体治疗相关的结果,发现早期充分和晚期保守的液体管理相结合获得最佳预后(图.4)。结合其他研究的数据,证实晚期保守治疗可能比早期足够的液体治疗更重要。
剂量
正如Paracelsus所说:“所有的事物都是毒物,没有什么东西是无毒的;只有剂量允许某些东西不会有毒”。就像其他药物一样,是液体的剂量使它们有毒。如前所述,液体超负荷的风险已经确定。与其他药物类似,选择正确的剂量意味着我们考虑静脉液体的药代动力学和药效学(表1)。药代动力学描述身体如何影响药物,导致特定的血浆和效应位点浓度。静脉输液的药代动力学取决于分布容积、渗透压、张力、肾功能。最后,半衰期取决于液体的类型,也取决于患者的病情和临床情况(表2)。当仅施用1L液体时,1小时后,10%的葡萄糖溶液,相对于等渗晶体溶液的25至30%,或相当于100%的胶体溶液在保持血管内,但如上所述,半衰期依赖于其他条件(如感染、炎症、镇静、手术、麻醉、血压)(图3)。体积动力学是药代动力学理论的一种改进,使分析和模拟输液液体的分布和消除成为可能。应用这个概念,可以通过模拟来确定达到预定的血浆容量扩张所需的输注速率。体积动力学也可以定量分析由于压力、低血容量、麻醉和手术而导致的体液分布和排泄的变化(以及半衰期的计算)。
药效学将药物浓度与其特异性作用联系起来。对于液体,心排血量与心脏预负荷之间的Frank-Starling关系相当于标准药物的剂量效应曲线。由于Frank-Starling关系的形状,心输出量对液体引起的心脏前负荷增加的反应并不是恒定的。在药理学中,有效剂量50 (ED50)是药物的剂量或剂量,在接受该药物的受试者中,50%的受试者产生治疗反应或预期效果,而致死剂量50 (LD50)将导致50%的接受者死亡。换句话说,这将是液体的剂量,分别导致50%的患者出现治疗反应或死亡。问题是治疗反应因人而异。在2007年,一名加州妇女因水中毒(以及低钠血症)而死亡。尽管由医生给予的液体量应落入预定的治疗窗口,但毒性和功效之间的差异取决于具体患者和该患者的具体状况。未回答的问题仍然存在:什么是有效剂量的静脉输液?确切的治疗效果是什么?治疗窗口是什么?在某些患者中,容量扩张增加了平均系统充盈压力(静脉回流压力),但也使右心房压力(静脉回流前压)增加到同样程度,从而使静脉回流和心输出量没有增加。因此,静脉阻塞和向后衰竭甚至可能发挥更重要和目前被低估的作用。心脏对液体“反应”的可能性随心脏前负荷的显著增加而随休克时间的变化而变化,因此,必须定期评估液体的药效学。在早期阶段,液体反应性是恒定的。在最初的输液后,只有一半的循环衰竭患者对心脏输出量的增加有反应。
液体的副作用也必须在药效学中考虑。根据血管通透性程度的不同,给药引起的水肿变化很大。在最大程度上,破坏毛细血管屏障导致全身通透性增加综合征(GIPS)。这一药效学方面在急性呼吸窘迫综合征(ARDS)患者中也很重要,因为一定量的液体对肺功能的影响主要取决于肺血管通透性。因此,即使是两升的生理盐水也可能导致严重的ARDS患者严重的呼吸恶化。
降阶梯
正如我们将在下文中讨论的,液体疗法的最后一步是考虑在不再需要复苏液的情况下,停止或撤回复苏液。就像抗生素(表1)一样,液体疗法的持续时间必须尽可能短,当休克得到缓解时,液体量必须逐渐减少。正如抗生素的持续时间一样,虽然没有强有力的证据,但静脉输液的持续时间有缩短的趋势。
---------------------------------------------------
脓毒性休克阶段
脓毒性休克以消退期开始,即当患者因血管舒张,毛细血管通透性增加和严重绝对或相对血管内血容量不足而引起全身血管阻力降低时,患者出现高动力休克的阶段。尽管尚无随机对照试验支持本声明,但拯救脓毒症运动(SSC)指南要求在开始的3 h内给予剂量为30 mL / kg的静脉输液,作为该阶段可能的挽救生命的程序。流动阶段是指初始稳定后的阶段,患者将自发地排出多余的液体。一个典型的例子是当病人从急性肾损伤恢复进入多尿期。在这种休克后阶段,代谢周转增加,先天免疫系统被激活,并诱发肝脏急性相反应。这种高分解代谢状态的特征是氧消耗和能量消耗的增加。
----------------------------------------------------------
液体反应性
液体反应性表示患者将通过显着增加每搏输出量和/或心输出量或其替代物来响应液体给药的情况。这个定义最常使用15%的阈值,因为这是通常用来估计心输出量的技术的最小变化。在生理学上,液体反应性意味着心输出量取决于心脏前负荷,即Frank-Starling关系的斜率陡峭程度。许多研究表明,在重症监护病房接受液体治疗的患者中,仅有一半患者存在液体反应性,这是一种正常的生理状况。
----------------------------------------------------------



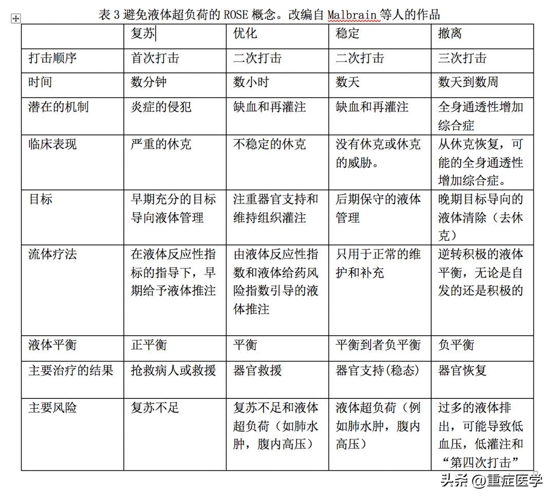
液体治疗的四个阶段
液体的特性不仅重要,它的治疗策略也同样重要。这一策略从根本上改变了脓毒性休克的时间进程。最近,一个三次打击,甚至四次打击的脓毒性休克模型被建议回答四个基本问题,其中我们可以认识到四个不同的液体治疗动态阶段:复苏、优化、稳定和降阶梯(去复苏)(首字母缩写ROSE)(表3,图5)。下一节将要讨论的四个问题是:何时开始静脉输液?“”何时停止静脉输液?“什么时候开始去复苏或主动排出液体?”“最后”什么时候停止去复苏?“
第一阶段:复苏
首次打击后,病人会进入“衰退”阶段的休克。这些打击可以是脓毒症,也可以是烧伤,胰腺炎或创伤。这种危及生命的严重循环休克阶段可以发生在几分钟内,特点是一个强有力的血管舒张导致较低的平均动脉压和微循环损伤(表3)。它可能是伴随着高(高动力性的循环冲击如败血症、烧伤、严重急性胰腺炎、肝硬化,硫胺素缺乏症,等等)或低心输出量(如脓毒性休克、严重低血容量或脓毒性休克与脓毒症引起的心肌病)。
在这个初始阶段,通常在治疗开始后的第一个3-6h,液体复苏通常根据早期的、充分的、目标导向的、液体治疗策略来实施。在这个早期阶段,液体管理的方式一直是一个很大争论的问题。在Rivers等人的研究中,一种基于协议的液体管理称为早期目标导向治疗(EGDT),与标准治疗相比,它能显著降低死亡率。自从这篇文章发表以来,70多个观察性和随机对照研究报告了类似的疗效,这些研究包括超过70000名患者。因此,EGDT作为“复苏集束化”纳入了拯救脓毒症运动的最初6小时的脓毒症管理中。它已在国际上广泛传播,作为早期脓毒症治疗的标准。最近,三组试验(ProCESS , ARISE and ProMISe)虽然报告了空前的低脓毒症死亡率,按照EGDT策略,但结果未显示有任何改善,同时质疑了对严重脓毒症休克患者进行原型化护理的必要性和潜在危险。最近一项采用联合贝叶斯和频率主义方法评估12项随机试验和31项观察性研究的研究发现,EGDT对疾病严重程度最高的患者有潜在危害。此外,虽然在撒哈拉以南非洲地区进行,但最近的三项试验表明,在脓毒性休克患者进行复苏液体推注时,结果会更差。EGDT辩论中仍然存在的一点是,流体管理的迅速性和实现最初复苏的血液动力学目标是很重要的,尽管这个方面最近也受到质疑。
事实上,与其给每个病人注射预先确定的一定量的液体,还不如根据对液体需求的评估和病人发病前情况的评估,为每个病人制定个性化的目标。在这个阶段,根据每个病人的情况,我们试图找到第一个问题的答案:“什么时候开始液体疗法?”
在脓毒性休克的最初阶段,回答这个问题很容易:几乎在所有情况下,液体给药都会显著增加心输出量。然而,在第一次灌注后,预负荷无反应的可能性很高。因此,在此阶段,给液应以预测流体反应性的各项指标和试验的积极程度为条件。但是,必须注意的是,液体反应性的状态只能在事后(在施用液体进行推注干预后)以及何时使用血液动力学监测装置来估计或计算心输出量。因此,我们主张使用特定测试来增加有利事件/结果的先验概率和可能性,因为液体给药应限于应答者。
这些试验中有几个是可用的。与其使用无法可靠预测液体反应性的静态心脏预负荷指标,还不如使用动态指标来预测液体反应性。这些指标的原理是观察心脏前负荷的变化对心输出量的影响,无论是在机械通气过程中自发诱发的还是由一些操纵引起的。如果变化大于给定阈值,则存在预加载响应,并且可能对流体产生积极应答。多年前已经描述的液体挑战是对流体反应性的可靠测试,但是,由于它需要不可逆的液体给药,所以可导致过量的液体给药。模拟液体给药的被动腿抬高试验已被广泛研究,现在由SSC推荐。其他试验利用机械通气引起的心脏前负荷的变化。脉压和每搏输出量或者腔静脉直径的呼吸变化应用受到限制,因为在许多情况下,它们不能用于危重病人。呼气末屏气试验对能耐受15 s呼吸状态的机械通气患者是一种较好的治疗方法。然而,大多数液体推注用于治疗低血压(FENICE试验中59%的病例),而液体反应性只能通过心脏输出量的改变来定义,这一事实之间存在认知失调,而且,在预测液体反应性方面,并非所有闪光都是金子,在被动的腿抬高后心脏输出量减少,有些患者甚至可能表现出血压升高,而另一些患者则相反。这与主动脉基线和随时间变化的顺应性有关。
第二阶段:优化
第二次打击发生在几小时内,是指缺血和再灌注(表3)。在这个阶段,液体积聚反映了疾病的严重程度,可能被认为是它的“生物标志物”。液体需求越大,病人的病情越重,器官衰竭的可能性越大(例如急性肾损伤)。在这一阶段,我们必须设法找到第二个问题的答案:“什么时候停止输液治疗?”避免液体超负荷。液体反应性指数也是最重要的,因为当这些指标变为阴性时,应停止输液。其次,必须考虑临床情况。显然,腹膜炎脓毒性休克比肺炎更需要液体。第三,避免输液的决定应基于指示过量输液风险的指标。肺损伤的存在是最有可能与液体超负荷的最坏后果相关的条件。为了进一步估计输液的肺部风险,可以考虑用Swan-Ganz导管测量的肺动脉楔压。尽管如此,这并没有考虑肺通透性的程度,肺通透性是肺水肿形成机制的关键因素。通过经肺热稀释法测量的血管外肺水以及由其推断的肺血管通透性指数,可能更直接地反映了输液的肺部风险。腹腔内压力过高也是输液过多导致的潜在后果。在有风险的患者中应谨慎监测腹内压。
第三阶段:稳定
治疗成功后,稳定应遵循在未来几天内发展的优化阶段(稳态)(表3)。与前两个阶段不同的是,没有休克或即将发生休克的威胁。如前所述,重点是现在器官支持和这个阶段反映的病人在一个稳定的稳态(表3)。目前,只有在正常液体流失(即肾、胃肠、无知觉),以及如果病人由于未解决的病理条件而遭受持续损失时,才需要液体疗法。由于随着时间流逝持续积极的日常体液平衡与脓毒症患者的较高死亡率密切相关,临床医生也应该意识到隐藏的强制性液体摄入量,因为它可能每天增加超过一升。
维持液应该只用于满足日常需要,他们的处方应该考虑到其他的液体和电解质来源。因此,当患者已经通过其他途径(肠内或肠外营养、药物溶液等)获得每日所需的水、葡萄糖和电解质时,应停止特定的静脉维持液。
第四阶段:降阶梯(去复苏)
第二次打击后,病人可能会进一步恢复,进入“流动”阶段,自发地排出先前已被治疗输入的多余液体,或者,在许多危重患者中,患者仍然处于“无流动”状态,接着是遭受第三次打击。通常造成全身通透性增加综合征进行液体积累由于毛细管渗漏。无论如何,患者进入了“去复苏”阶段(表3)。这个词最早出现在2012年,并在2014年被创造出来。它具体指晚期目标导向液体去除和晚期保守液体管理。
晚期目标导向的液体去除包括积极、主动使用利尿剂和净超滤的肾脏替代治疗去除液体。它的特点是停止侵入性治疗和过渡到负的液体平衡。晚期保守的液体管理描述了适度的液体管理策略,以避免(或逆转)液体超负荷。最近的研究表明,在ICU停留的第一周内连续两天的液体负平衡,是生存的强有力和独立的预测因子。
在这个去复苏阶段,我们试图找到第三和第四个问题的答案:“什么时候开始液体清除?”和“什么时候停止液体清除?”为了找到平衡的好处(减少第二和第三空间积液和组织水肿)和风险(低灌注)的液体去除。要回答这些问题,检测液体预负荷反应性试验可能仍然有用。事实上,如果没有检测到液体预负荷反应性,那么可以合理地假设液体去除不会导致心脏输出量的减少。相反,液体预负荷反应性的正指数可能表明液体去除的极限,甚至可能是液体去除时要达到的目标。
很明显,这一阶段的风险是,过于激进的液体去除和引起低血容量,这可能会触发血流动力学恶化和低灌注的“第四打击”(图5)。如果在这个阶段需要液体,白蛋白的使用似乎对血管壁完整性有积极的影响,有助于在低白蛋白血症中实现负的液体平衡,并可能较少引起肾毒性。这四个阶段的方法应该通过一些流行病学来更好地表征。其预后影响可能是显着的,因为它可能导致累积的液体平衡减少,其本身明显与不良预后相关(图4)。其他人也提出了类似的原则,需要采用双相液体疗法进行多中心、前瞻性临床试验证实,从早期、充分的目标导向治疗开始,然后对那些不自发地从低潮到流动阶段的患者进行晚期保守性液体管理。然后是晚期保守治疗那些没有自发地从衰退到流动阶段的患者的液体管理。RADAR(复苏后主动去复苏的作用)试验可能有助于找到这样的答案。
液体推注
液体推注是在短时间内快速输注流体。在临床实践中,通常给予液体推注以纠正血容量不足,低血压,血流不足或微循环灌注受损。临床医生中的液体量是不均匀的,通常为500-1000mL。最小的能增加静脉回流压力的液体量是4mL/kg。
液体反应性的预测
这是一个包括在液体管理之前,预测是否随后的液体管理会增加心脏输出的过程。避免不必要的给药,有助于减少积累性的液体平衡。它也允许人们进行液体去除,因为它告知这种去除不会导致血流动力学损伤。液体反应性的预测是建立在动态测试和指标的基础上的,它观察了心脏前负荷变化对心脏输出的影响,这些变化要么是机械通气过程中自发引起的,要么是由某些动作引起的。定义液体反应性的阈值取决于测试引起的心脏前负荷的变化(例如对于液体激发为15%,对于PLR试验为10%,对于屏气试验为5%)。
补液试验
补液试验是一种动态试验,通过给予液体推注并同时监测血液动力学效应(例如气压或容积预载指数的演变)来评估液体反应性。补液试验也是一种液体药丸,这意味着它通过将治疗本身控制到治疗不再有反应的水平来测试对治疗的反应。这就是为什么反复的补液试验可能会导致液体超负荷。最近,人们已经发现,在临床实践中,补液试验的实施方式有明显的差异。
被动抬腿试验
该试验预测了液体的反应性,包括将病人从半卧位移动到腿抬起45°和躯干水平的位置。将静脉血从下肢和内脏隔室转移至心腔,模拟由输液引起的心脏前负荷增加。一般来说,用被动腿抬高测试定义液体反应性的阈值是每搏输出量和/或心输出量增加10%。
呼气末屏气测试
这是一个液体反应性的测试,包括在呼气末停止机械通气15秒,并测量由此产生的心脏输出量的变化。该试验通过停止呼吸机每次吸气时产生的静脉回流的循环障碍来增加心脏前负荷。心输出量增加超过5%的阈值指示预负荷/流体反应性。当使用超声心动图进行测试时,最好添加吸气末吸气的效果,因为每搏输出量变化的诊断阈值与超声心动图的精确度更匹配。
液体平衡
每日液体平衡是24小时内的所有输入和排出的液体总和,累积液体平衡是一段时间内每天液体平衡的总和。入量包括复苏,也包括维持液体。出量包括尿液、超滤液、第三空间或肠胃道损失,理想情况下还应包括不知觉损失的,尽管这部分难以量化。



结论
危重病人输液的主要指征只有四种:复苏、维持、补充和营养(肠内或肠外)。在这篇综述中,我们提出了一个概念框架,通过考虑四个D(药物选择、剂量、持续时间和降阶梯)以及在ROSE的概念中液体治疗的四个阶段(复苏、优化、稳定和降阶梯),将液体视为药物。本文提出了四次打击模型。这将为液体管理的四个基本问题提供答案:(1)何时开始静脉输液?(2)何时停止给药?(3)何时开始液体排出,最后(4)何时停止液体排出?与我们在危重病人中处理抗生素的方式类似,是时候进行液体管理了。