
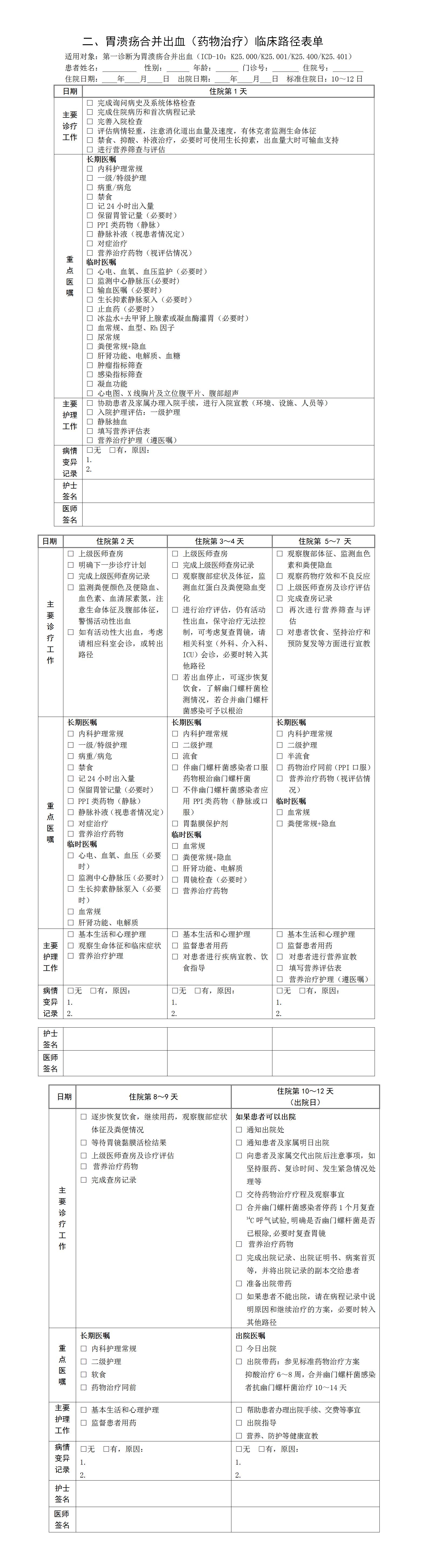
胃溃疡合并出血(药物治疗)临床路径(2019年版)
一、胃溃疡合并出血(药物治疗)临床路径标准住院流程
(一)适用对象
第一诊断为急性胃溃疡伴出血(ICD-10:K25.000),迪厄拉富瓦溃疡(ICD-10:K25.001),慢性胃溃疡伴有出血(ICD-10:K25.400),幽门溃疡伴出血(ICD-10:K25.401)
(二)诊断依据
根据《亚太地区工作组关于非静脉曲张性上消化道出血的共识意见:2018年更新》(Gut,2018,67(10):1757-1768.);《急性非静脉曲张性上消化道出血诊治指南(2015年,南昌)》(中华消化杂志,2015,35(12):793-798.),《消化性溃疡循证临床实践指南》(日本胃肠病学会,2015年)。
1.慢性、周期性、规律性上腹疼痛。
2.有呕血和(或)黑便。
3.胃镜检查确诊为胃溃疡合并出血,且仅需药物治疗者。
(三)治疗方案的选择
根据《实用内科学》(复旦大学上海医学院编著,人民卫生出版社,2017年,第15版),《消化性溃疡循证临床实践指南》(日本胃肠病学会编著,2015年),《第五次全国幽门螺杆菌感染处理共识报告》(中华内科杂志,2017年)。
1.内科基本治疗(包括生活方式和饮食调整、避免应用诱发溃疡的药物等)。
2.药物治疗:
(1)抑酸治疗。
1)质子泵*制剂抑**(PPI)是最重要的治疗药物,有利于止血和预防出血。
2)对于出血量不大、病情相对平稳者,在无PPI的情况下可使用H2受体拮抗剂。
(2)营养药物治疗:包括肠内营养剂和肠外营养液。首选肠内营养剂。3.对症支持治疗:液体补充(晶体、胶体),必要时输血支持,输血指征:
(1)收缩压<90mmHg,或较基础收缩压降低≥30mmHg,或心率>120次/分。
(2)血红蛋白<70g/L;高龄、有基础缺血性心脏病、脑血管病等严重疾病者输血指征可适当放宽。
4.内科保守治疗24~72小时后评估病情,若仍有活动性出血,根据情况必要时复查胃镜,如需内镜下止血、外科手术或介入治疗者,进入其他路径。
5.出血停止恢复饮食后,合并幽门螺杆菌感染者,应予以根治,参见标准药物治疗。
(四)标准住院日为10~12天
(五)进入路径标准
1.第一诊断必须符合ICD-10:K25.000/K25.001/
K25.400/K25.401胃溃疡合并出血疾病编码。
2.当患者同时具有其他疾病诊断,但在住院期间不需要特殊处理,也不影响第一诊断的临床路径流程实施时,可以进入路径。
(六)住院期间检查项目
1.必需的检查项目
(1)血常规、血型及Rh因子。
(2)尿常规。
(3)便常规+潜血。
(4)肝肾功能、电解质、血糖。
(5)感染性疾病筛查(乙型肝炎、丙型肝炎、艾滋病、梅毒等)。
(6)凝血功能。
(7)胃镜检查、黏膜活检病理学检查、幽门螺杆菌检测。
(8)营养筛查与评估:入院后24小时内完成。
2.根据患者情况可选择的检查项目
(1)心电图。
(2)X线胸片及立位腹部X线平片。
(3)腹部超声或CT。
(4)血淀粉酶、脂肪酶。
(5)必要时复查胃镜检查及黏膜活检。
(6)肿瘤标志物筛查 CEA、CA199等。
(七)选择用药
1.抑酸药物:总疗程6~8周。活动性出血期:PPI类药物,静脉滴注bid或静脉泵入。出血停止后:PPI类药物,口服bid。
2.其他治疗:止血药、生长抑素、肾上腺素等。
3.合并幽门螺杆菌感染者,根除幽门螺杆菌,推荐铋剂四联方案(PPI+铋剂+2种抗菌药物),疗程10~14天。
4.黏膜保护剂。
5.营养治疗药物:有营养风险或营养不良的患者,入院24~48小时内尽早启动肠内营养。肠内营养不能达到目标量60%时,可选全合一的方式实施肠外营养。
(八)出院标准
1.腹痛减轻或消失。
2.血红蛋白浓度稳定,大便隐血阴性。
3.营养摄入状况改善或营养状态稳定,基本恢复正常饮食。
(九)变异及原因分析
1.消化道出血内科保守治疗无效,需内镜、介入或外科治疗。
2.活检病理证实恶变,转外科手术。
3.患者拒绝出院。
4.根据年龄、基础疾病、出血量、生命体征和血红蛋白变化情况估计病情严重程度。对于生命体征不稳定、休克、意识障碍、血红蛋白降至80g/L以下的高危患者,转入其他路径。
5.因消化道出血而诱发其他系统病变,例如吸入性肺炎、肾功能衰竭、缺血性心脏病等,建议进入相关疾病的临床路径。
6.收治胃溃疡出血的医院应具备:设施完备的内镜室和有经验的内镜医师;可提供24小时服务的血库;掌握中心静脉插管和气管插管技术的急救人员。

推荐阅读:
国家卫健委发布224个病种临床路径(2019年版)(附完整清单)
来源:国家卫健委官网