中考录取分数线已经公布,很多家长已查询到孩子就读高中的学校了,有咨询高中的学费情况;近期教育局组织高中收费听证会,我们进行了一些信息汇总。

听证会仅针对公办高中,民办高中学费及收费标准由物价局核定,目前也部分高中宣传了学费情况,我们一起分析。
#公办高中学费#
钦州公办高中分为三类:示范性高中(6所)、市直非示范性高中(3所)、区属非示范性高中(市本级6所、灵山5所、浦北4所)
学费收费标准分4类:示范性高中、星级特色高中、普通高中和乡镇高中;听证会给通过的学费收费方案如下。

公办高中的收费标准
#民办高中学费#
钦州民办高*共中**计7所(市区6所、灵山1所);市区:子材、中马、民大、文实、英华、京华;灵山为正久实验。
民办高中是以中考分数作为主要定价核心;分数越低收费越高,最高能达到1.5万以上。
#子材学费情况,篇幅有限,低400分也有机会报读

子材学校高中收费标准
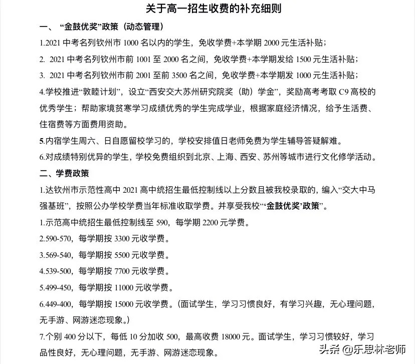
#中马学费情况
低于400分学生,可到中马面试,通过面试可入学。

中马阳光学校收费标准
民大学费情况

民大高中收费情况
#英华学费情况
其中300-320分的考生,8月15日到校参加特长生考试。

英华高中收费情况
其他民办学校未查询到具体的收费标准,但都是差不多的标准。