
非广州户籍生,想要入读公办小学,除了大家熟知的 积分入学 , 重点企业名额 两个途径外,还有一个大家比较少听到的 政策性照顾入读。
01
什么是政策性照顾入读?
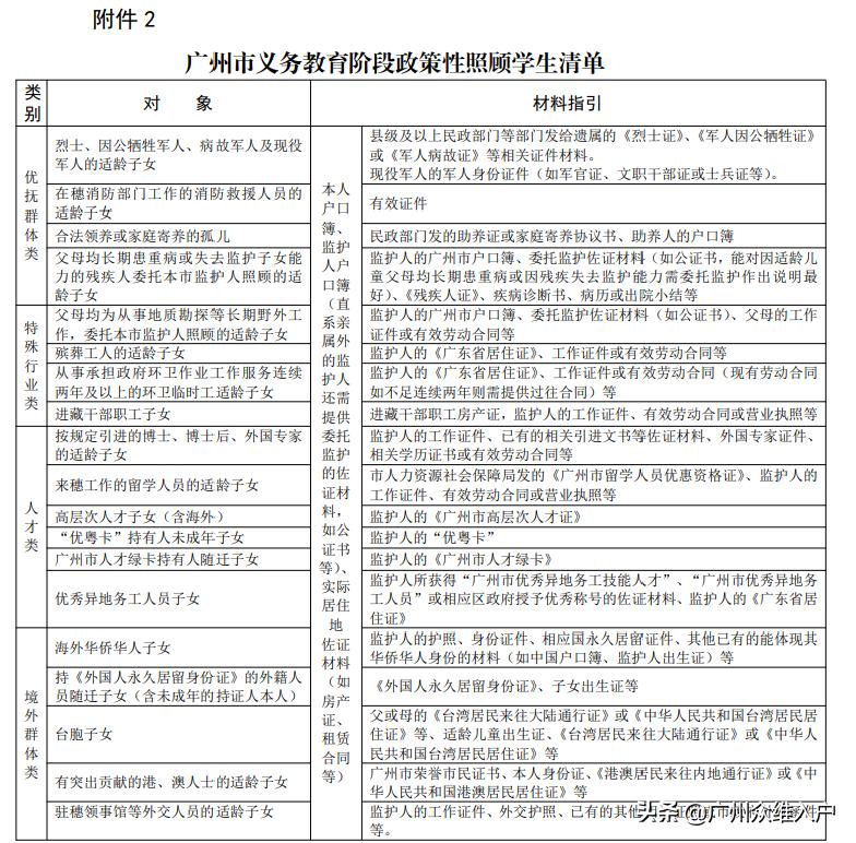
政策性照顾入读究竟是怎样的一种方式呢?适合什么样的人群呢?众维从广州教育局官网上找到一份2021年的广州市义务教育阶段政策性照顾学生清单,为大家解读一下。

政策性照顾借读生,主要分四类:
1、优抚群体
主要是烈士,军人子女或消防救援人员子女。
2、特殊行业从事人员
像地质勘探,殡葬工人的子女,进藏干部职工子女。环卫工人要符合一定的条件,如工作年限等。
3、人才类
主要是高层次人才的子女及优秀异地务工人员子女。
4、境外群体类
如台胞子女,海外华人华侨子女,外交人员子女等。
只要符合政策性照顾借读生条件的孩子, 即使是非广州户籍,也可以入读公办小学,甚至是获得名校的学位。
但政策性照顾借读生的 门槛比较高 ,所以每年能通过政策性照顾借读生入读公立小学的人数非常少。
02
各区政策性入读要求
每年教育局都会公布哪种情况的孩子可以享受政策性照顾借读。每个区或有差异,以当年政策为准,我们看看2021年各区政策性入读要求与证明材料要求。
荔湾区
符合广州市荔湾区义务教育阶段政策性照顾学生条件,并经审核公示的政策性照顾学生,能提供其实际居住地的房产证或购房发票和购房协议、或持住建部门认可的唯一房屋租赁合同(须为住宅用途房屋)及登记备案证明以实际居住地为依据,由区教育行政部门统筹安排公办学校学位。

越秀区
符合广州市义务教育阶段政策性照顾学生条件的适龄儿童,参照越秀区户籍适龄儿童学位安排的相关规定执行
根据其居住地实际情况(父母完全/不完全房产住户、随祖辈居住户、随非直系亲属住户、租住户、集体户、*迁拆**户等),采取对口或统筹安排入读越秀区公办小学。

海珠区
符合广州市义务教育阶段政策性照顾学生条件的适龄儿童直接到实际居住地对口小学递交报名材料,经审核符合条件并通过公示的适龄儿童,由区教育局统筹安排学位。
天河区
广州市政策性照顾学生由区教育局以其实际居住地为依据统筹安排公办学校学位。
无需网上报名,于2021年5月22日至24日,提交佐证材料到实际居住地地段对口小学进行现场申请,经审核符合条件并公示无异议的,6月10日派发录取通知书。
白云区
经按规定核实并公示的政策性照顾学生,由居住地教育指导中心按免试就近入学原则安排到公办学校(含政府在民办学校购买的学位)就读。

黄埔区
符合广州市义务教育阶段政策性照顾学生条件(具体条件见附件2),并经审核批准的照顾学生,并能提供住建部门认可的《房屋租赁登记备案表》等有效居住证明。

番禺区
政策性照顾学生由区教育行政部门负责审核和公示,对符合广州市和番禺区政策性照顾条件的学生由居住地教育指导中心统筹安排在公办学校(含政府在民办学校补贴的学位)就读,并报区教育行政部门备案。
花都区
符合广州市政策性照顾学生条件或花都区政策性照顾学生条件的,可持有关材料向教育行政部门申请入学。
南沙区
政策性照顾学生的审核严格执行国家、省、市的有关规定。政策性照顾学生由区教育行政部门按免试就近入学原则安排公办学位就读。
从化区
符合《广州市义务教育阶段政策性照顾学生清单》的对象,由教育行政部门核实申请材料后,统筹安排到公办学校就读。
增城区
政策性照顾学生的审核要严格执行国家、省、市的有关规定,不得随意扩大政策性照顾学生的范围和条件。
符合政策性照顾学生的,其父母或其他法定监护人于5月7日至5月11日到教学指导中心报名并提交资料。经过镇街教学指导中心按规定核实并公示的政策性照顾学生,由镇街招生领导小组按“免试就近入学”原则统筹安排到公办学校就读。
以上就是各区政策性照顾入读的要求了,政策性借读适用人群少, 门槛比较高。
积分入学, 名额有限 ,按分数高低进行排名,所以并不是申请了就能成功的。孩子在中考时,如果没有广州户口,录取分数线还是会比户籍生录取分数高很多,很吃亏。
总结来说,小孩在广州就读,最好有广州户口,符合“人户一致”,直接就读对口的学校;如果没有房产,可以落集体户,也能统筹安排公办学位。
这样看,广州户口是不是很有价值!【众维广州入户中心】