反复性口腔溃疡是很多人心里的一道坎,每当家人朋友外出聚餐,桌上的美味,但凡有点儿刺激性的,都不敢动筷子,只能眼睁睁地望着,疼痛与美食同时摆在眼前,那种感觉简直生无可恋!口腔溃疡一旦长出,无论是冷热温凉,还是酸辣苦甜,吃到嘴里的感觉都是痛!口腔溃疡反复发作,怎么办?中成药解决嘴上的痛!
复发性口腔溃疡的病因多为外感风、燥、火等外邪,及饮食不节、恣食肥甘辛辣、嗜饮醇酒、情志不畅、劳倦过度等内因所致。本病的病机为阴阳失衡、脏腑功能失调、虚实夹杂,病位在口,与心、脾、胃、肾、肝等脏腑密切相关。其主要病机为阴阳失衡,火邪循经上犯于口,故治疗以清热解毒、滋阴降火为主,兼以调和阴阳、调理脏腑。实火多清热泻火,生肌疗疮;虚火宜滋阴降火,生津敛疮;肝郁者疏肝,脾虚者健脾,湿盛者化湿。辨证施治,随证加减。
分证论治
见表1。
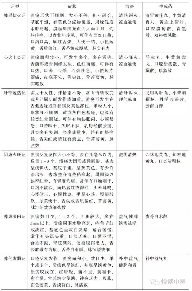
表1 口腔溃疡分证论治

1.脾胃伏火证
溃疡形状不规则,大小不等,相互融合,基底平坦,有黄色分泌物覆盖,周边轻度水肿高起,溃疡周围充血面大而明显,灼热疼痛,以青壮年多见。可伴有面红口热,口渴口臭,唇红舌燥,大便干结,小便短黄,舌质偏红,舌苔黄或厚腻,脉实有力。
辨证要点: 溃疡起病快,疼痛剧烈,数目多,口渴口臭,尿黄短赤,便秘,舌质偏红,舌苔黄或厚腻,脉实有力。
治法: 清热泻火,凉血通便。
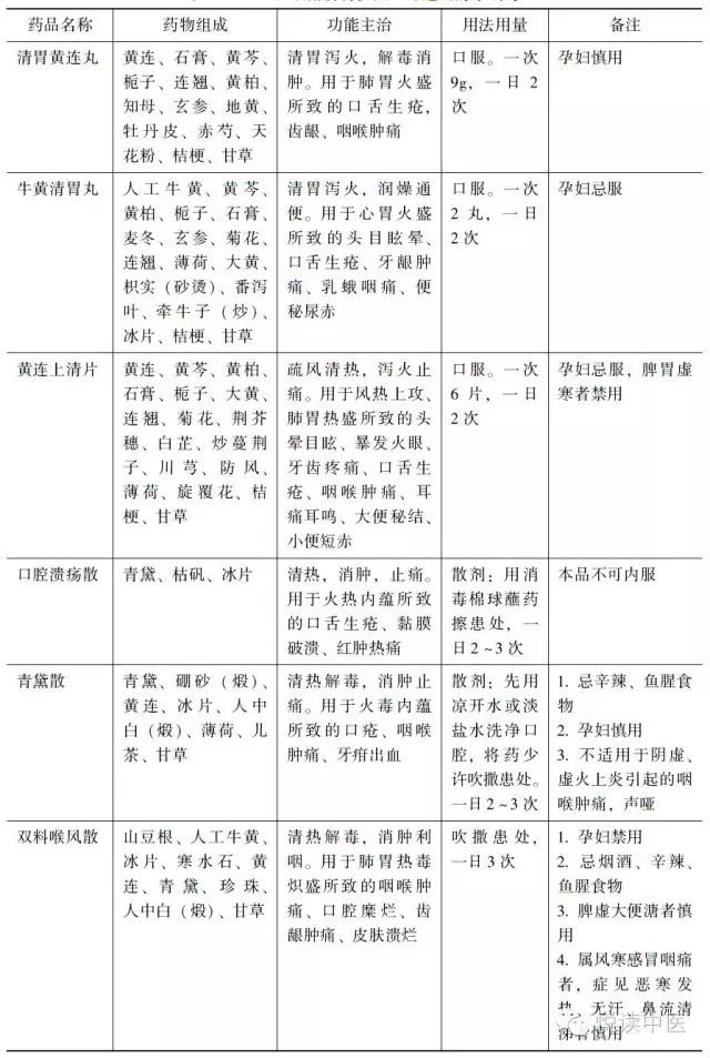
中成药: 清胃黄连丸、牛黄清胃丸、黄连上清片、口腔溃疡散、青黛散、双料喉风散(表2)。
表2 口腔溃疡脾胃伏火证可选用的中成药

2.心火上炎证
溃疡面积较小,可发生多个,多在舌尖、舌前部或舌侧缘发生,色红而痛。可伴有口热,口渴,心悸,心烦性急,小便短赤涩痛,夜寐不安,舌尖红,舌苔薄黄,脉实略数。
辨证要点: 溃疡面积较小,多在舌尖,心悸心烦性急,小便短赤涩痛,夜寐不安,舌尖红,舌苔薄黄,脉实略数。
治法: 清心降火,凉血通便。
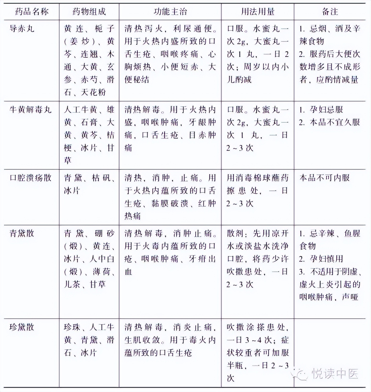
中成药: 导赤丸、牛黄解毒丸、口腔溃疡散、青黛散、珍黛散(表3)。
表3 口腔溃疡心火上炎证可选用的中成药

3.肝郁蕴热证
多见于女性,伴情志不舒,常由情绪改变或月经周期而发作或加重。溃疡可发生在舌侧边缘或唇黏膜及其他部位,米粒大小,形状可不规则,黄或灰白色基底,边缘有较宽红晕围绕。可伴有胸胁胀闷,心烦易怒,口苦咽干,失眠不寐,乳房经前胀痛,月经多有失调,经多或量少,并有血块痛经,舌尖红或暗红有瘀点,舌苔薄黄,脉弦数。
辨证要点: 以女性多见,常由情绪改变或月经周期而发作或加重,伴胸胁胀闷,心烦易怒,口苦咽干,月经不调,舌尖红或暗红有瘀点,舌苔薄黄,脉弦数。
治法: 清肝泻火,理气凉血。
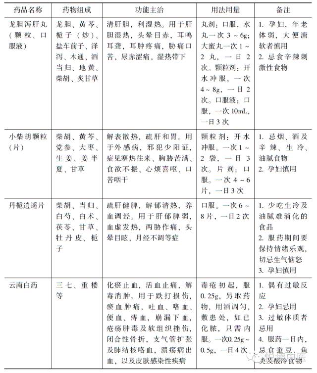
中成药: 龙胆泻肝丸、小柴胡颗粒、丹栀逍遥片、云南白药(表4)。
表4 口腔溃疡肝郁蕴热证可选用的中成药

4.阴虚火旺证
溃疡反复发作大小不等,多在几毫米以内,数目1~3个。溃疡为圆形或椭圆形,基底呈浅蝶状,基底平坦;呈灰黄色,有少许渗出液,边缘整齐清楚稍隆起,周围绕以狭窄红晕,有轻度灼痛。常伴有口燥咽干,口干口渴不欲饮,面热唇红或面色白颧红,头晕耳鸣,心悸健忘,心烦性急,手足心热,腰膝酸软,尿黄便干,舌尖或舌质偏红,苔薄黄,脉沉细数,或细弦数。
辨证要点: 溃疡反复发作,口燥咽干,面热唇红或面色白颧红,头晕耳鸣,心悸健忘,手足心热,腰膝酸软,舌尖或舌质偏红,苔薄黄,脉沉细数,或细弦数。
治法: 滋阴清热。
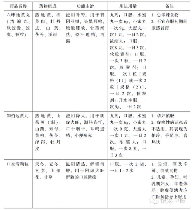
中成药: 六味地黄丸、知柏地黄丸、口炎清颗粒(表5)。
表5 口腔溃疡阴虚火旺证可选用的中成药

5.脾虚湿困证
溃疡数目少,1~2个,面积较大,多在3mm以上,溃疡周围水肿高起,疮色暗红或淡红,基底色呈灰白发暗,愈合缓慢,常伴有头沉头重,口淡乏味,口黏不渴、食欲不振、胃脘满闷,便溏腹泻乏力,舌淡胖嫩有齿痕,舌苔白滑腻,脉沉缓或细。
辨证要点: 溃疡疼痛轻微,表面色灰白,黏膜水肿色淡,创面久治不愈,头沉头重,便溏乏力,舌淡胖嫩有齿痕,舌苔白滑腻,脉沉缓或细。
治法: 益气健脾,清热祛湿。
中成药: 参苓白术散(表6)。
表6 口腔溃疡脾虚湿困证可选用的中成药

6.脾气虚弱证
口疮反复发作,溃疡面积小,数目少,单个或多个,溃疡色呈淡红,基底呈淡黄色,溃疡较浅在,红肿轻,痛不重,病程长,愈合慢。常兼纳少便溏,神疲乏力,腹胀,面色萎黄,舌淡苔白,脉濡数。
辨证要点: 口疮反复发作,溃疡色呈淡红,红肿轻,痛不重,病程长,愈合慢,面色萎黄,纳少便溏,神疲乏力,舌淡苔白,脉濡数。
治法: 补中益气,健脾和胃,佐以清热。
中成药: 补中益气丸(表7)。
表7 口腔溃疡脾气虚弱证可选用的中成药

注意事项
1.当不同证型兼夹或兼夹某种证候时,针对不同证型或证候的中成药可联合应用。
2.本病不可过用苦寒药物,应中病即止,以免苦寒伤胃,耗伤正气。
3.患者应注意口腔卫生,少食辛辣厚味之品,除去不良嗜好,尽量不熬夜,以减少复发。
4.本病宜口服药物与局部用药结合,缩短病程,减轻患者痛苦。