很多唇腭裂患者及家属在刚开始求医时,往往存在一个误区,以为通过手术将裂开的地方缝合起来,就可以治愈了。
但事实是,唇腭裂对患者的影响远不止于此。它也可以影响患者口腔颌面部其他器官的形态与功能,并且随着生长发育的变化而改变。没有哪一种方法能通过一次手术就完全恢复唇腭裂患者所有的形态与功能。
那么唇腭裂该怎么办呢?
打持久战!
唇腭裂序列治疗(TEAM APPROACH)
01、 唇腭裂的序列治疗 TEAM APPROACH
唇腭裂的序列治疗就是 从患者出生到长大成人,随着生长发育的每一阶段,治疗相应形态、生理、心理缺陷。即在治疗最佳时期,采用最佳方法,达到最佳效果。

1、产前诊断:
产前筛查其他全身疾病;
2、科学喂养:
出生后,使用专门为唇腭裂宝宝设计的奶瓶和奶嘴,用坐位或者用45度角的抱位,防止呛咳;

宝宝吸奶时更容易吸入空气,所以要分次喂养,并帮助宝宝打嗝,以免吐奶;
3、术前鼻牙槽骨的塑形:
在出生后1-6周进行;
4、唇裂修复:
一般单侧唇裂在出生后3~6个月内完成,双侧为6~12月,但还是需要根据患者各自的体质来具体选择最佳手术时机;

5、腭裂修复:
在出生后1岁~2岁进行,有些小下颌的患者需要延期手术,如果腭裂术后存在发音问题,需要在2岁后进行手术或语音治疗;

6、牙槽裂植骨:
一般在7~9岁进行,术前需要评估牙槽突裂隙情况,许多患者需要在手术后进行牙齿的矫正,以便达到最佳手术效果;

7、鼻唇畸形修复:
14~18岁发育完成进行;

8、正颌手术
如果存在比较严重的反颌,需要在17岁后进行正颌手术。

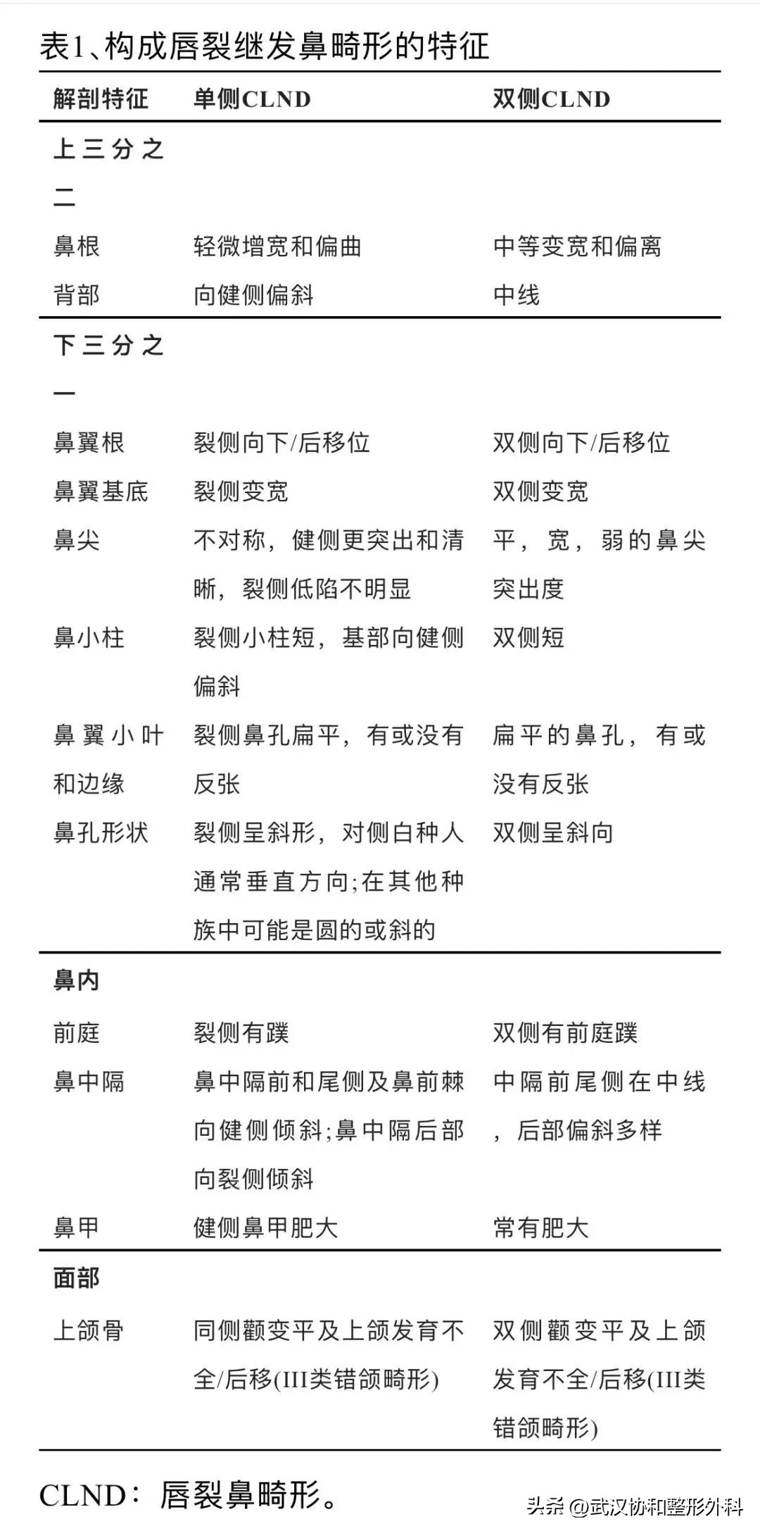
02、 唇裂鼻畸形 CLND
随着患者的生长发育,大多数患者至成年后还会遗留程度不同的面部畸形如鼻畸形、唇部畸形等, 临床上称为唇裂继发畸形,需要通过整形外科医生手术矫正这些畸形。


唇裂鼻畸形主要是由 患侧软组织、鼻翼软骨发育异常及异常肌肉活动作用引起的 ,鼻唇部肌肉张力带异常导致牵拉、下陷和鼻翼软骨的倾斜。一般来说,裂隙越大,唇裂程度越重,鼻畸形也越严重。

在婴儿期唇裂修复手术的同时进行唇畸形矫正为初期修复,早期治疗有利于减少鼻部结构的错位生长。部分接受过初期修复的患者在面部逐渐发育过程中仍出现明显鼻畸形,应再次手术以进一步矫正,即唇裂鼻畸形的二期修复,包括1~14岁的中期修复和>18岁的成年期修复。
成年唇裂鼻畸形患者同时存在多结构的发育畸形以及同一部位多次手术修复的经历,使鼻部结构畸形异常复杂,其再次修复治疗具有很高难度,是公认最具挑战性的鼻部整形手术。
唇裂鼻畸形的手术方案比较多变,需进行鼻小柱高度、鼻中隔偏曲、鼻孔对称性、鼻腔通气障碍、瘢痕等全方面的调整。 术式从简单的鼻翼软骨悬吊至复杂的取肋软骨、开放的鼻部综合手术都有可能,要根据患者病变程度及治疗要求的不同由患者和医生共同决定。
本文仅提供参考,不作为诊断、治疗的依据,具体应到正规医院,由医生面诊、触诊和相关检查后,确定最终治疗方案。
文章图片来源于网络
仅供参考使用
如有侵权请联系删除

