又至年关,“过年”的传统习俗促使着外出的你荣归故里,一年一度的家庭大团圆就此拉开序幕,餐桌上的美味珍馐、觥筹交错让人好不快活,但一番应酬下来,是不是感觉多了些难言之隐——便秘、便血、肛门痛、肛周瘙痒、肛门异物脱出、肛门坠胀、泄泻等,以上症状虽不至让您有性命之忧,但着实影响心情及生活质量,真验证了一句话:屁儿大点的地方,痛苦却多种多样。
江西省人民医院(南昌医学院第一附属医院)春节不打烊,中西医结合肛肠疾病MDT团队为您的“菊”部困扰提供多样化解决方案。
肛肠外科是在郑智(中西医结合临床博士)的带领下,汇聚中西医特色内外治疗思想与手段的肛肠专科,团队中的毛丽华副主任医师,从事肛肠科临床工作近20年,她带领的肛肠外科团队“能文能武”,武则破关斩将,一把手术刀解决肛周脓肿、肛瘘、痔、裂、肛乳头瘤、直肠息肉、藏毛窦等多发病;文则辨证论治,专注于炎症性肠病、便秘、肛门神经*能官**症、肛周湿疹等难治性功能性疾病的研究。同时,对于术后恢复期,亦有系统的治疗和管理方案,主张多方法联用、中西医结合、多学科诊疗,减少术后并发症、缩短疗程、提高患者的体验度和满意度,细心呵护您娇嫩的“菊花”。

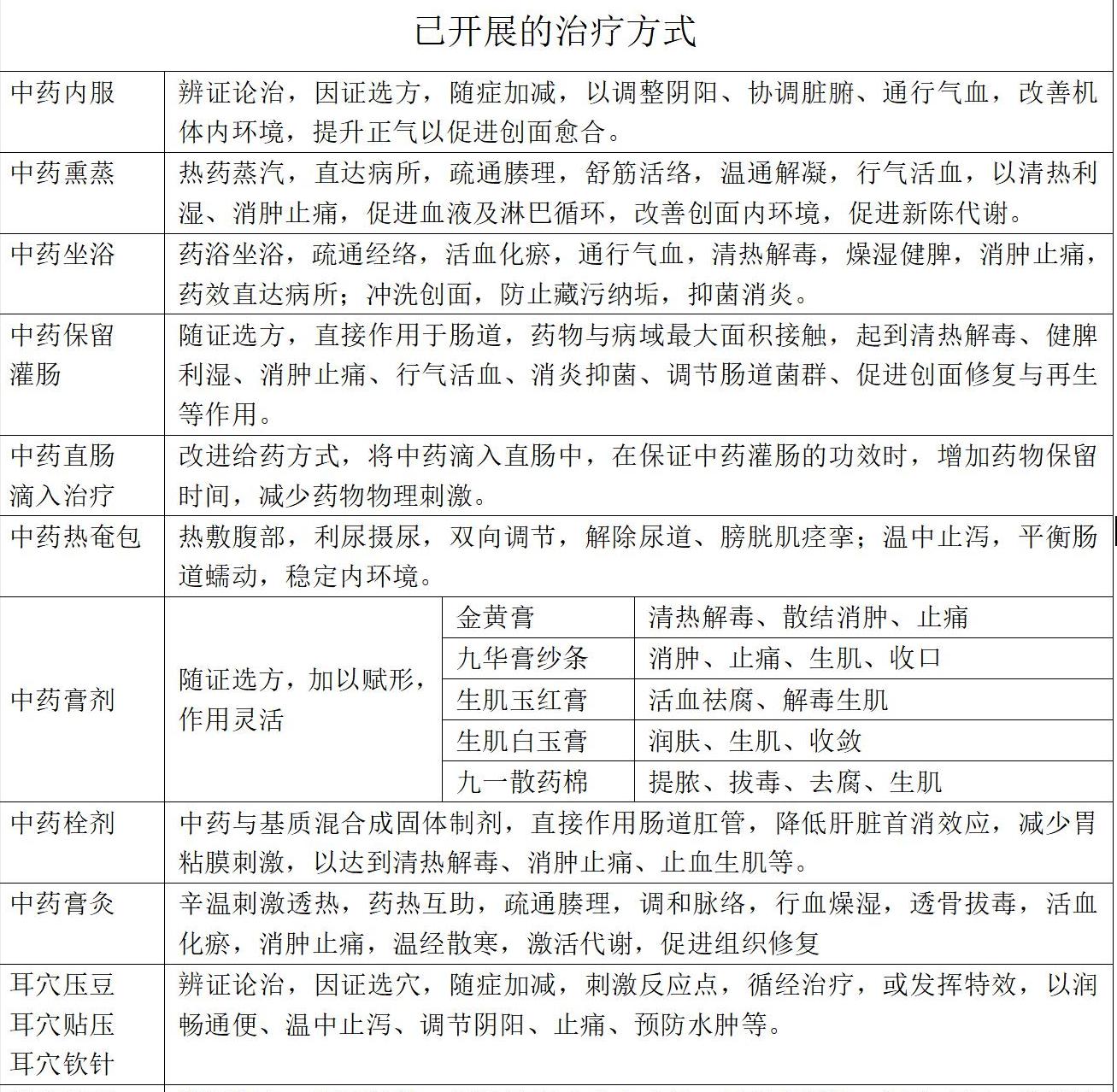
中西医结合肛肠科本着“以民为本、为人民服务”的原则,不断丰富肛周常见疾病的治疗手段,拓宽治疗思路。其中中药的应用体现多样化,不仅能口服,还能熏洗、坐浴、保留灌肠、制作特色膏剂、精油、栓剂、热奄包等,同时腧穴针刺、穴位贴敷、艾灸、热敏灸、电针、耳穴压豆、TDP照射、磁振热等亦能为广大患者带来福音。


诊疗特色
一、中药热奄包:针对术后尿潴留、疼痛等并发症,予丁香、桂枝、细辛等中药辛温止痛、解除尿道括约肌痉挛,达到利尿止痛之目的;海盐加强解毒、润燥、定痛作用,在热力学作用下,激发中药治疗作用。同时,针对于便秘、腹泻、肠炎、肛门坠胀、直肠黏膜松弛等患者,可辨证论治,随证选方,达到特定的治疗效果。

二、耳穴压豆:耳与脏腑经络密切相连,刺激耳穴,对相应的脏腑有一定调节作用。针对于术后便秘、疼痛及水肿等并发症,除了传统的药物治疗,还可寻找特定的反应点和压痛点,予圆球状的王不留行籽对准耳穴贴紧并稍加按摩,产生酸胀麻发热等反应,通过经络传导,产生润肠通便、健脾补气、止痛、消肿等治疗作用。当然,耳穴并不局限于术后并发症的治疗,对于日常保健、调理、预防等,亦能发挥奇效,且操作简单,可全民推广。

三、中药精油或膏剂:根据疾病和症状的不同,辨证选药,纯中药炼制和萃取,不添加任何化学物质,根据临床需要加以赋形,中药成分浓度高、药效快、渗透力强,直接作用于病域,安全有效可靠。针对于肛周湿疹、新鲜肛裂、肛周皲裂、混合痔等,我科有特制精油和膏剂,阻止疾病进一步发展,避免手术,或可巩固手术效果。

四、自制换药纱条:肛周脓肿、肛瘘、混合痔、肛裂、藏毛窦等常见病,多以手术治疗为主,手术质量在疾病痊愈过程中扮演着至关重要的角色,然术后护理及换药亦影响着治疗效果。为提高疾病治愈率、提高患者体验感和满意度,我科根据疾病的不同,自制换药纱条,延长药物与创面接触时间、面积,充分引流通畅,去腐生新,促进创面愈合。

五、中药保留灌肠:常运用于炎症性肠病、结直肠炎、便秘、肛门坠胀等难治性疾病,直接作用于病变部位,延长肠黏膜吸收时间,发挥中药的最大疗效,改善肠道内环境。

六、中药熏洗坐浴:针对于术前术后肛门疼痛、瘙痒、水肿和坠胀等,可使用中药复方止痛、止痒、消肿和提升,辅助改善临床症状。

七、中药泡脚:脚穴众多,与人体五脏六腑密切联系,被称为人的“第二心脏”,中药泡脚能刺激反应点,治疗疼痛、失眠等术后并发症。

八、中药口服:针对于不同的疾病,采用不同的处方,根据患者需求,我院提供中药饮片、代煎剂和颗粒剂三种不同剂型,充分满足患者需求。

九、手指点穴、针刺、TDP照射(红外线)、电针及热敏灸:肛门坠胀、炎症性肠病、便秘、肛门神经*能官**症等疾病,发病率逐年升高,且有年轻化趋势,部分患者辗转各大医院治疗效果不尽如人意。肛肠外科采取MDT多学科诊疗,内外兼修,日常情致疏导、中药口服及灌肠、点穴针刺、电针及热敏灸联用,可以有效缓解症状,增强患者信心,提高体验感和满意度。

十、磁振热:一种新引进的治疗仪器,采用交变磁场、生物磁振、温热三种物理因子相结合的同步物理治疗仪,起到祛肿、镇痛、消炎的作用,能够解除疲劳和肌肉酸痛,对于不明原因肛门坠胀、肛门痛患者拓宽诊疗思路。

科室专家
郑智,主任中医师,国家公派美国佛罗里达大*联学**合培养博士,美国德州大学医学中心访问科学家,博士生导师,中西医协同旗舰医院负责人,中西医结合科、中医科、肛肠外科科主任,全国名老中医药专家李萍萍传承工作室(江西)负责人,江西省中医药管理局消化系统恶性肿瘤重点研究室负责人,擅长难治及复方性消化道恶性肿瘤的中西医结合治疗,结直肠癌化疗耐药的逆转研究及放射性直肠炎、内外痔、肛瘘、肛周脓肿、肛裂、肛周湿疹的中西医结合内科治疗。

门诊坐诊时间:
红谷滩院区门诊(中西医结合科/中医科):周一、周四上午
爱国路院区门诊(中西医结合科/中医科):周三下午
毛丽华,副主任医师,硕士,从事肛肠科临床工作近20年,擅长运用中西医结合方法治疗肛肠科各项常见、多发疾病,如痔、瘘、裂、肛周脓肿、直肠脱垂、炎症性肠病、便秘、肛门直肠神经*能官**症、结直肠肿瘤等。

坐诊时间:
红谷滩院区肛肠外科(中西医结合): 周一至周五上午
红谷滩院区肛肠外科: 周四、周五上午专家门诊
文/图|肛肠外科 王艳茹
编辑|吴伊宁
审核|罗昭淦
终审|乐熙文