
名城苏州网,苏州城市综合门户、国家一类新闻网站,18载与苏州人一起成长!苏州本地权威新闻资讯平台,生活便民一手掌握,名城苏州比你更懂你。
在养犬重点管理区域内
一户人家只能养一条狗。
这是升级后的《苏州市养犬管理条例》
最醒目的一条规定,
很多爱狗人士都很关心,
到底自己所在地方是不是这个区域?
难道以后真的只能养一条狗了?

日前,苏州市人民政府在官网
发布了市区养犬重点管理区域通告,
明确各区具体管控范围。

通告显示区域确定如下:
一、吴江区:东至同津大道,西至太湖边,南至云龙路,北至吴中交界。以及同里古镇,东至同里湖西岸,西至同津大道,南至云梨路、松北公路,北至江兴东路。
二、吴中区:该区全部行政区域。
三、相城区:该区全部行政区域。
四、姑苏区:该区全部行政区域。
五、苏州工业园区:该区全部行政区域。
六、苏州高新区(虎丘区):该区全部行政区域。

(来源:苏州市人民政府官网)
就在今年的9月21日,修订后的《苏州市养犬管理条例》获省十三届人大常委会第五次会议批准,将于明年1月1日(元旦)正式施行。
其中第十二条规定, 养犬重点管理区域内个人饲养犬只的,每户限养一条。超过限养数量的犬只,本条例施行前已经依法办理登记的,可以继续饲养。
养犬重点管理区域则由市、县级市(区)人民政府根据城镇建设现状、人口居住密度等情况确定、调整。
从此次公布的确定区域来看,
除了吴江区部分地区,
苏州市区基本全覆盖,
也就说居民们基本都只能一户养一条狗。
再过5天就到元旦了,
不知道家里有不只一条狗的小伙伴
有没有提前去登记了呢?
千万别让狗狗成为“黑户”!

苏州市人*法大**工委副主任邱建平表示,“一户一犬”是首次规定,是基于苏州人口数量、犬只数量逐年上升,而城市空间资源有限综合考虑决定的,“特别是对重点管理区实行犬只限养,对有效控制犬只数量,积极防止犬只伤人扰民,维护社会公共秩序和市容环境卫生很有必要。”
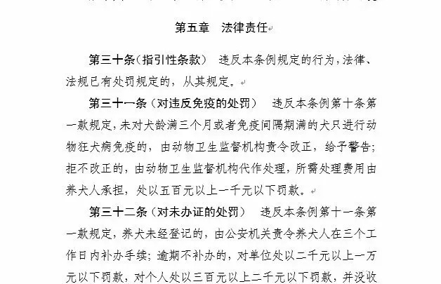
那么除了“一户一犬”,
元旦起,新的《条例》
还有哪些需要注意的地方呢?
爱狗人士赶紧来复习一遍!

1
*证办***证办***证办**!
重要的事情说三遍。刚刚我们说的是超过限养数量的犬只要依法登记,但很多人别连家里的第一只或唯一一只狗都没登记!
养犬人应当在犬只免疫后依照本条例规定,向公安机关申请养犬登记,取得养犬登记证。未经登记,任何单位和个人不得饲养犬龄超过四个月的犬只。
同时,本市依法对饲养的犬只实施动物狂犬病强制免疫。犬只犬龄满三个月或免疫间隔期满的犬只,养犬人应当按照国家有关规定为犬只注射兽用狂犬病疫苗,取得畜牧兽医部门印发的动物狂犬病免疫证明。

另外值得一提的是,个人不得饲养大型犬只、烈性犬只。同样的,本条例施行前已经依法办理登记的,可以继续饲养。
关于大型犬只的标准和烈性犬只的品种目录,由市公安机关会同市畜牧兽医部门、相关行业协会,根据国家有关规定和实际需要确定、调整,并向社会公布。

2
带狗出门前请三思
首先,要为犬只挂犬牌,其次,不能想当然的以为狗狗想带去哪里就带去哪里,尤其是现在很多小伙伴喜欢散步跑步,就想带着狗狗也一起去健身步道,注意,这是不行的!

《条例》明确规定:“禁止携带犬只进入饭店、园林、封闭式公园、健身步道、机关、学校、幼儿园、青少年活动中心、妇女儿童活动中心、工人文化宫、养老院、医院、图书馆、展览馆、博物馆、美术馆、影剧院、体育场馆、游乐场、候车(机、船)室,以及大型超市、购物中心等人员密集的公共场所。”并特别强调禁止携带犬只乘坐公共汽车、电车、轨道交通等公共交通工具。
另外,带狗出去时,要束1.5米以内的牵引带牵领,或者怀抱、装入犬袋犬笼,要记着携带清洁用具,及时清除犬只户外排泄物;乘坐电梯时应当采取怀抱或者为犬只戴嘴套等措施。

值得注意的是,该条例明确:养犬人未依照本条例规定有效约束犬只,致使犬只危害交通安全,造成交通事故的,应当依法承担相应的民事责任,犬只伤亡责任由养犬人自负。
3
养犬还关乎个人信用
据公安部门统计:2017年,苏州市犬吠扰民投诉7579起,2018年以来犬吠扰民投诉4569起;据卫生部门统计:2017年以来,苏州大市范围接种狂犬疫苗约21.6万人,平均每天383人接种。
为此,新修订的《条例》加大了养犬扰民伤人惩治力度,包括罚款、不予办理养犬登记等。
同时,新《条例》还增加了相关信用记录与惩戒的内容,养犬人受到三次以上行政处罚或者具有违法饲养大型犬只、烈性犬只并伤害他人情形的,公安机关对养犬人终生不予办理养犬登记。相关处罚信息纳入公共信用信息系统,按照规定实施联合惩戒;违法行为人为流动人口的,相关处罚信息一并纳入流动人口积分管理。

如果违反《条例》
将要承担什么样的法律责任呢?
下面划重点了
(下拉滑动查看)

今后,苏州人在家门口散步,
再也不用提心吊胆了。
人和宠物之间的关系也能更健康了!
出门带绳、拉屎就铲、不让狗乱叫,
新的一年,请做文明养狗人!
同意的,点个“好看”
让名城君看到你们支持的双手!