续:
- 《航司、机场、空管的运行控制的最终趋势 -“自适应运行控制”》,https://www.toutiao.com/i7029985925560091166/
- 《航司、机场、空管的运行控制的最终趋势(2)》,https://www.toutiao.com/i7042882500057924127/
- 《航司、机场、空管的运行控制的最终趋势(3)》,https://www.toutiao.com/i7044446191316222495/
- 《航司、机场、空管的运行控制的最终趋势(4)》,https://www.toutiao.com/i7050098606128284164/
- 《航司、机场、空管的运行控制的最终趋势(5)》,https://www.toutiao.com/i7050098606128284164/
行业专属及应用领域聚焦的集成平台能力
Airline Integration Platform / AIP / 航空公司集成平台,IBM、EDS/HP、LH System,都极力建议航司建立针对性的、在运控领域专有的集成平台能力。
- 避免业务及技术升级造成的现有专业系统的改造及稳定性问题。
- 将航司特定标准和体系以规范化的模式落地和作为后续对接的标准。
- 新采购及接入系统以插拔模式新型对接和改造定制,但必须遵循现有集成平台的标准。
- 封装各类必要的运控等领域的业务组件及技术功能,提高业务与技术的松耦合。
- 将运行数据体系进行完美封装和内部循环。

集成平台是各类集成技术设计及开发的技术体系,但最关键的是将运控行业及民航特质的架构用于其中,解决运行数据及数据服务对于业务的可插拔性。ODS、ODES、数据服务、消息驱动、SOA体系支撑、数据及服务安全、消息引擎及集成工具等等,都是其必要的技术组成部分。

- 梳理及汇聚运行分散的数据的同时优化林立的运行应用及系统体系。
- 不仅仅局限于依照国际标准或行业厂商的经验,建立运行数据库,更关注如何拉通运行各个业务领域和运控信息,及实时交换。
- 同时强化作为后续领域数据分析及决策,和大数据深度应用的基础,参考和借鉴ODES等的建设思路,定位好各个数据体系和相互之间关系。
- 综合利用技术去对接和应对数据体系及智能建设中不同数据使用及消费的场景。
- 事件驱动、流程管理、总线集成是重点。
平台化的运行体系、插拔运行应用系统及模块;将持续的交互变为通透的决策;基础设施、信息技术、交互、集成、信息、指标、报文情报、创新等多层次集成;将空管、地面、驾驶舱、机场、运行中心变为全面协同的“地空+空空”运行协同网络。而这样的网络就是运控领域的自适应控制理论的落地,以神经网络的方式驱动各个节点和环节联动。

华为云ROMA集成平台
华为云ROMA集成平台,(Relationship、Open、Multi-ecosystem、 Any-connect),企业数字化转型集成平台,联接企业一切应用和数据。随着信息化技术的不断发展,航司等业务应用系统越来越多,底层基础平台能力逐渐丰富,各应用系统与基础平台之间的协同、互联互通,以及应用系统之间的互联互通高效协作尤为重要,但是也面临着严峻的挑战:
- 各平台系*独统**立建设,缺少统一的服务开放标准规划,平台之间无联动;
- 应用与应用、应用与基础平台之间点对点集成,形成日益复杂的网状交错结构,应用与基础平台高耦合;
- 随着应用系统的不断建设,应用集成越来越多,集成的复杂度将不断增加,后续维护难、扩展难等不可预知问题将逐渐凸显出来;
- 当应用、平台分布式部署在不同的网络环境时,如跨云、跨隔离网络、跨企业、跨局点等情况下,传统的ESB缺乏多节点组网方案。
统一集成平台的建设带动航司数字化程度不断加深,2020年,集成工作将占数字化平台建设所花费的时间和成本的50%,到2022年,至少65%的企业将建设新一代集成平台以推动其数字化转型。全方位集成是实现航司数字化转型的最大挑战。ROMA Connect源自华为流程IT的集成平台,在华为内部有超过15年的企业业务集成经验。依托ROMA Connect,可以将物联网、大数据、视频、统一通信、GIS等基础平台及各个应用的服务、消息、数据统一集成适配以及编排,屏蔽各个平台对上层业务的接口差异性,对上提供服务、消息、数据集成使能服务,以支撑新业务的快速开发部署,提升应用开发效率。

- 跨应用集成:接口网状耦合、协议转换困难、运维成本高;
- 跨云集成:云中信息孤岛严重、缺少服务统一治理、跨云集成复杂;
- 跨设备集成:IT与OT分离造成信息孤岛严重、设备协议和数据类型多样化难采集、缺少智能化应用;
- 跨网集成:云与企业内网隔离、专线成本高运维困难、代理接入存安全风险;
- 跨企业集成:B2B协议复杂、需跨全球网络集成、协作管理困难。

全面的技术实现及脚骨,支撑“ABCD”全面集成
统一集成平台,数据、API、消息和流程设备、移动端的高效集成协同;云上统一管理,云上、云下分布式运行,除当前已经支持的公有云、边缘(IEF)、设备网关以外,后续还将支持专属云(FCS),适应企业多场景多环境部署模式;支持30+种异构数据源及应用的集成适配器,后续将持续开放生态,通过不断吸纳合作伙伴ISV来丰富ROMA集成适配包数量打造ROMA集成生态;持续集成,通过向合作伙伴及业务团队的持续赋能,打造专业的集成顶层设计、集成实施团队帮助企业转变为业务团队负责的自助集成模式。
- A:应用到应用间、数据、消息、API、流程集成。【解决航司运行控制领域在现有系统和分子公司、及集团下属公司不做过多调整的前提下,实现快速集成,构建集中分级的运行控制体系打下良好的基础。】
- B:企业到企业,跨企业数据交换,ABCD之间也可以自由组合形成多种混合云集成解决方案。【针对航司OCC与HCC、集团总部与分子公司等等多级协同等,提供支撑。】
- C:公有云到私有云、云多云之间的协同。【针对航司对于不同数据、及自建系统与外部SaaS等系统的集成,提供跨云协同能力。】
- D:设备到设备、OT和IT间的融合。【针对航司未来大量引入IoT等设备和数据采集、集成要求等提供支撑。】

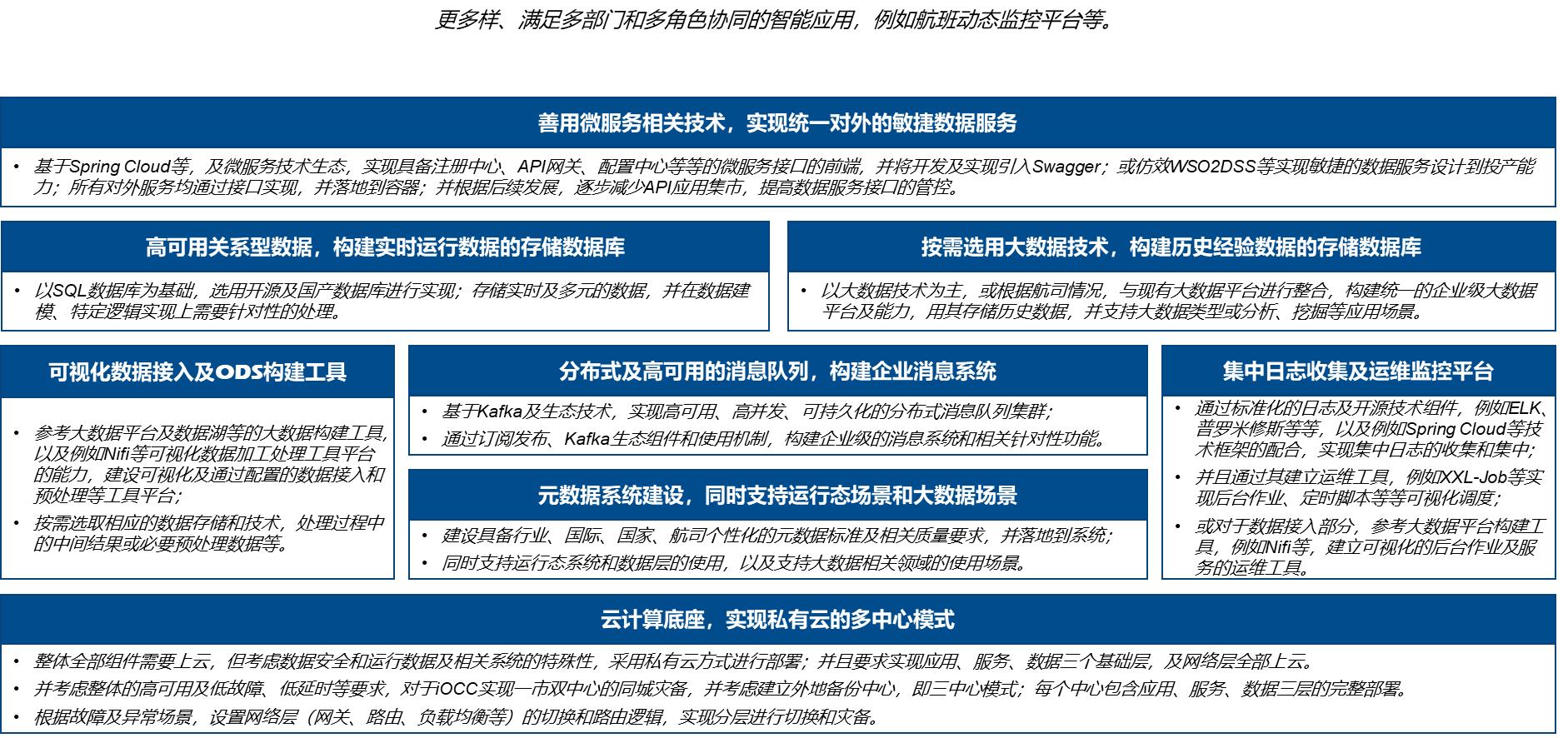
航司运行控制在架构层面,需要重点建设的方向和定位。按照控制论中自适应系统的要求,未来运控势必更强调ODS的建设、及针对性的实现自适应运行控制的神经网络传导能力的建设。航司运行控制在交互层面,需要实现的订阅发布模式下的企业消息系统。多级高可用的消息通道,辅以场景化的订阅发布机制,实现整体运行数据的准实时数据整合能力,形成神经网络模式的企业消息系统体系。航司运行控制在技术层面,需要投入的主要环节更应该注重技术融合和多样化。已经有成熟的技术和广泛的应用,且很多大数据相关的应用及平台能力早就超过一半业务系统,并可以被复用,更多样、满足多部门和多角色协同的智能应用,例如航班动态监控平台等。航司运行控制在部署层面,需要实现总分多级模式。在运行数据整合的基础上,将各个协同环节通过事件驱动的方式打通,构建体系的事件驱动和传导的神经网络。优化数据存储,面向业务事件进行数据模型的构建。

核心组件一:实现异构数据间跨网集成同步。旨在解决多种数据源的快速灵活集成能力,可以在任意时间、任意地点、任意系统之间实现轻量级实时数据集成和定时增量数据迁移;支持快速轻量级集成;提供灵活的读写数据插件,实现多种数据源的读取和写入,支持多种数据源、多协议、多接口之间的集成;支持复杂多样网络环境;支持灵活调度;按数据量(增量、全量)、时间(定时、实时)等任务触发规则来调度任务。

其将为运行领域来自系统、卫星、ATN等等的异构、多元、多源的运行数据集成、同步提供敏捷的集成工具、和可视化的管控、调度等工具能力。

核心组件二:分布式消息集成。支持公有云、集团、子公司自由组网,应用就近接入,消息本地发布本地消费,消费端决定路由策略。基于高可用分布式集群技术,搭建了包括发布订阅、消息轨迹、资源统计、监控报警等一套完整的消息云服务。支持全球路由、隔离网络、云间集成三大业务场景,具备简单、易用、安全、可靠的特性;MQS服务提供统一化的消息通道平台,通过统一的接口,做到多种消息中间件接入,前后端应用无感知;统一安全管理,SSL加密;水平线性扩展,多系统接入,不区分系统内外;智能跨数据中心路由,零配置支持分布式部署。

其将更高效的提供企业级的分布式消息集成能力、和运控神经中枢的传导要求,即构建EMS的关键技术底座。

核心组件三:API网关实现应用间API跨云集成。通过API Gateway、LiveData和Marketplace三大子产品,聚焦在API集成拉通,存量系统服务化改造,全球跨云跨数据中心路由等核心功能,涵盖从API设计、开发、测试、管理到发布的全生命周期管理。

其将为整合好的运行控制数据提供全面、可配置、可视及标准化的微服务架构和技术应用的数据服务发布及治理能力。

核心组件四:设备数据集成。设备管理包括了设备生命周期管理、设备访问授权、设备topic、设备分组、子设备管理、标签管理、设备批量操作、设备影子、设备实时状态监控、设备日志监控等特性。

其将瞬时提供航司对于物联网接入的全面能力,便于后续对于更智能化场景要求下,物联网数据及终端的接入和整合能力建设。
