随着手机的使用频率越来越高,手机充电器的使用频率自然也是在逐渐上升的,但是手机充电器用久了之后,总是会出现很多问题,比如充不进去点或者是充电时间过长,下面针对这个问题,小编就为大家介绍一下手机充电器常见故障检修以及对手机充电器原理图做一下讲解。
手机充电器原理图讲解

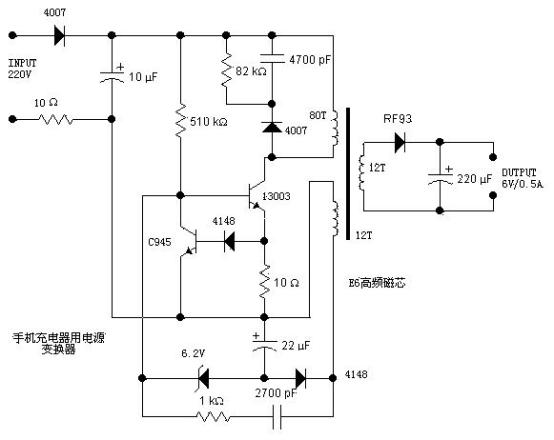
分析一个电源,往往从输入开始着手。220V交流输入,一端经过一个4007半波整流,另一端经过一个10欧的电阻后,由10uF电容滤波。这个10欧的电阻用来做保护的,如果后面出现故障等导致过流,那么这个电阻将被烧断,从而避免引起更大的故障。右边的4007、4700pF电容、82KΩ电阻,构成一个高压吸收电路,当开关管13003关断时,负责吸收线圈上的感应电压,从而防止高压加到开关管13003上而导致击穿。13003为开关管(完整的名应该是MJE13003),用来控制原边绕组与电源之间的通、断。当原边绕组不停的通断时,就会在开关变压器中形成变化的磁场,从而在次级绕组中产生感应电压。
由于图中没有标明绕组的同名端,所以不能看出是正激式还是反激式。不过,从这个电路的结构来看,可以推测出来,这个电源应该是反激式的。左端的510KΩ为启动电阻,给开关管提供启动用的基极电流。13003下方的10Ω电阻为电流取样电阻,电流经取样后变成电压(其值为10*I),这电压经二极管4148后,加至三极管C945的基极上。当取样电压大约大于1.4V,即开关管电流大于0.14A时,三极管C945导通,从而将开关管13003的基极电压拉低,从而集电极电流减小,这样就限制了开关的电流,防止电流过大而烧毁(其实这是一个恒流结构,将开关管的最大电流限制在140mA左右)。

手机充电器
变压器左下方的绕组(取样绕组)的感应电压经整流二极管4148整流,22uF电容滤波后形成取样电压。为了分析方便,我们取三极管C945发射极一端为地。那么这取样电压就是负的(-4V左右),并且输出电压越高时,采样电压越负。取样电压经过6.2V稳压二极管后,加至开关管13003的基极。前面说了,当输出电压越高时,那么取样电压就越负,当负到一定程度后,6.2V稳压二极管被击穿,从而将开关13003的基极电位拉低,这将导致开关管断开或者推迟开关的导通,从而控制了能量输入到变压器中,也就控制了输出电压的升高,实现了稳压输出的功能。而下方的1KΩ电阻跟串联的2700pF电容,则是正反馈支路,从取样绕组中取出感应电压,加到开关管的基极上,以维持振荡。
不过,从这个电路的结构来看,可以推测出来,这个电源应该是反激式的。左端的510KΩ为启动电阻,给开关管提供启动用的基极电流。13003下方的10Ω电阻为电流取样电阻,电流经取样后变成电压(其值为10*I),这电压经二极管4148后,加至三极管C945的基极上。当取样电压大约大于1.4V,即开关管电流大于0.14A时,三极管C945导通,从而将开关管13003的基极电压拉低,从而集电极电流减小,这样就限制了开关的电流,防止电流过大而烧毁(其实这是一个恒流结构,将开关管的最大电流限制在140mA左右)。变压器左下方的绕组(取样绕组)的感应电压经整流二极管4148整流,22uF电容滤波后形成取样电压。为了分析方便,我们取三极管C945发射极一端为地。那么这取样电压就是负的(-4V左右),并且输出电压越高时,采样电压越负。取样电压经过6.2V稳压二极管后,加至开关管13003的基极。
手机充电器原理图如下

前面说了,当输出电压越高时,那么取样电压就越负,当负到一定程度后,6.2V稳压二极管被击穿,从而将开关13003的基极电位拉低,这将导致开关管断开或者推迟开关的导通,从而控制了能量输入到变压器中,也就控制了输出电压的升高,实现了稳压输出的功能。而下方的1KΩ电阻跟串联的2700pF电容,则是正反馈支路,从取样绕组中取出感应电压,加到开关管的基极上,以维持振荡。右边的次级绕组就没有太多好说的了,经二极管RF93整流,220uF电容滤波后输出6V的电压。没找到二极管RF93的资料,估计是一个快速恢复管,例如肖特基二极管等,因为开关电源的工作频率较高,所以需要工作频率的二极管。这里可以用常见的1N5816、1N5817等肖特基二极管代替。同样因为频率高的原因,变压器也必须使用高频开关变压器,铁心一般为高频铁氧体磁芯,具有高的电阻率,以减小涡流。
手机充电器发生危险的原因有哪些?
正常使用的情况下基本上是没什么危险性可言的,那么可能发生危险的情况有哪些呢?
1、手机充电器的小型化趋势非常明显,和传统大个头的变压器相比,现在的充电器多使用了开关电源,取而代之的是体积非常小的高频变压器,而部分做的比较好的充电器还带有输出反馈,输出反馈多数是通过光耦等器件。这里值说明一点,无论是高频变压器还是光耦反馈一个是电磁隔离一个是光隔离,都是没有电器连接的,即使变压器或者其他元件烧坏,正常情况下220V电源不会串到手机这边来。发生被电死这种情形,最有可能的情况是充电器进水导致电路短路。

2、充电器损坏,最多的是两种情况,第一种是爆电容,这个动静比较大,由于是开关式电压调节,一旦这部分电路有问题,电压不正常,最直接的就是爆电容。第二是爆变压器,这多是负载引起,由于多数充电器虚标,多数还没有反馈和保护电路,变压器爆掉就非常常见。只要不进水不损坏,这两种一般对人没有太大危险,但是由于很多充电器小型化,高压和低压靠的很近,很多充电器里面有没有充分的物理隔离,爆个电容这种能量很容易导致里面的元件错位、粘连从而造成危险。
3、无论哪个牌子,多数充电器都是国产的,充电器本身没啥技术含量,制约的最大因素还是成本,而电流虚标几乎是所有山寨充电器的共性,即使在淘宝上去买原装,多数情况下也很难买到正品,所以我一般会买Palm HP微软等过时产品的充电器,十几块的价格,却是一线产品的质量,其他充电器方便拆机的我会先拆开看看有个底。
4、充电器不一定买原装,但是一定要买正规的,普通只能手机一定要1A以上的电流输出,iPad等平板电脑一定要买2A急以上的电流输出的。大电流的充电器可以用在小电流的设备上,所以iPad的2A的充电器冲1A的iPhone和其他手机都是没有问题的。5、电脑的USB输出只有500mA,所以现在的的手机都有一个检测功能,通过检测USB D+、D-两根线中间的的电阻来判断是连接电脑还是USB,所有有的充电器中没有这个电阻,在安卓手机电池中就会显示USB而不是交流电,影响充电速度,这个需要注意。

手机充电器常见故障检修
例1:接上待充电池及电源后,电源PW指示灯LED3及测试指示灯TEST LED4亮,而充电LED1及充满指示灯LED2不亮,无电压输出,不能给电池充电。
分析检修:这种故障多是充电器开关振荡电路没有工作所致。在实际检修过程中,发现开关管VT2和电阻R6损坏最多。一般情况下,电池E的充电电路工作电压较低,其元件损坏的概率不是很大,也就是开关变压器T1的次级之后电路的损坏概率不是很大。
例2:接上待充电池及电源后,各状态指示灯显示正常,但就是充不进电或充电时间长。
分析检修:这种故障多是三极管VT3(8550)损坏,用正常管子换上后,即可排除故障。如果三极管VT3正常,再用表测电容C3(100μF/16V)两端电压,正常在直流8.5V左右。若电压正常,应检查电阻R7或集成块IC1,集成块IC1各引脚正常参数如附表所示。若电压低,再测开关变压器T1次级输出电压,正常在交流5.5V左右。若电压正常,说明电容C3或整流二极管VD3损坏;若电压低,应检查开关变压器T1及其前级各元件。
手机充电器是我们生活中很重要的一个物件,出了问题之后也会给我们带来很多麻烦,所以大家在使用时发现手机充电器有什么问题,就需要及时找专业人员进行检修,或者更换新的手机充电器。