最近,积分落户一事,想必正在如火如荼地进行当中,在这里还要提醒大家,2019年积分落户申报世界截止为7月20日,所以且本年度指标申报、核查、复查工作都集中在申报阶段完成,所以大家一定别忽视了。
然而小诚今天想跟大家说的并不是积分落户的事情,毕竟积分这种事情,没有几个“硬分数”,一般人还是很难“入围”的。
小诚今天跟大说的是另外一种入户北京的方式,其实也算是投靠,有夫妻投靠、父母投靠、子女投靠,但并不是说你有了这层关系,你就能拿到户口了,还得具体问题具体分析。

一般来说,可以分为以下几种:
★外省市人员夫妻投靠进京入户
一、外省市农业户口或无业人员夫妻投靠转入非农业户口
1.申请条件:
1.申请人年满45周岁,且结婚满10年;
2.申请人年满46周岁,不满55周岁,结婚应满5年;申请人年满55周岁以上,结婚应满2年;
3.随迁子女系18周岁以下未成年子女,且符合我市计划生育政策,随迁独生子女的年龄不能超过25周岁,且未婚、未就业(独生子女指原配夫妻婚后生育的子女);
4. 被投靠人系本市非农业户口。
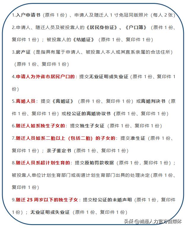
2.办理材料:

二、妻子投靠丈夫入农业户口
1.申请条件:
1.城六区:结婚须满5年;远郊区:结婚须满3年;
2.申请人为外省市农业户口,或非农业户口的无业人员;
3.被投靠人系本市农业户口;
4.被投靠人有合法固定的住所;
5.随迁子女系未成年子女,符合我市计划生育政策,系独生子女的年龄不能超过25周岁,且未婚、未就业(独生子女指原配夫妻婚后生育的子女)。
2.办理材料

三、丈夫投靠妻子入农业户口
1.申请条件
1.城六区:结婚须满8年;远郊区:结婚须满5年;
2.申请人为外省市农业户口,或非农业户口的无业人员;
3.被投靠人系本市农业户口;
4.被投靠人有合法固定的住所。
2.办理材料

四、离休、退休人员夫妻投靠
1.申请条件
1.干部男满60周岁,女满55周岁;工人男满55周岁,女满50周岁;
2.特殊工种,男满50周岁,女满45周岁;
3.在外省市工作,且已达到离、退休年龄,并办理了离、退休手续;
4.随迁子女系18周岁以下未成年子女,且符合我市计划生育政策;随迁独生子女的年龄不能超过25周岁,且未婚、未就业(独生子女指原配夫妻婚后生育的子女);
5.再婚人员投靠的,结婚时间、年龄参照夫妻投靠入非农业户条件办理。
2.办理材料

五、残疾夫妻投靠入非农业户口
1.申请条件
1.申请人年满35周岁,且结婚满10年;
2.申请人年满40周岁,结婚应满5年;
3.申请人或被投靠人为残疾人。
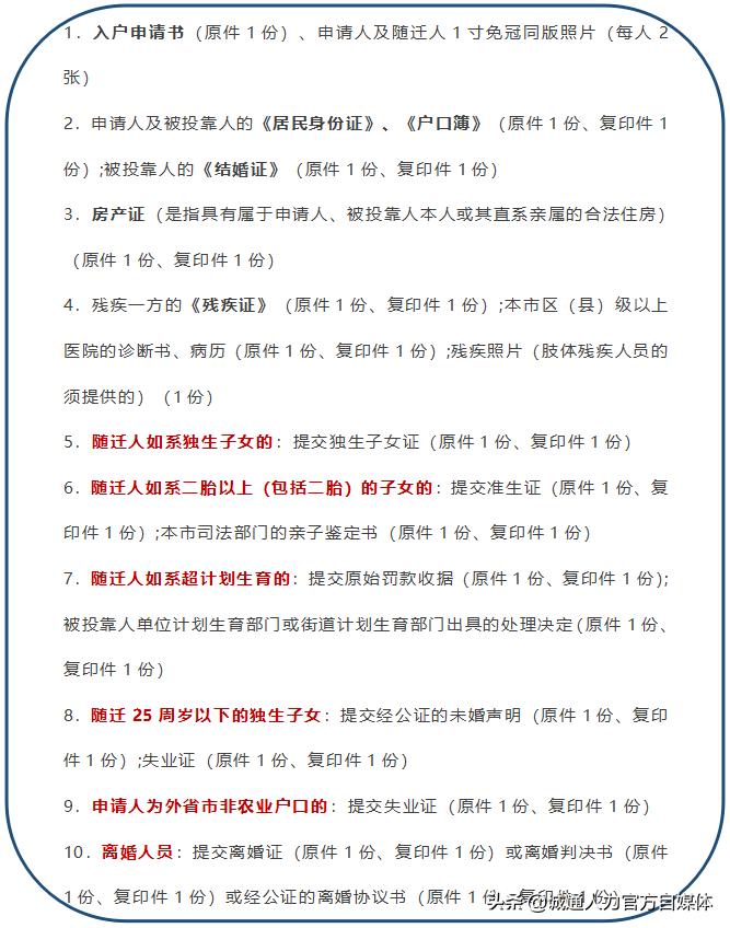
2.办理材料

★外省市人员老人投靠子女
一、离休、退休老人投靠子女入非农业户口
1.申请条件
1.夫妻均达到离、退休年龄并同时提出申请(干部男满60周岁,女满55周岁;工人男满55周岁,女满50周岁);
2.申请人已达到离休、退休年龄,并办理离、退休手续;
3.申请人外省、市(县)无子女;
4.夫妻二人均系北京调往青藏高原地区(青海省、*藏西**自治区)工作,现一方因病提前退休的;
5.申请人夫妻一方原系本市家庭常住户口,因工作调动或毕业分配等原因到外省市工作,已办理离、退休手续,且一名子女户口在京;
6.原在本市工作,退休后子女接班顶替,户口由京迁出,要求返京投靠子女的,由京迁出一方年龄须超过70周岁。
2.办理材料

二、无业老人投靠子女入非农业户口
1.申请条件
1.申请人男性年满60周岁,女性年满55周岁(夫妻双方同时申请);
2.申请人外省、市(县)无子女;
3.被投靠人为本市非农业户口。
2.办理材料

三、老人投靠子女入农业户口
1.申请条件
1.申请人男性年满65周岁,女性年满60周岁;
2.申请人外省、市、(县)无子女;
3.申请人和被投靠人均为农业户口;
4.被投靠人户口进京须满2年以上。
2.办理材料

★外省市人员子女投靠父母进京入户
一、子女投靠父母入非农业户口
1.申请条件
1.申请人为未满18周岁的未成年人,且符合本市计划生育政策;
2.申请人已经在外地随父或母入户;
3.父母一方为本市非农业户口。
2.办理材料


二、子女投靠父母入农业户口
1.申请条件
1.申请人为未满18周岁的未成年人,且符合本市计划生育政策;
2.申请人已经在外地随父或母入户;
3.父母一方为本市农业户口。
2.办理材料


想拿北京户口,取之有道,选择最适合你的方式!
想实时了解更多有关社保、人力资源等相关信息与政策,
记得点击右上角关注我们哟!
我们一定会给您带来最“诚”心的内容与干货!
信息整理自北京公安局官方政府网等
图片制作自诚通人力