
早在去年8月初,德国就已开放探亲签证的申请,但苦于当时回国仍需接受隔离,一直都懒得申请。终于在今年年初,国内防疫政策全面放 开,自此回国不再需要接受入境隔离。 不仅如此, 3 月 1 日起,自 中国赴德的 入境 限制也 不再适用 。 探亲签也终于可以提上日程了,下面小编就为大家整理了一份德国探亲签申请全攻 略,希望能够帮助到有需要的小伙伴们,话不多说,快一起来看看吧!
申请前提条件

首先,要想申请探亲签,在德亲属须满足下列条件之一:当前的签证必须是签证时间在6个月以上的学习或工作签证,或是已获得德国/欧盟公民的身份。 其次,只有他们的配偶、父母(包括养父母)、子女(包括养子女)和兄弟姐妹(包括同父异母或异父同母的兄弟姐妹)等亲属方可申请。 ※ 也有部分小伙伴是以男/女朋友的身份申请成功的。
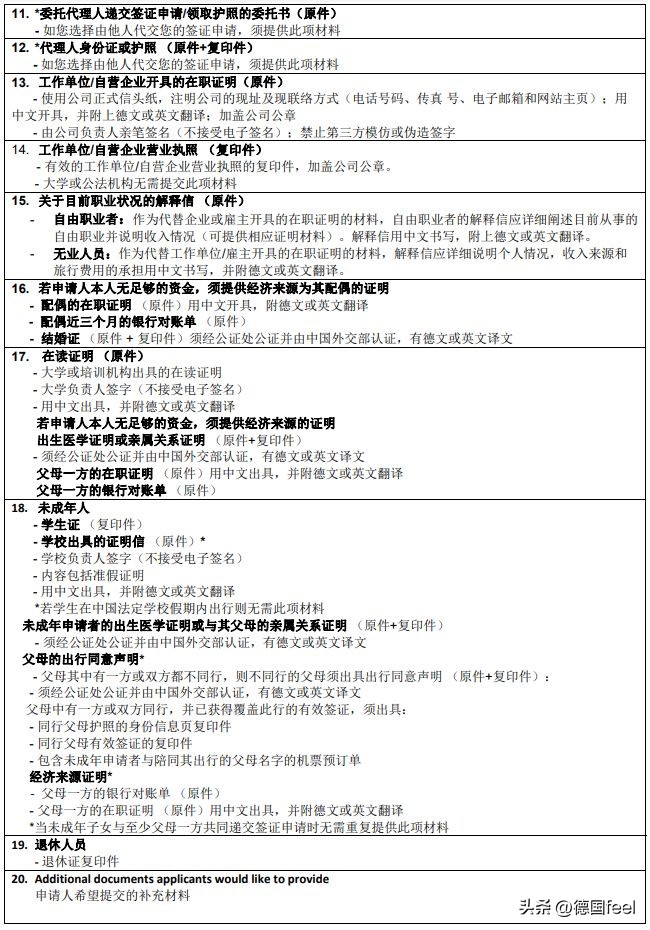
准备材料


所需费用
1. 签证费:80欧 (折合人民币590元) 2. 服务费:19.13欧(折合人民币140元) 3. 增值服务费:自选附加服务项目所产生的费用,如状态更新服务(实时通知签证进度)收费14元、护照邮寄费(61元 )。 4. 快递费(寄邀请函 、经济担保函回国)、受邀人医保费、(外管局)开具经济担保(29欧)、等。 ※ 固定价格是以欧元为单位,但收取的是人民币。也就是说,根据汇率的不同,实际支付的金额可能与上文不同。 需注意 的是, 一旦 申请 材料被转至使领馆,无论是 签证申请被拒绝还是申请者自己决定终止申请,签证费和服务费都不予退回。 ● 支付方式:中心柜台接受现金/微信/POS支付 如果是通过邮寄申请签证,那么可以通过银行转账或汇款支付。各签证中心的银行信息请常见官网。
申请步骤
1. 填写在线申请表并准备申请材料
如果亲属不会德语/英语,或是不会电脑操作,可以由邀请方帮忙填写申请表,填好后以PDF格式保存,再发给在国内的亲属,打印并签 名即可。或者也可以自己打印好和邀请函、经济担保函一起寄回去,他们就只用签字就行。
但需要注意的是,填表的时候一定要核对多几遍再保存,否则留下太多编辑记录怕会影响到外管局对申请人的影响。
2. 预约签证 目前,签证中心只有4个是在正常营业的:
① 北京 :朝阳区光华路7号汉威大厦三层A306室 工作时间:09:00 – 17:00 受理范围:北京,天津,河北,河南,内蒙古自治区,山东,山西,陕西,宁夏回族自治区,甘肃,青海,湖北,湖南,江西,*疆新**维吾尔自治区和*藏西**自治区 ② 上海 : 黄浦区四川中路213号久事商务大厦4层 工作 时 间: 09:00 – 15:00 受理范围:上海,江苏,浙江和安徽 ③ 广州: 天河区林和西路1号广州国际贸易中心三层6单元 工作时间:09:00 – 13:00 受理范围:广东,广西壮族自治区,福建和海南 ④ 成都: 锦江区东御街19号成都茂业天地A座32层3202/3203室 工作时间:09:00 – 13:00 受理范围:四川,重庆,云南和贵州
注意:如果是第一次申请签证,那么需要亲自前往签证中心以录入指纹。 3. 审核 如果资料齐全的话,最快2-3个工作日就能拿到签证。但若是部分资料有问题,需要更深入审核,那么时间需要的就会相对要长一些。 4. 退还护照 可以本人或者委托他人前来领取护照,也可以在递签的时候选择邮寄服务。
全程所需时间
签证受理时间通常只需要几个工作日。但现在比较耗时间的是预约,有小伙伴说现在申请的,7月前都不一定能开始受理......
小贴士
一般来说,该签证的有效期为180天(自签发当天起算),但可在德国停留的时间最多不能超过90天(自入境德国当天起算)。
不过这一时间限制并不是固定的,大使馆会根据申请人的实际情况决定探亲签的有效期。最多可申请到1年甚至是3年多次的签证。
p.s. 据德媒最新消息,德国政府目前已经开始讨论是否要取消对中国,以旅游为目的的入境和签证限制。