一、考试日期及科目:
1、考试时间:
2019年05月18日:上午-书法(1-6级);下午-硬笔书法(1-6级)
2019年05月19日:上午-素描(1-6级)动漫画(1-6级);下午-色彩(1-6级)
2、考试科目:书法(1-6级)、硬笔书法(1-6级)、素描(1-6级)、动漫画(1-6级)、色彩(1-6级)
二、网报时间及报考网址:
1.网报时间:2019年03月06日9时至03月27日16时(过时不能报考)
2.报考网址:http://ccpt.neea.edu.cn/(在线报考)
3.准考证网上*载下**打印时间:2019年05月06日9时至05月19日14时
三、报名考试费:
各科目1级、2级、3级:130元/科次
各科目4级、5级、6级:180元/科次
各科目7级、8级、9级:260元/科次
报名缴费一旦成功,考试费不可退费。
四、报名注意事项:
1、准确填写报名表里面的考生信息,包括:姓名、性别、身份证号码、家长手机号、QQ邮箱及密码、电子版2寸蓝底照片和报考科目及级别。
2、书法科目是毛笔,硬笔书法科目才是钢笔或铅笔,请注意不要报错科目和级别,一旦缴费成功,报错就不能修改。
3、初次报考的考生(新生)请依据各科目考试大纲及辅导老师的建议确定好自己的报考科目和级别(支持多科目同时报考。初次报考只可报考1~3级中任一级别,不可报考4~6级。)
4、老生再次报考根据上次考试的结果进行申报。优秀者跨一级申报,合格者和良好者应逐级申报,不合格者的申报不能超过原报考级别。
5、中国书画等级考试报名系统与公安部全国户籍系统联网运行,每个QQ邮箱和手机号只支持对应一位报考者的姓名和身份证号。姓名输入错误,一旦缴费成功,不能进行修改。对于报考上传电子版证件照片要求比较严格,请严格按照办理居民身份证要求提供电子版照片。
备注:教育部考试中心对于2019年上半年中国书画等级考试,考生报名继续执行全国统一网上报考流程,相同科目及级别全国执行统一报考费用。(和高考、研究生考试、教师资格证考试、大学生英语四、六级考试和计算机应用水平考试执行同样的报考程序及交费流程)
1、报名考点请选择:(地区:上海市)。
2、网上初次报名的考生需要通过qq邮箱注册报考账号,一个邮箱只能注册一个报考账号,所以要求家长必须为每个考生注册一个qq邮箱用于报考使用,老生报考请登录报考账户继续报考即可。
3、考生准备一张蓝底电子版报考照片,要求200KB以内的jpg、jpeg、png文件。
4、网上交费:支付宝和各大银行网银都可以支付。
五、考试注意事项:
1.书法考试要求
(1)考试所需用具:毛笔、墨、纸、毡子、笔洗、镇尺等书写工具。另需准备蓝黑或黑色字迹的钢笔、签字笔(用于在作品上填写姓名、科目级别、准考证号码等考生信息)。(2)作品用纸:按照考试作品数量统一发放。
(3)书法各级别考试用纸的规格
1级-2级用纸规格:四尺六裁竖用
3级-4级用纸规格:四尺三裁竖用
5级-6级用纸规格:四尺对裁竖用
7级-9级用纸规格:四尺对裁横竖用均可
(4)考生需将姓名、准考证号等内容填写在答题纸的指定位置。
(5)各级别均采用现场临摹与创作的考试方式。
2.硬笔书法考试要求
(1)考试所需用具:铅笔(2B)、蓝黑或黑色字迹的钢笔、签字笔、橡皮、尺子、垫纸板和打格工具。
(2)考试用纸:一律由考试机构提供。
(3)对临及创作作品中的落款内容不允许写姓名和盖印章,以规定内容替代。作品中不可出现错字、漏字;答题、书写应整洁(无涂改、不乱画)。
(4)各级别均采用现场临摹与创作的考试方式。
(5)各级别均采用现场临摹与创作的考试方式。
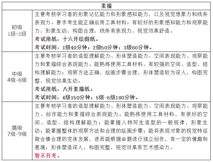
3.素描考试要求
(1)考试所需画具(铅笔、炭笔、木炭条、炭精棒、黑白色粉笔、钢笔、墨水、毛笔、墨汁、笔洗、橡皮、掸布、画板、画夹、素描定画液等)由考生自带。另需准备蓝色或黑色钢笔、签字笔。
(2)考试用纸一律由考试机构提供。
(3)考生需将姓名、准考证号等内容填写在答题纸的指定位置。
(4)卷面不允许做任何标记,否则试卷作废。
4. 色彩考试要求
(1)考试所需画具(铅笔、水彩画笔、水粉画笔、油画棒、蜡笔、水彩颜料、水粉颜料、丙烯、画板、画夹)由考生自带。另需准备蓝色或黑色钢笔、签字笔。
(2)考试用纸一律由考试机构提供。
(3)考生需将姓名、准考证号等内容填写在答题纸的指定位置。
(4)卷面不允许做任何标记,否则试卷作废。
5.动漫画考试要求
(1)考试所需画具(铅笔、钢笔、毛笔、漫画尖笔、蜡笔、水彩笔、颜料、墨水)由考生自带。另需准备蓝色或黑色钢笔、签字笔。
(2)考试用纸一律由考试机构提供。
(3)考生需将姓名、准考证号等内容填写在答题纸的指定位置。
(4)卷面不允许做任何标记,否则试卷作废。
六、2019年05月开考科目及时间安排表


七、中国书画等级考试:教育部考试中心统一签发的写实性证书,含金量体现在哪?
(1)中国书画等级考试(CCPT项目)是教育部考试中心继英语、计算机等级考试之后面向书画学习者测评的又一项目,是讫今惟一由国家教育部认定的中小学生权威、正规考级项目(其他学科均未纳入国家级考试认证体系)。
教育部考试中心官网:http://www.neea.edu.cn
中国书画等级考试官网:http://ccpt.neea.edu.cn
(二)《中国书画等级考试》由国家教育部考试中心统一组织考试、阅卷,考试合格者由教育部考试中心统一签发写实性证书。证书由教育部考试中心署印(盖章),全国统一编号,终身有效。


(三)《中国书画等级考试》证书作为素质教育测评体系的权威证明,可作为升学、评职、求职和就业等的重要参考。孩子持有教育部考试中心颁发的证书,在小升初、初升高选拔中,优先获得名优重点中学的青睐。

八、各科目级别设置及描述:



最权威、最正规、最专业的考级!
证书的含金量最高!证书编号教育部官网可查!
〓 上海市中心考点办公室
地址:虹口区四川北路1661号凯鸿广场3层317-318室
电话:15316397377 张老师