
学院荣誉
★ 陕西省示范性高等职业院校
★ 教育部首批信息化建设优秀试点单位
★ 陕西省平安单位
★ 陕西省平安校园
★ 陕西省省级语言文字规范化示范学校
社会服务
◆ 全国中小学教师教育技术水平考试NTET考点
◆ 农业部特有工种职业技能鉴定站
◆ 全国计算机技术与软件专业技术资格(水平)考试汉中考点
◆ 陕西省专业技术人员继续教育基地
◆ 陕西省成人继续教育社区教育培训基地
◆ 陕西省计划生育技术干部培训中心
◆ 陕西师范大学现代远程教育学习中心
◆ 陕西省民政系统养老护理员培养基地
◆ 西南大学现代远程教育学习中心
◆ 汉中市职业教育集团
◆ 汉中市职业教育中心
◆ 汉中市中学教师培训中心
◆ 汉中市中小学教师资格培训认定中心
◆ 汉中市教师学习与考试服务中心
◆ 汉中市旅游教育培训中心
◆ 汉中市语言文字培训测试中心
◆ 汉中市茶叶技术研究院
◆ 汉台区乡村医生培训教育基地
◆ 汉中市学前教育校企合作双向工作站
学院概况

汉中职业技术学院是经陕西省人民政府批准,国家教育部备案,由汉中市人民政府主办的一所全日制公办普通高等学校,教学业务受陕西省教育厅管理和指导。学院2010年顺利通过教育部人才培养工作评估,先后被授予“教育部首批信息化建设优秀试点单位”、”陕西省平安校园”、”陕西省平安单位”、“陕西省省级语言文字规范化示范学校”等荣誉称号。2015年被确定为省级示范性高职院校建设计划立项建设单位。

学院地处中国优秀旅游城市、国家级历史文化名城、陕西省最美城市--汉中市。随着汉中新机场和西汉高速、十天高速、宝巴高速、西汉蓉高速铁路的陆续开通运营,汉中成为连接丝绸之路经济带和长江经济带的交通枢纽城市。学院占地690余亩,建筑面积29万平方米,教学仪器设备总值1.5亿元,是一所集汉文化与现代元素于一体的生态公园式高等学府。现有教职工619人,专兼课教师464人,教授、副教授118人,硕士学位教师204人,博士9人,“双师”素质教师323人,全日制在校学生11000余人,每年培训各类人员3万余人。

学院下设11个*党**政管理部门及农林科学与技术系、机电工程系、经济与管理系、医学系、护理系、药学与医学技术系、教育系、土木建筑工程系、基础课教学部、思政部、继续教育与培训部、图书与信息中心、体育运动管理中心、医学类实训中心、机电类实训中心15个教学教辅机构。有医学类、经济管理类、农林类、教育类、机电类、土建类6个专业群,35个大专专业,6个省级重点专业,3个省级一流专业,1个中央财政支持的重点建设专业。

学院建有中央财政支持的实训基地2个,省级重点综合实训基地4个,省级示范性实训基地1个,建立了临床分子生物学重点实验室,校内设有10个综合实训中心,与企业、行业合作共建稳定的校外实训基地200多个。学院还被确定为陕西省和汉中市专业技术人员继续教育培训基地、陕西省成人继续教育社区教育培训基地、陕西省养老护理员培训基地、汉中市中学教师培训中心、汉中市语言文字培训与测试中心、汉中市社区教育指导中心、汉中市退役士兵职业教育与技能培训中心等。学院拥有2个职业技能鉴定站、1所三级综合附属医院、1所二级甲等附属医院和1个汽车驾驶培训学校。学院与比利时托马斯·摩尔大学、德国法兰克福护士学校等建立了友好合作关系。学院是汉中职业教育集团理事长单位,设有汉中市职业教育中心,在整合技能培训、深化职业教育院校合作、校企合作等方面发挥着重要作用。

学院坚持将职业资格证书课程纳入教学计划,学生“双证书”获取率达82%以上。学院毕业生就业前景广阔,毕业生除满足本省、市需求外,在北京、上海、西安、武汉、广州、深圳、珠海、海口、成都、南京等地建立了就业服务网点,毕业生主要从事护理、临床医疗、汽车检测与维修、计算机应用及网络技术、建筑工程技术、中小学及幼儿园教师、制药、农林及园艺、会计、旅游、管理等工作,毕业生就业率达94%以上。

学院坚持 “育人为本、务实创新、质量立校、人才强校、特色兴校、开放活校”的办学理念,秉承“尚德、自强、乐业、创新”的校训,在提高硬件设施建设的同时,狠抓内涵建设,全面提升人才培养质量和核心竞争力;以“双一流”创建为目标,着力打造特色专业,建设重点专业,发展新兴专业,突出办学特色;优化课程结构,着力打造区域经济社会发展需要的基层一线高素质技术技能型人才,奋力建设陕南盛名、西部知名、全国有名的示范性高职院校。
2019年单独考试招生专业一览

2019年单独考试招生报考指南
一、报名资格
申请参加我院分类招生的考生必须已参加2019年陕西省普通高校招生考试报名或陕西省普通高校职业教育单独考试报名,并参加各县(区)招生办组织的普通高校招生体检。
二、报考流程

(一)考生申请
申请参加示范院校单独考试招生的考生,必须于2019年3月11日8:30—13日17:00,根据省招办公布的示范高职院校单独考试招生计划和招生章程,依据本人意愿登陆陕西省招办高职院校分类考试招生网上管理平台(网址:www.sneac.edu.cn)向我院提出入学申请。
申请技能拔尖人才免试招生的考生,于2019年4月16日前向我院提交《陕西省高等职业院校技能拔尖人才免试招生申请表》、获奖证书、职业资格证书等相关材料。
参加普通高校职业教育单独招生的考生,按照2019年陕西省普通高校职业教育单独招生工作实施办法执行。
(二)信息确认(在我院参加考试的考生免收200元考试费)
向我院提出入学申请的考生,必须于2019年3月14日8:30—3月22日18:00登陆我院招生信息网站“单独考试招生网上报名系统”(报名入口:http://zs.51uns.com:8807/Pro_BM/User/Login.aspx),填报专业志愿(每名考生允许填写6个专业志愿),注明是否服从志愿调剂,阅读“考试诚信承诺书”,打印准考证。也可来学校办理以上相关手续。(报名期间周末正常上班)
(三)测试考核
我院于2019年3月23日对不同类型的入学申请者开展相应考核科目的测试。
1.文化基础测试(简称笔试):2019年3月23日8:30—11:30
所有考生均应参加文化基础笔试。由示范高职院校联盟统一命题、统一考试时间、统一阅卷,学院组织考试。“普高生”及“三校生”分不同考场、不同试卷在同一时间进行,在一张试卷上综合考察学生的语文、数学、英语基础知识,每科100分,总分300分,时长180分钟。(“普高生”笔试命题依据普通高中教学大纲必修部分,不超出教育部颁布的2019年普通高考考试大纲。“三校生”笔试命题依据现行普通高校职业教育单独招生考试大纲命制。)
2.职业适应性(技能)测试:2019年3月23日14:00—18:00
根据省招生工作委员会的相关要求,在我院开展2019年分类考试招生职业适应性(技能)测试改革试点,由示范联盟联合组织开展计算机测试(简称“机测”)。机测在我院组织实施,满分200分。对“普高生”进行职业适应性测试,旨在考查其个性思维品质及今后的职业潜能水平;对“三校生”(含同等学力人员)进行职业技能测试,主要考核考生的专业技能水平和创新思维能力。考生根据所报考专业观看视频短片后,由计算机从题库中随机抽取一组考题现场作答,现场评分。对于不能实现机测的专业,由我院现场组织实施职业适应性测试或技能测试,空中乘务、旅游管理(高铁服务方向)等订单专业需单独组织面试。
3.成绩汇总
“普高生”总成绩=笔试成绩+职业适应性测试成绩,“三校生”总成绩=笔试成绩+职业技能测试成绩。我院认可考生在其他示范院校参加的示范联盟统一考试成绩(成绩互认),有意申请报考我院的考生需提供成绩单,对于未参加机测的专业还需参加我院组织的综合测试(面试)。
(四)录取流程
1.预录取:我院于2019年4月4日17:00前,将预录取考生信息通过陕西省高职教育分类考试招生网上管理平台报送省招办,并在学院招生信息网上进行公示。
2.报到注册:被我院预录取的新生务必于2019年4月5日—15日17:00,持本人第二代《居民身份证》原件到我院报到注册,进行现场确认。逾期视为自动放弃我院录取资格。
3.正式录取:我院于2019年4月16日—17日,到省招生办为已报到注册新生办理正式录取备案手续,完成录取工作。
三、录取规则
1.严格遵守教育部和省招办有关招生录取工作的政策和规定,根据省教育厅公布的分专业招生计划数,按照“分数优先,遵循志愿”的原则,公平、公正、公开,择优录取。
2.“普高生”总成绩=笔试成绩+职业适应性测试成绩,按总成绩从高到低录取;“三校生”总成绩=笔试成绩+职业技能测试成绩,按总成绩从高到低录取。
3.学院根据招生计划、考试总分和报考人数划定最低录取控制分数线,并按照示范高职院校单独考试总分由高到低依次录取。总分相同时,按照综合测试、语文、数学、英语成绩的高低顺序依次录取。我院认可考生在其他示范性高职院校参加单独考试的成绩(成绩互认),对成绩互认的考生,如果与参加我院考试考生的成绩相同时,按相同成绩最末位次处理。
4.对考生身体健康状况的要求以《普通高等学校招生体检工作指导意见》等有关规定为基本原则。对于高考体检结果或学校体检复查结果不符合前述规定或要求的考生,学校可取消其被预录取或录取资格,也可按照规定调整其被预录取或录取的专业。
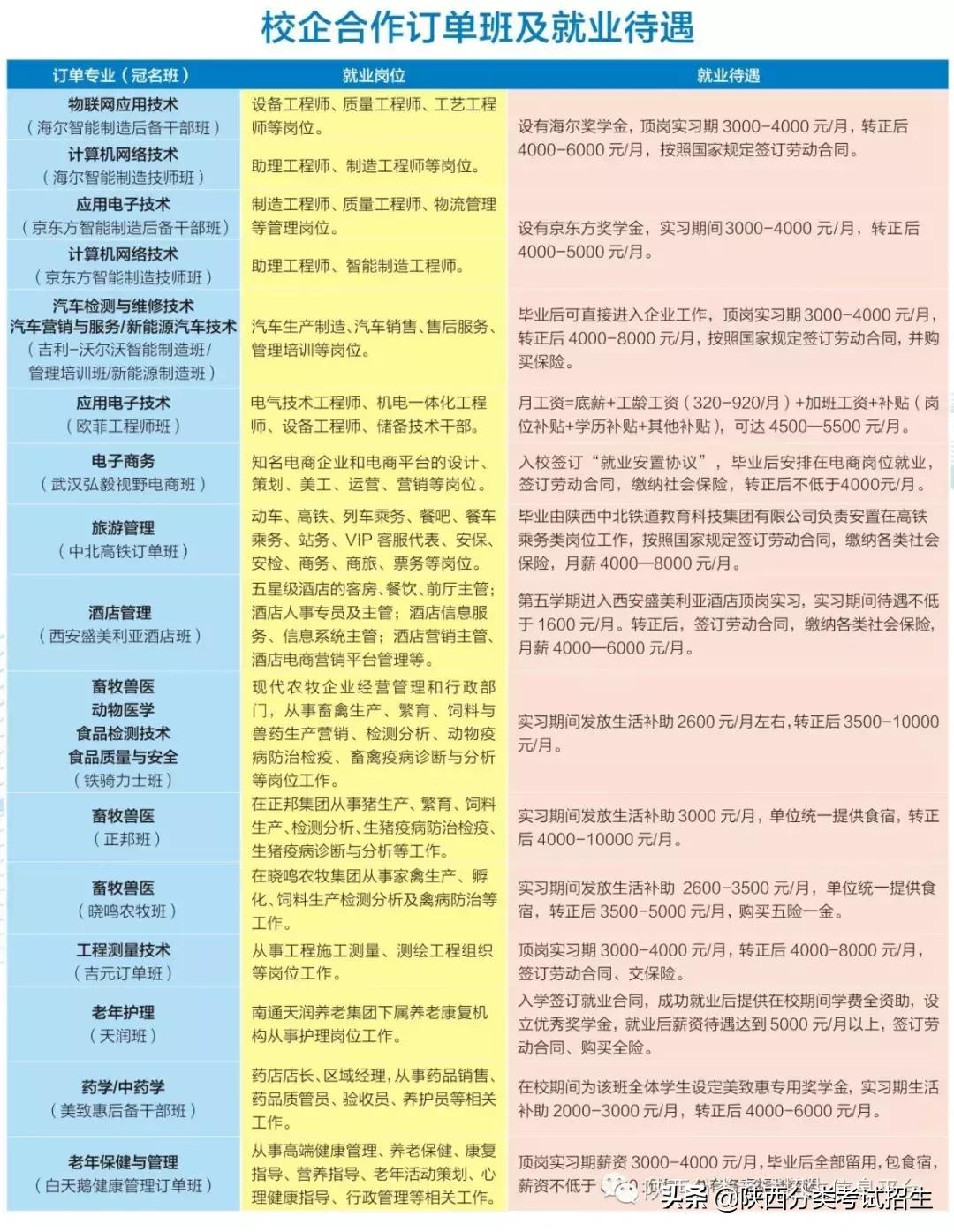
5.报考师范类专业的考生请参照陕西省教师资格认定体检标准选择报考,凡进入校企合作订单培养班的学生,体检要求按订单企业岗位要求标准执行。
四、收费标准
1.我院收费标准严格按照陕西省教育厅、物价局有关文件规定执行。学费:5500元/生·年;住宿费(带冷暖空调):1000元/生·年。
2.凡进入校企合作订单培养班的学生,缴费标准、学费减免及奖助学金按订单培养协议执行。
五、学籍与毕业
1.学籍待遇:凡通过示范院校单独考试招生录取的新生,其招生性质、在校培养、毕业文凭等待遇,与参加全国统考录取的新生完全相同。
2.毕业证书:学完规定课程经考试成绩合格者,颁发国家承认学历由教育部电子注册的全日制普通高等学校专科毕业证书和《全国普通高等学校本专科毕业生就业报到证》。通过职(执)业资格、技能鉴定考试合格者,可获得相应的职(执)业资格证书或职业技能证书。
六、就业与安置
根据“双向选择,自主择业,学院推荐”相结合的就业政策,通过各类招聘会、推介会等形式保证毕业生顺利就业。校企合作订单培养班的学生毕业时根据入学签定的就业协议定向高薪就业。
※ 在信息确认及报到注册期间,我院将在西安设立报名点,方便考生完成专业志愿填报和现场确认(具体地点、联系人等信息可在我院招生信息网查询:http://zs.hzvtc.cn:82/)。

就业情况

部分毕业生就业单位
※ 浙江大学土地与国家发展研究院
※ 浙江吉利控股集团
※ 青岛海尔集团
※ 南昌欧菲光科技有限公司
※ 京东方光科技有限公司
※ 汉中益昌鼎鑫汽车销售服务有限公司
※ 汉中家宜广汽丰田4S店
※ 亚欧汽车制造(台州)有限公司
※ 北京阳光爱蕾幼儿园
※ 北京东方宝贝教育咨询有限责任公司
※ 北京工业大学后勤服务集团幼儿教育中心
※ 小贝壳幼儿教育科技(北京)有限公司
※ 苏州国朗教育科技有限公司
※ 珠海高新区新岭南金彤幼儿园
※ 西安新城腾联新世纪幼儿园
※ 西安未央区品格爱立德幼儿园
※ 中国邮政储蓄银行
※ 陕西省地方税务局稽查局
※ 中铁十九局集团有限公司
※ 汉中市汉台区农村信用合作联社
※ 汉中市汉台区国家税务局
※ 长安银行股份有限公司汉中分行
※ 中兴通讯股份有限公司
※ 汉中中国国际旅游社
※ 中旅总社汉中有限公司
※ 汉中康辉旅行社有限责任公司
※ 福州铁路局
※ 欧展国际货运(上海)有限公司深圳分公司
※ 京东集团西安分公司
※ 上海宗瑞园林工程有限公司
※ 上海蓝海园艺有限责任公司
※ 上海山水青园林建设有限公司
※ 陕西炫龙环境工程有限公司
※ 四川铁骑力士集团
※ 牧原股份有限公司
※ 宁夏晓鸣农牧股份有限公司
※ 北京大伟嘉生物技术股份有限公司
※ 河南雄峰科技股份有限公司
※ 汉台区食品药品监督管理局
※ 上海百力格生物技术有限公司
※ 黄龙县食品质量安全检验检测站
※ 陕西美力源乳业有限公司
※ 陕西合曼农业科技有限公司
※ 北京嘉林药业股份有限公司
※ 量健赛鼎(北京)生物科技发展有限公司
※ 上海百力格生物技术有限公司
※ 广州康臣药业有限公司
※ 连云港正大天晴医药有限公司
※ 浙江康瑞祥生物医药科技集团有限公司
※ 陕西省人民医院
※ 汉中市食品药品检验检测中心
※ *警武**陕西省总队医院
※ 陕西美致惠健康大药房连锁有限公司
※ 西京医院
※ 汉中市中心医院
※ 汉中3201医院
※ 汉中市人民医院
※ 汉中市中医医院
※ 汉中铁路中心医院
※ 汉中职业技术学院附属医院
※ 苏州大学第一附属医院
※ 宝鸡市中医院医院
※ 延安市人民医院
※ 成都363医院
※ 北京大学深圳附属医院
※ 陕西省森林职工医院
※ 西安市第四医院
※ 西安第九医院
※ 西安市第一医院
※ *警武**陕西省总队医院
※ 陕西省人民医院
※ 宝鸡市中心医院
※ 榆林市中医医院
※ 中航工业西安医院
※ 成都大学附属医院




毕业生风采



校企合作


技能大赛获奖


教学实训


精彩校园





联系方式
地址:陕西省汉中市经济开发区北区
电话:0916-2617000、2617333
传真:0916-2890000
联系QQ:718955982
网址:http://www.hzvtc.cn