涨价、限制登录设备数、限制投屏……视频平台在会员方面的调整动作越来越密集,而几乎每一次调整,都会引发用户吐槽。
最新的争议来自爱奇艺。近日有网友发现,爱奇艺黄金会员投屏时,只能选择清晰度较低的480P,而不再支持4K,该调整引发用户大范围吐槽。

对此,有法律人士向证券时报·e公司记者表示,视频平台确需调整用户协议时,应充分考虑消费者的体验和意见,注重协议调整内容的合理性和公平性。
爱奇艺限制投屏清晰度?
开通视频平台APP会员,投屏到电视上*放播**,是比较常见的做法。但最近不少用户发现,爱奇艺黄金会员投屏清晰度已被限制。
此前,黄金会员电视投屏最高可支持4K清晰度,但如今只能选择480P清晰度。更高清晰度则需要开通白金会员。
由于480P清晰度较低,在大屏电视上*放播**,几乎无法观看。有用户表示,这基本意味着黄金会员的投屏功能消失。
黄金会员是爱奇艺最基础的会员模式。从会员协议规定来看,黄金会员本身并不包含电视端使用权益。
爱奇艺APP显示,其黄金会员手机、电脑、平板均可使用,不包括电视端。而白金会员主打“大屏+小屏”观影功能,实际上就是黄金会员+电视权益,可在手机、平板、电脑、电视等终端观看。更高级也更昂贵的星钻会员,则可在更多终端通用。

爱奇艺会员协议也明确提到,各会员类型可享受的会员权益仅可在该VIP会员类型适用的设备终端上使用,不可跨终端使用。如开通了黄金VIP会员,则会员权益可在电脑/手机/Pad端使用,电视端以及投屏不可使用。
不过,此前爱奇艺黄金会员支持以较高清晰度向电视端投屏,APP及网站内,也提供了许多指导用户投屏使用的教程。只是部分版权内容有投屏限制,且投屏前会有贴片广告。
黄金会员限制投屏后,用户想要愉快地在电视端使用,就需要花更多钱。爱奇艺黄金VIP原价为258元/年、30元/月,白金VIP则需要388元/年,50元/月。

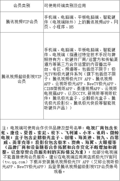
除了爱奇艺,其他视频平台的基础会员权益,也将电视端排除在外。如腾讯视频最基础的VIP会员仅可在手机、电脑、平板电脑端以及智能硬件使用,电视端除外。
而腾讯视频超级影视VIP会员在VIP会员服务基础上,增加电视端使用权益。如需在电视*放播**,需要购买该等级VIP。
用户不满:协议说改就改?
去年以来,几大视频平台频繁因调整会员价格、限制登录终端等引发用户不满。

对于会员价格的调整,起码已购买会员的用户基本不受影响。但限制设备登录数、限制投屏清晰度,会影响包括既有会员在内的所有用户,而这也是用户不满的原因。
“这就跟我花了8000元办了理发卡,说可以享受原价三折,然后过了几个月他调整价格了,原价变贵了,我觉得充值8000的三折卡亏了一样。”有用户向记者吐槽道。
还有用户表示,购买会员时可以选择投屏的清晰度,现在却不行了,说改就改。平台进行调整,应提前通知,且至少应从下一次购买会员时生效。
不过,如果仔细翻看视频平台的会员条款可能会发现,视频平台实际上已经对调整会员权益进行了规定。
如腾讯视频提到,其会员服务适用范围随着合作拓展和变化不断增加和调整,以用户享受会员服务时的实际情况为准。
其有权根据法律规定及政策变更、版权方要求、运营需求、用户需求等进行腾讯视频系列会员服务内容的全部或部分调整(包括但不限于变更、取消、减少、增加视频内容播出进度、停播或额外付费点播、付费限制等)。

(腾讯视频对会员可使用终端的详细规定)
爱奇艺协议中也有类似表述,调整会员权益、服务类型、会员套餐、权益细则、增加或变更额外付费的内容、优化部分产品功能等均在相关条款覆盖范围内。
爱奇艺表示,就前述调整爱奇艺将在服务页面或以其他合理的方式进行通知,同时,爱奇艺也将尽量降低前述调整对既有会员权益的影响。
法律人士:调整应注重公平性
如果协议已有约定,视频平台是否就能随意对条款进行调整呢?
对此,北京韬安律师事务所司斌斌律师接受证券时报·e公司记者采访时表示,视频平台的《用户服务协议》属于常见的互联网服务格式合同。视频平台不经协商的单方修改条款,有两种可能。
“如果修改的条款内容具有一定的合理性,比如属于商业服务内容的合理调整,未实质性损害用户的权益,属于平台公司的自主经营权,则法律并不对此加以禁止。如果单方修改条款的内容限制了用户的选择权和知情权,属于向视频平台单方面倾斜的不公平条款,同时也侵害了消费者的公平交易权,甚至可能涉嫌欺诈消费。”司斌斌说。
司斌斌介绍,格式合同及条款因其具有预先拟定、无需协商、可重复使用的特点,可以满足视频网站高效率交易的要求从而被视频网站广泛应用。
“虽然格式合同也受到法律的一些限制,比如平台对用户的提示性义务,平台不能不合理地免除或者减轻其责任、加重用户责任、限制用户主要权利。但条款由经营者提前拟定,消费者并无实质协商的空间,加剧了格式条款的滥用。”
司斌斌建议,在行政监管上,可对大型互联网平台提供的“用户协议”由第三方(如消费者协会)进行独立的事先审查,避免“用户协议”中出现明显的不合理条款,让广大消费者事后维权费时费力。
“此外,视频平台因业务内容和市场经营需要,确需调整用户协议时,应充分考虑消费者的体验和意见,注重协议调整内容的合理性和公平性。”司斌斌表示。
责编:彭勃
校对:李凌锋