前期文章谈及,许多终末期肾病患者都是谈“透”色变。适时开始透析可有效恢复终末期肾脏病(endstage renal disease,ESRD)患者机体内环境的稳定,改善患者的症状,提高生活质量。透析是急慢性肾衰竭的方法之一,但是患者什么情况下就该透析了,我会不会发展到透析的地步,我想这是每个肾功能不全的患者都琢磨过的事情。

由我国肾脏病专家王海燕主编的《肾脏病临床概览》中提及透析的指征分紧急透析指征和一般透析指征。
紧急透析:
① 急性肺水肿,或充血性心力衰竭;
② 严重高钾血症,血钾在6.5mmol以上,或心电图已出现明显异位心律,伴QRS波增宽。
一般透析:
① 少尿或无尿2日以上;
② 已出现尿毒症症状,如呕吐、神志淡漠、烦躁或嗜睡;
③ 高分解代谢状态;
④ 出现水钠潴留;
⑤ 血PH在7.25以下,血HCO3<15mmol/L或二氧化碳结合力在13mmol/L以下;
⑥ 血尿素氮17.8mmol/L(50mg/dl)以上,除外单纯肾外因素引起,或血肌酐442μmol/L以上;
⑦ 对非少尿患者出现体液过多、眼结膜水肿、心脏奔马律或中心静脉压高于正常;血钾5.5mmol/L以上;心电图有高钾图形等任何一种情况者,亦应该透析治疗。
关于相关指南对开始透析时机的论述,KDOQI血液透析充分性临床实践指南2015 更新版,较2006 年NKF-KDOQI的指南相比(同意推荐对于达到CKD4期[eGFR<30 ml/(min·1.73m2)]的患者开始透析),重要的改变是不推荐单纯依据特定的肾功能水平决定透析时机,应主要依据患者有无尿毒症相关症状和体征决定是否开始透析[1]。

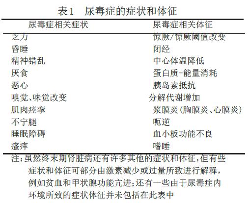
一般认为,尿毒症性心包炎或浆膜炎、尿毒症脑病危及患者生命,是ESRD患者开始透析治疗的绝对指征,甚至需要紧急透析。患者营养状况恶化、持续或难治性水负荷过重、严重的疲乏无力、轻度的认知损伤、难治性酸中毒、高钾血症及高磷血症等常常也提示患者需要开始透析治疗。以下尿毒症相关临床表现(见表1)是目前比较公认的开始透析治疗的指征[2]。

关于不推荐单纯依据特定的肾功能水平决定透析时机。当患者残余肾功能逐步恶化至[GFR<15 ml/(min•1.73m2)]时需要进行密切监测。如果患者没有症状,没有最低的GFR 作为开始透析治疗的绝对指征。但是尽管没有最低的GFR 作为透析的指征,大多数肾脏学家认为当GFR<5ml/(min·1.73m2)应考虑开始透析。日本学者认为从预后的角度,即使患者没有肾衰竭的临床症状,也不建议[GFR 2 ml/(min•1.73m2)]以下再开始透析[3]。
关于透析时机,以上内容均为借鉴标准、原则,但是临床上大夫也会根据每个患者具体的病情用个体化的方案来决定开始透析的时机。