

作为一个名EMC工程师,准确判断EMC的问题点在哪里是最基础的,确定问题后也要能拿出多套解决方案。所以今天和大家分享一个解决电源AC端口CE/RE问题的案例。
一 电源AC端口CE/RE问题分析

CE测试数据

RE测试数据
1. 198kHz这个点超标
198k为低频,低频一般是差模噪声。
常用手段为:
增加差模滤波插损,增加电感感量或者增加电容。
2. CE高频段超标
CE高频段通常为共模接地不良及近场耦合,无法通过电感滤波改善。
常用手段为:
- 高频共模电容滤波;
- 调整共模电容接地点,减小共模环路及接地阻抗;
- 减小近场耦合;
3. RE低频段超标
RE低频段由电源开关噪声引起的辐射问题。
常用手段为:
- 端口高频滤波电容;
- 加强电源参考地与机壳搭接;
- 开关上升沿调整(影响效率);
分析完了问题,接下来从下面几个方面介绍AC端口滤波电路优化方案。
二 优化方案
1. 滤波电路优化

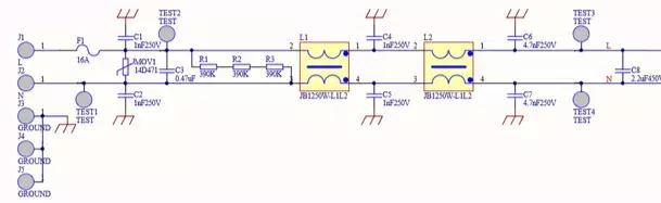
电源AC端口滤波电路

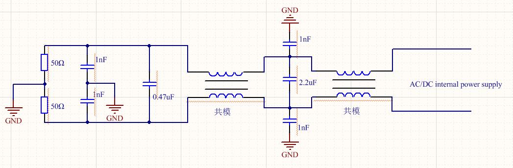
优化后的电源AC端口滤波电路
2. PCB电路优化

电源AC端口滤波电路
PCB优化点1:优化共模噪声路径布线,共模电容布线短而粗,减小共模环路阻抗
PCB优化点2:靠近电源内部的共模电容单点接地,减小共模环路面积,解决两级共模电容共地问题。
3. 近场耦合优化
AC电源连接器内部cable线较长,且靠近两级共模电感正上方,极易与共模电感产生近场耦合。经过对比验证发现,电源CE高频段噪声,为该cable线导致,调整cable线的位置,该频点降低5dB以上。
调整前:

调整后:

4. 共模电感优化
在不增加占板面积,pin to pin的前提下,优化共模电感。并通过对共模电感单体测试,识别器件单体差异。



从共模电感的感量变化曲线可知,15~20匝共模电感的共模分量谐振点大于200kHz,而30匝共模电感共模分量谐振点在150k~200kHz之间。4款电感的差模分量在200kHz之间较为稳定,未出现谐振点。
三 结语
一般来讲,电路形式、器件参数等,仅决定了滤波器的低频特性,而器件的种类、电路组装的方式,以及滤波器的结构等,决定了滤波器的高频特性。要提高开关频率,提高开关电源产品的质量,电磁兼容性是不容忽视的问题。产生开关电源电磁干扰的因素还很多,抑制电磁干扰还有大量的工作。只有在设计时充分考虑电磁兼容问题,才能使开关电源得到更普遍的应用。
———— / END / ————
温馨提示
如果你喜欢本文,请转发、点赞、收藏哦,想要获得更多信息,请关注我。