
接上文:指南速递 | 昆士兰指南:会阴护理(上)
指南速递 | 昆士兰指南:会阴护理(中)
翻译:崔世超(惠州市中医医院)
审核:陈亚琼(天津*警武**后勤学院附属医院妇产科)
7产后生殖道血肿
超过87%的血肿是与会阴损伤缝合有关的,另外一些可以发生于会阴完整时。胎儿通过时对生殖道的放射状拉伸能导致间接损伤。
7.1产后血肿的诊断
及时诊断能减少孕产妇发病或死亡风险。

7.2产后血肿的治疗
治疗决定于血肿的体积和部位

8产后会阴护理
8.1疼痛和肠功能的管理
大多数女性在会阴损伤和修复后会经历会阴疼痛,尤其是头24到48小时。这种疼痛会影响产妇到母亲角色的转变。

8.2抗生素

8.3促进会阴恢复

8.4会阴损伤后的随访

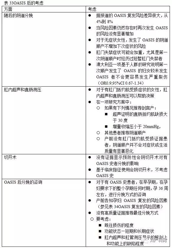
8.5既往OASIS和决策
对于有OASIS史的女性,对未来分娩方式的决定是是一个复杂的问题,需要考虑许多因素。


8.5.1OASIS复发的风险因素

9不被证据支持的临床措施
现有水平或临床证据质量不支持以下措施能显著减少会阴发病率。

10女性生殖道损毁(FGM)
FGM指的是非医学原因去除外生殖器,或对女性生殖器官造成的其它伤害。国际上普遍认可它是对*权人**的侵犯。UNICEF估计至少30个国家的两亿女孩和妇女深受其害。参见附表B:女性生殖器损毁。
Ⅲ类生殖器损毁是FGM最严重的形式。FGM的类型会增加会阴损伤的风险,且分娩时需要专门的护理。

10.1一般考虑
FGM从切除那刻起会影响女性从孩提到分娩时的生理和心理健康。在大多数情况下,FGM是由未经过正规训练的传统人士,在没有麻醉、使用未消毒工具的条件下实施的。

10.2产科后果
经历了FGM的女性产科并发症风险显著增高。

10.3妊娠和分娩并发症
Ⅲ类FGM(缝合)对妊娠和分娩的影响最大,它与最大程度缩窄阴道口、使阴道口产生瘢痕有关。当阴道口被严重缩窄,阴道检查、产时手术(例如破膜、导尿和使用胎儿头皮电极)可能非常困难或不可能。

附表A:WHA合作护理方案

附表B:女性生殖器损毁
有FGM发生的国家
FGM发生在从大西洋海岸到非洲之角的一系列国家。对于女孩和妇女,它的实施方式在一个国家内和不同国家间都有很大区别。在澳大利亚,受FGM影响的女性大部分是来自索马里、苏丹、埃塞尔比亚和埃及的移民。在索马里和苏丹,超过80% 的女性经历了FGM,且主要是Ⅲ类。尽管FGM主要出现在非洲,它也见于中东和亚洲的某些种族中。在澳大利亚,FGM是非法的。

审校专家

陈亚琼
陈亚琼,女,医学博士,教授,主任医师,博士生导师,擅长生殖微创手术、中西医结合治疗不孕症、妇科内分泌疾病,尤其擅长微创手术治疗输卵管妊娠、输卵管积水、盆腔粘连引起的女性不孕症。曾在德国、英国、美国交流生殖手术经验。曾任全军优生优育专业委员会委员,*警武**部队优生优育计划生育中心主任,*警武**部队优生优育委员会副主任委员。现任中国中西医结合学会妇产科专业委员会委员,天津市中西医结合妇产科专业委员会副主任委员,天津市医药专家协会妇产科学分会主任委员。兼任《国际妇产科学杂志》、《国际生殖健康/计划生育杂志》副主任委员,《生殖医学杂志》编委、《*警武**医学》及《*警武**医学院学报》编委。承担和完成国家级、省部级课题11项,获国家级、省部级各类奖项9项,发表论文60余篇,参编著作8部,其中英文著作1部。培养博士后1名,博士研究生9名,硕士研究生30余名。其带领的科室曾获得我国妇幼医学领域最高奖——杨崇瑞妇幼卫生奖和全国“三.八优秀集体”称号,并荣立集体三等功。曾获全军院校育才奖“金奖”。