获取报告请登录未来智库www.vzkoo.com。
简介
全球范围内,细胞和基因疗法(CGT)不仅改变了人类治疗遗传疾病和疑难杂症的方式,同时也正在颠覆整个制药生态圈。至2019年底,全球共推出超过27种CGT产品,约990家公司从事下一代疗法研发和商业化,全球CGT市场规模有望在2025年超过119.6亿美元。
对于志在赢占中国细胞和基因疗法市场的国内外企业,必须采用独特的商业模式解决这些本土问题
在强有力的政策支持下,中国已经成为全球CGT 发展的沃土,2017年至2019 年期间共有 1,000 多项临床试验已经开展或正在进行,中国政府授予数千项相关专利,位居全球第二。45 家本土企业以及四家合资公司引领中国CGT 生物技术行业蓬勃发展,并拥有获批的CGT新药临床试验申请(IND)。
尽管CGT行业繁荣发展,但外商投资监管、报销时间的不确定性、技术和知识产权本土化要求、医疗服务机构的能力差异等中国CGT生态圈的多个环节,均为CGT产品的顺利商业化带来重大挑战。对于志在赢占中国细胞和基因疗法市场的国 内外企业,必须采用独特的商业模式解决这些本 土问题,并且需要围绕市场准入、监管、产品组 合与知识产权、以及商业化能力建立卓越发展框 架,制定相应战略并衡量成效。此外,这些企业 还应考虑如何有效获取日益丰富的本土创新技术, 培养专业能力,依托生态圈合作在全球开发此类 知识产权。
本文将探究影响中国 CGT 行业的关键因素和主要趋势,助力投资者、企业和研究人员塑造不断创新且可持续发展的中国CGT行业,并且从中受益。


应对新冠疫情危机
随着全球新冠疫情危机继续蔓延,并将持续数月或更长时间,预计将为CGT行业带来如下影响:
• CGT基础生物医学研究相关的资金支持会继续增加。CGT不仅可能治疗甚至治愈非传染性的疑难杂症,例如遗传疾病或晚期肿瘤,也有可能通过恢复人体的自然免疫力防治新型传染病。例如,一家致力于为遭受威胁生命的病毒性疾病患者开发细胞疗法的波士顿公司AlloVir近期宣布,和美国贝勒医学院合作开发针对新冠病毒的异体T细胞疗法 。
• 在中国推动CGT产品商业化的企业将面临更多不确定性。正在开展或计划中的临床研究可能会被中断,与国家药品审评中心的沟通和监管审批或将推迟,涉及CGT生产原材料进出口的供应链可能受到影响,而且市场准入相关事宜也将延期。
• 企业需要重新调整其产品发布时间安排,基于对监管审批流程、供应链应对能力和目标医院在降低新冠病毒影响的同时采用CGT产品的就绪度等方面的合理预估进行调整。对于可预见的未来,企业应当采用更为灵活的上市规划,迅速适应市场情况变化,从而优化产品发布计划。当前阶段也为创新型用户参与计划的开展提供了良机。
• 为了保持用户的高参与度,企业还应考虑采用数字化渠道进行市场教育,同时也向目标医院和医生提供大规模的CGT相关培训。这也是探索产业合作联盟的契机,联合推出具有成本效益的新药上市计划,与医疗器械公司进行生产标准化的协作,与医疗数据公司共同开发数据和证据,与患者组织和支付方共同探讨市场准入事宜。
推动中国细胞与基因疗法发展的主要因素
推动中国CGT行业繁荣发展的三大关键因素包括:
1. 更加清晰的监管规定以及行业质量标准规范
2. 中国参与的全球多中心临床研究数量增多,助推临床研究基础设施不断成熟
3. 政企合作推动基础生物医学研究向高度创新 化的CGT知识产权发展,促使生态圈迅速发展
以下是对这些因素的深入研究与分析:
前所未有的政策支持和推广力度
2016 年,美国三名患有复发或难治性急性淋巴细胞白血病的患者在Juno Therapeutics的JCAR015 二期临床试验期间死亡,促使美国食品药品监督管理局(FDA)发布了有关 CGT 产品开发和审批流程的五项综合性法规。
中国CGT监管进程也有着惊人的相似之处。来自中国陕西的21岁大学生魏则西身患罕见肿瘤,在一家医院接受了几轮未经监管审批的免疫疗法后, 最终于2016年4月去世。此事引发公众声讨,促使政府突然对CGT研究和临床应用实施19个月的禁令。2018年至2019年,中国政府由国家卫健委(NHC)和国家药品监督管理局(NMPA)牵头,出台了一系列政策,逐步加强CGT行业监管工作(图1),这些政策进一步明确了不同机构承担的相应责任:
• 确定自体细胞疗法的监管路径,例如,嵌合抗原受体T细胞免疫疗法(CAR-T)由国家药品监督管理局按照生物制剂进行监管,并可能通过临床试验简化审查加速获批。
• 确定体细胞疗法的*轨双**批准机制,体细胞疗法作为医药产品由国家药品监督管理局审批,作为医疗技术则由国家卫健委审批符合资质的试点机构。生殖细胞可在14日内进行体外基因编辑研究,但严禁临床应用。
• 建立初步的自体细胞疗法技术生产及合格标准(2018年中国医药生物技术协会发布指南草案)。
据此,中国的研发公司和医疗机构目前可以遵循更加透明的监管框架,以获得CGT疗法的监管审批;拥有针对重大疾病的CGT治疗产品和/或已经获得国家战略资金的机构可以受益于快速注册流程。例如,科济生物、南京传奇、上海恒润达生生物科技等本土企业的CAR-T项目进入优先审查 流程,并且有可能基于二期临床研究获得新药申请批准(NDA)。

CGT临床研究基础日渐成熟
中国拥有大量适合CGT疗法的患者,而许多产品主要针对发病率较低的症状,因此中国对CGT临床试验和后续商业化颇具吸引力。据估计,中国患有遗传疾病的人数达5,700万,是美国(1200万)的4.4倍之多。
除了在CGT临床研究总数方面位居全球第二, 中国在CAR-T等类别中已成为全球最大的临床研究发起国家(图2)。尽管其中90%以上仍处于研究者发起的临床研 究(IIT)和一期临床试验阶段,但在快速审批流程的推动下,获得良好疗效的研究将会迅速推进至注册临床研究(二期或三期)。各企业开始注意到,2017年至2019年,超过170 项针对CGT等生物制剂项目的国际多中心临床研究(多为二期或三期研究)启动,而中国成为全球热点注册地区。这表明,更多跨国
计划在中国启动临床研究的企业必须提前制定计划,权衡在中国进行研究对推进全球临床项目发挥的作用。

公司已将中国作为推出其创新产品的首发市场 之一,而此前通常是在美国、欧盟和日本首发。
临床研究规模不断扩大,有助于中国顶尖的肿瘤和遗传疾病治疗中心成为收集本土诊治证据的首个接触点,积累CGT治疗实践经验。计划在中国启动临床研究的企业必须提前制定计 划,充分考虑当地注册要求,利用本土数据的价值和可靠性,尽早获得医生认可,权衡在中国进行研究对推进全球临床项目发挥的作用。
不断完善的生态圈助推创新和产业化
支持性的政策环境加速了整个CGT生态圈的形成, 并以前所未有的速度开发专利,建立细胞储存和生产设施等区域基础设施,形成学术界、生物技术公司和政府之间的多边合作,共同制定行业标准,并推动民营资本流入(图3)。领先的本土生物技术公司处于这一生态圈的核心,并积极与价值链中的所有关键利益相关方共建生态圈。
创业热潮
在上述CGT政策的支持下,发展迅猛的本土生物医疗研究已创造3,000多项与细胞和基因疗法相关的专利。许多顶尖研究机构的关键意见领袖向本 土生物技术公司提供这些专利的授权许可,让他们进行进一步研发。例如,2016年,中国医学科学院(CAMS)血液学研究所副所长王建祥团队以870万美元向中源协和出售了两项CAR-T制备技术专利,这两项技术专门针对急性淋巴母细胞性白血病(ALL)治疗的CD33和CD19(CD全称白细胞分化抗原,CD33和CD19均是为人熟知的血源性肿瘤相关表面抗原)。
其他关键意见领袖则通过自己的生物技术公司推进这些专利的商业化进程。例如,北京大学生命科学学院教授魏文胜利用Crispr-Cas9技术开展高

通量基因筛选研究,并于2015年创立了博雅辑因。该初创公司拥有多个基因编辑资产,其中一项专门针对Β-地中海贫血的产品正在准备新药临床试验申请。该公司A轮获得1,000万美元投资,PRE-B轮获得3,500万美元风投资金。
另一方面,依托创新技术和海外知名团队的初创企业也能获得来自本土知名投资者的大量资金, 部分企业甚至能在头几轮中获得巨额融资。例如,Juno和药明康德的合资公司药明巨诺在A轮融资中获得淡马锡及其他投资者的9,000万美元资金。25该公司现已成为CAR-T治疗领域的领军者, 并且其进入优先审评范围的产品也在准备中。26
合作进行时
本土生物技术公司与行业协会积极合作,共同制定产品质量和生产流程标准,以引导行业发展。例如,领先的干细胞初创企业赛莱拉27与中国医药质量管理协会合作,推动建立干细胞产业生产和质量标准。
与此同时,地方政府与行业领军企业成立联盟, 携手推进区域基础设施建设。中国政府计划在未来三年内建设超过15个区域干细胞中心,每个中心的干细胞样本库容将达到500万至2,000万,从而为本土科学研究、临床试验和未来的商业化提供样本储存和生产服务支持。
跨国生物技术公司也在加快与本土公司合作,通过授权许可及合资企业形式开展合作,以保障产品注册速度,获取本地化的生产和商业化能力。例如复星/Kite和Juno/药明康德。此外,强生/南京传奇等其他合作形式则是侧重于通过本土创新技术的授权许可协议,实现全球商业化(图4)。
随着细胞疗法的第一次商业化浪潮即将到来,赛默飞、通用、Terumo BCT和美天旎等试剂和设备供应商纷纷与CGT企业展开密切合作,推进细胞治疗流程自动化和产业化。例如,通用与西比曼(CBMG)达成战略合作伙伴关系,共同建立端到端智能细胞治疗生产卓越中心。此类合作关系将发挥至关重要的作用,有力推动劳动密集型细胞治疗产品生产流程向低成本高效率的规模化商用生产流程转型。

应对细胞与基因疗法挑战,制定制胜策略
尽管政策、市场和生态圈等因素大力推动中国CGT行业迅猛发展,但不确定性和挑战依然存在,其中包括:
• 遗传资源受到严格保护和监管
• 竞争日益激烈的CGT产品管线,尤其是自体细胞疗法方面,且适应症和靶标相对集中
• 本土监管和市场准入存在高度不确定性
• 医疗服务机构系统缺乏应用CGT治疗产品的能力
有意拓展中国CGT市场的企业需要制定制胜策略, 顺利应对这些挑战,同时还应明确产品开发和商业化计划。可考虑以解决下列问题作为切入点:
市场准入:鉴于当前针对外国实体开展CGT投资以及使用中国人遗传资源的政策限制,可采用哪些准入模式?是否有机会通过与本土企业的合作进入市场?
产品和专利组合:哪些因素推动在中国实现产品差异化?是否存在切实可行的机会获取当地创新技术以实现全球性开发?
监管路径:哪些因素可优化在中国的审评审批, 最大限度加快上市速度?是否有可能为患者和医生制定提前获取治疗计划?
商业发展能力:哪些因素阻碍CGT产品在中国充分发挥商用潜力?需要哪些独特解决方案和能力。
以推动CGT治疗产品实现盈利?
以下是针对这些问题的潜在解决方案:
借助合作关系进入受保护的CGT行业
除了在CGT治疗产品的监管审批要求方面取得显 著进展外,中国还制定了整体的监管框架,以保 护并推动国内CGT行业发展,主要监管措施包括 对市场准入、资料转移和数据隐私实施各种限制。企业需要了解以下内容:
规避负面清单
商务部和国家发改委发布的2019年版负面清单 主要禁止外商投资“人体干细胞、基因诊断与(基因)治疗技术开发和应用”。但鉴于不同类型的CGT治疗产品,实际上却是由国家药品监督管理局和科技部负责政策解释和实施工作。例如, CAR-T等自体细胞疗法可以通过合资企业方式进入
市场(复星/Kite),而渤健的Spinraza(一种控制mRNA剪接和运动神经元生存蛋白表达的核苷酸类药物)等特定生物治疗方案被允许作为非基因疗法由渤健生物独立完成在国内的上市申请和商业化。
为了有效规避负面清单,希望进军中国市场的外国实体需要积极咨询政府机构,并向其传达相关 信息,以了解有关限制措施是否将会且必须适用 于其产品。因此,他们应当评估并选择准入方案: 全资(渤健)、合资(Kite/复星)、少数股权投资(诺华/西比曼)以及商业授权许可协议(杨森/南京传奇合作的LCAR-B38M)等等。
选择恰当的市场准入模式
上述绝大多数模式是利用与本土企业的合作关系, 不仅能够帮助外国实体规避政策壁垒,还能为他们提供其他战略优势,其中包括渠道资源和政府关系(Kite/复星)、全新生产技术(诺华/西比曼)以及本土创新CGT资产(杨森/南京传奇)。
考虑采用何种进入模式时,除了评估合作关系带来的潜在利益,企业还应研究如何通过以下方式有效降低本地风险:
• 综合运用合同协议、项目管理和供应链模式保障其核心知识产权和专业能力,同时确保本地化生产的质量一致性
• 实现数据基础架构适当本土化,同时限制患者层面的遗传信息向海外转移,从而降低遗传数据合规风险。
越来越多本土生物技术公司正在改善其生产能力、知识产权实践和质量管理标准等核心竞争力,因此相关合作或将继续加强。例如,依托赛默飞的云数据管理基础架构科学数据平台(Platform for Science),艺妙神州正在搭建数字细胞治疗追踪平台。西比曼致力于建立采用数字解决方案、半自动化和分析技术的细胞疗法智慧工厂,这表明本土领军企业已经处于细胞疗法产业化的最前沿。
调整密集的产品计划:推动产品多元化,应对国内需求缺口
大多数CGT产品被定位为治疗遗传疾病或晚期血液疾病等疑难杂症的一次性治疗手段,患者数量相对较少。这就意味着CGT企业需要有效的产品组合实现可持续发展,例如针对多种疾病推出不同类型产品。CGT产品也必须与针对免疫检查点*制剂抑**的生物肿瘤免疫产品竞争。然而这些疗法只能有效减缓疾病恶化,而不具备治愈作用。
中国目前的细胞疗法临床研究仍有较大改善和创新空间。目前相对密集,以CAR-T为例,超过69%的研究针对淋巴瘤或白血病等血液类肿瘤, 其中54%以上以CD19为靶标。因此,企业必须 建立更具差异化的创新产品线,并且应当:
• 考虑针对更多特定的本土未满足需求的疾病, 原因在于中国患者拥有不同的疾病图谱。例 如,2006年推出的安科瑞是全球首个溶瘤腺 病毒药物,用于治疗鼻咽癌,而鼻咽癌在中国的发病率较高。在肿瘤方面,中国和美国不同类型的肿瘤患病率存在诸多差异(图5)。
• 除了海外技术转移外,还应更加积极主动地获取本土科技创新技术(图6a和6b),将疗法和新一代创新技术相结合(如异体和自体细胞疗法)。
企业需要加强其本土市场信息收集和医务类实践, 深入挖掘中国市场的独特治疗机遇。此外,他们还应进一步加深与本土研究团体的联系,不仅通过传统的业务拓展或授权许可活动,同时也要考虑合作研究、风险投资等方式,甚至是提供CGT合同研究服务,以加快新技术的鉴定和验证。


加快注册和提前治疗的机会
CGT治疗极有可能从根本上改变治疗模式,甚至治愈多种疑难杂症,这意味着确实存在加速CGT 产品注册的可能性(图7)。因为按照国内政策规定,满足迫切临床需求的治疗手段可以进行优先审评。德勤在之前的一系列白皮书中探讨了加速产品注册的各种策略。负责处理CGT 项目的监管事务专员需与国家药品审评中心积极沟通, 以了解未满足的临床需求,并利用现有的临床研究数据以及真实世界证据(RWE),证实正在探讨中的疗法具有颠覆性和安全性,从而加快本土产品注册。
与此同时,各企业还应研究在注册前为中国本地患者开展早期使用方案。在海南博鳌乐城国际医疗旅游先行区,经海南省药监局批准后,即可获取未经国家药品审评中心批准的临床急需药品, 生成的真实世界数据则可用于后续的新药申请备案。截至2020年1月,乐城试点区已为253位患者提供了来自十多家跨国公司的51种药品和医疗器械,其中包括默沙东的Keytruda(一种检查点*制剂抑**)。上海新虹桥国际医学中心等其他 城市也开展类似试点,由于当地医疗体系的成熟度较高,因此为CGT的提前治疗项目创造了更好的前景。
把握CGT机遇,实现商业成功
恰当的市场进入模式、最优的产品和知识产权组合,以及加快的药品注册策略仅是第一步。为了有效把握机遇在中国CGT行业获得商业成功,企业必须提前计划,精心准备产品发布。事实上, 相较于传统药品,CGT产品的规划应当提前较长一段时间,从而确保医疗服务提供方经过充分培训,能够熟练使用CGT产品,供应链基础设施能够恰当本地化,以生产出优质的CGT产品,以及可采用分期付款等创新化支付方式推动患者获得有效治疗。企业应当采取的关键举措包括:
围绕CGT的优化应用构建医疗服务提供者能力网络。CAR-T或干细胞等诸多CGT产品与传统治疗手段存在诸多差异。CGT产品往往面临非常严格的患者招募标准,并需要护理、重症监护室、神经科、药剂科等组成跨科室团队,妥善提供治疗前后的医疗服务。此外,这些产品还需要主治医生和患者进行密切沟通,以应对患者对这种疗法的较高治疗期望。由于国内存在特有的挑战,在中国实现这些目标并非易事,这些挑战包括:
• 缺乏健全的全国转诊制度。中国仍然缺乏全国层面完善的专科治疗转诊制度,导致转诊不足或不适合细胞疗法的患者转诊。
• 缺乏经验丰富的医疗专业人员和跨领域合作。中国公立医院普遍缺乏以患者为中心的多科室合作机制,但此类合作对处理不良反应等情况下的细胞疗法甚至更为关键。
• 由于患者管理能力有限,医疗专业人员通常较少与患者进行充分交流。这可能导致患者在治疗过程中经常出现依从问题(如患者在血液成分分离前误用免疫*制剂抑**,从而影响分离质 量),治疗效果欠佳
• 缺乏成熟完善的电子病历系统。大多数医院的电子病历系统存在不够协同一致的问题,数据整合和共享不足。然而,它们对追踪复杂的CGT治疗流程至关重要。
生产商应未雨绸缪,尽早做好规划应对这些挑战。即使在临床试验阶段,企业也应根据完善的预设 标准(图8)谨慎选择不同地区的医院进行临床研究。他们需要评估能否和这些医院合作,共同制 定关于招募评估、知情书讨论、治疗流程和跨科 室协调最佳实践的知情书操作手册。满足要求的 医院可以建成区域卓越中心,向周边医院宣传普 及CGT标准疗法。此外,企业还应制定有效的患 者筛选和转诊流程,帮助这些卓越中心建立合适 的本地转诊网络。
端到端生产流程的早期原型设计。细胞疗法临床试验过渡到商业化生产要求企业建立高度标准化的工业生产流程,但顺利获得监管审批的企业却通常难以预测商业化生产面临的挑战并为此做好准备。以Zynteglo的延期上市为例,一家开发创 新基因疗法产品的美国生物技术公司Bluebird Bio 开发了专门针对β-地中海贫血基因治疗产品Zynteglo,该公司在2019年取得了欧盟的基因疗法监管审批,但却因生产规范问题不得不将上市时间推迟至2020年。
为了解决这一问题,细胞治疗产品企业必须早在 研发阶段加速端到端生产和物流流程的原型设计。具体而言,生产商需要制定流程在无污染的环境 中实现高活力的细胞高产,还应在此过程中将某 些劳动密集型步骤自动化,缩短时间的同时也降 低批次差异。此外,生产商还应保障流程的灵活 性,例如保持模块化和可编程性,以便利用所积 累的知识挖掘可以改进的新领域,推动流程的进一步优化。
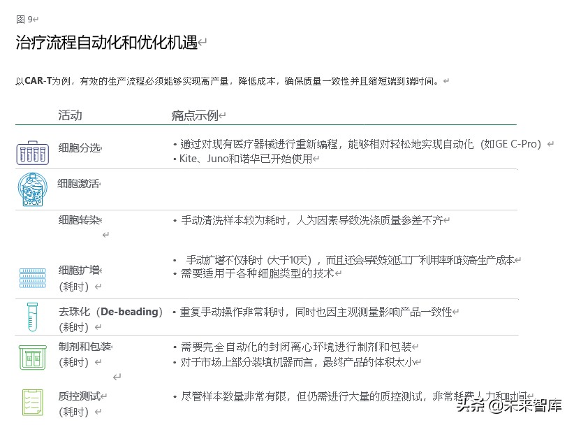
特别是针对自体细胞疗法,生厂商应当谨慎评估 医疗器械公司为流程中关键步骤提供的解决方案, 包括细胞分离、活化、转染、扩增等(图9)。另一方面,医疗器械公司需要强化产品组合,与CGT 战略合作伙伴共同推动开展更多价值示范项目, 并探索创新收入模式,例如基于获取规模/成本收益的能力开展特定的风险分摊项目。此外,生产商也应进行人力资本建设,拥有掌握CGT所需各种生产专业知识和经验的人才。
有效平衡产品价值与本土支付能力。细胞和基因疗法能够通过可能的一次性治疗带来持久的临床


效益。此类疗法的独特临床表现也意味着支付方和患者需付出高额前期成本。就靶向白血病/淋巴瘤的CAR-T治疗产品Kymriah而言,在美国进行一次性治疗的价格为475,000美元,46是中国人均GDP(2019年为10,276美元)的46倍。
除了大多数中国人的支付能力较低的原因外,尽管国家医保目录逐步为更多创新治疗产品提供资金支持,CGT疗法进入医保仍然存在高度不确定性,并且可能被要求大幅降价以进入医保目录(2018-2019年多轮国家医保目录谈判中降价60~ 70%)。企业必须多管齐下,推动患者获取有效治疗,同时确保其CGT产品能在中国保持长期可持续发展:
• 提前制定本地数据和证据收集计划(例如在临床试验阶段积累长期患者随访信息),以便与当地临床专家尽早讨论其CGT产品的独特价值。
• 开展活动,向本土企业有效传达其CGT产品的独特价值主张,从而通过与临床专家、患者倡议组织、真实世界数据企业和健康经济学专家合作,助推市场准入。
• 利用省级重疾计划、患者援助计划、非政府 组织捐款等多种资金获取方式,解决支付能力缺口,同时积极为国家医保目录谈判做好准 备(图10)。
• 探索创新支付模式,解决当地利益相关方担心的问题,包括治疗总费用高、前期支付负担 重、临床效果不确定或患者纠纷风险等。针对这一方面,企业可以借鉴美国、欧盟和日本采取的多种创新支付模式(图11)。
• 针对不同的市场准入/报销情境制定情境方案, 了解其对市场接受度以及商业化模式的影响。

构建卓越发展框架,实现商业成功
目中国正在开展或已完成的自体细胞疗法、干细胞和基因编辑临床研究超过800 项,必将为中国获益于全球CGT创新提。供绝佳良机,同时促使中国为全球其他市场贡献创新技术。要完全实现中国CGT行业的承诺,仍有许多工作要做。企业必须考虑在四个方面构建卓越发展能
• 市场准入卓越:在中国负面清单和人类遗传资源管理等方面的监管举措下,借助合作关系进入中国CGT行业,企业须对潜在合作伙伴进行全面评估,并基于风险/回报考虑事项分析不同合作模式。确定最佳准入模式,监管合规 性、上市速度、获取本地创新技术、知识产权保护和产品质量控制等因素至关重要。
• 产品组合及知识产权卓越:通过技术或者适应症选择形成差异化的开发项目,企业能够实 现CGT产品组合及知识产权卓越。在中国CGT 市场,海外公司以及当地领先的生物技术公司及学术研究机构引入授权的机会越来越多。所有企业都需要加强与领先学术研究机构的合 作,加大转化研究投入,以建立完善的知识产权组合。
• 监管卓越:企业可以与相关监管机构积极沟通本地注册路径,启动最优临床项目,确保以最快速度在中国市场推出。此外,对于已经在其他市场推出的产品,企业还应探索早期使用计划,尽早积累宝贵的本地数据和证据
• 商业卓越:为确保科研成果能够转化为有形的治疗和商业成果,企业必须考虑:
– 医疗服务机构合作卓越:在临床阶段制定全面的CGT选址和准备方案,并建立卓越中心和转诊网络,助力产品推出。
– 通过早期流程原型设计实现本地化的端到端生产卓越,从而基于临床研究的结果实现优化;与医疗器械生产厂商积极合作优化生产流程。对全球和本地进行的生产活动进行有效评估,保护知识产权并确保提供最佳患者体验。
– 通过本地化的创新定价和报销计划实现市场准入卓越。积极探索区域报销方案,同时基于本地情况确定价值主张,为进入国家医保目录做好准备。
– IT 平台卓越有助于向医院提供全面的培训和认证体系,同时可以帮助管理细胞疗法复杂的工作流程,保障产品质量。
尽管在中国CGT市场成就卓越之路可能漫长而曲折,但未来发展前景广阔。企业和投资者若能围绕卓越发展框架,制定聚焦中国的独特战略,则能致胜并引领中国的细胞和基因疗法市场。
……
(报告来源:德勤)
获取报告请登录未来智库www.vzkoo.com。
立即登录请点击: 「链接」