“微信公众号金水路7号站”2023年特别关注栏目第58期:
题目中说是某医院,没点名,不是小编要标题*党**,因为确实不知道这家医院是哪家。不过既然是南阳日报原创报道的,很可能是南阳的。
注意文章里的这段话:2019年10月,某医院与张某签订合作协议,约定某医院向张某提供房屋、艾灸等,张某开展经营,张某所聘请的人员工资,双方各支付一半,所聘请工作人员需注册在某医院,并遵守医院的规章制度,服从医院统一管理,合作期间发生的医疗意外等事件由张某承担,经营的利润由双方按比例分配。
细节1:
医院向张某提供房屋,相当于提供了场合,
细节2:张某从事中医保健和按摩服务多年,没说他是这家医院的职工,很可能不是。
细节3:由张某经营,
细节4:人员张某聘用。
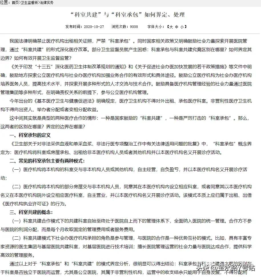
看看承包科室是怎么定义的。
文一:盐城监督所的一篇法规科普
(一)医疗机构将本机构的科室交与非本机构人员或其他机构,自主经营,自负盈亏,并以本医疗机构名义开展诊疗活动;
(二)医疗机构将本机构的部分房屋交与非本机构人员,同意其在本医疗机构内设立相应科室,或者同意其以本医疗机构名义在本医疗机构院外设立相应医疗科室,自主营业,并以本医疗机构名义开展诊疗活动。该模式本质上应归属于出租、出借《医疗机构执业许可证》的行为。
三、科室共建的概念:
(一)科室共建合作模式下的共建科室自始至终处于医院自上而下的管理体系下,全面纳入医院的统一管理。合作方不参与医院的利润分配,而是每个月收取固定的管理费用或者服务费用。
(二)科室共建模式下社会办医疗机构承担的角色是参与管理,与医院的合作是一种优势互补的模式。比如,具有丰富专家资源的医生集团与基层医院共建科室,对基层医院进行技术培训;擅长医院管理运营的社会力量与医院达成合作,提供科学高效的管理服务。
通过以上对于“科室承包”和“科室共建”的模式界定分析,很明显可以得出结论:科室承包与科室共建最主要的区别在于科室是否独立于医院而运营,尤其是公立医院,其属于非营利性机构,运营中的收支结余只能用于自身发展,不得分配利润。


这篇文章后面点赞最多的评论是为张某和医院叫屈,显然和法院媒体一样没意识到这家医院涉嫌承包科室,就在法官和*党**报的眼皮子底下。

提醒这个家属和南阳日报,跟踪采访一下这个医院是不是涉嫌承包科室。