商业承兑汇票到期不兑付如何退票 (商业承兑汇票到期未收回怎么做账)

导语

商业承兑汇票到期不能兑付,如何分两步收回票款?中小企业是我国国民经济和社会发展的重要力量,但融资难、融资贵严重制约了中小企业的发展。商业承兑汇票对解决中小企业融资难、融资贵难题、促进中小企业发展具有独特的优势,同时对银行经营、票据市场发展、经济繁荣以及社会信用完善等方面具有积极的推动作用。

商业银行——电子商票零成本融资

国家装备工程建设供应链中,总承包商签发电子商票进行支付,供应链中各供应商逐级支付,集团保理公司对供应链企业承诺可对该电子商票保理贴现,银行给予电子商票出票人保贴授信。商票易提醒,通过可支付流通的票据工具,降低了票据前手的融资成本,有效解决了处于供应链末端的中小企业融资难的问题。

商业承兑汇票到期无法兑付怎么办,商业承兑汇票到期了怎么收回来

商业承兑汇票到期不能兑付,如何分两步收回票款?

对解决中小企业融资问题的促进作用

有利于促进中小企业商业信用票据化,丰富票据市场工具,促进票据市场发展。票据业务发展过多地依赖于银行信用,票据风险过分集中于商业银行,不利于票据市场的发展和金融市场的风险控制。发展商业承兑汇票业务,不仅可以改善目前单一银行承兑汇票的现状,使票据工具多元化发展,而且能够有效地推动企业之间的直接融资,促进企业利用自身商业信用融资,减轻商业银行的承兑信用风险和承兑压力,为票据市场的发展注入更多活力。

▍买方或卖方都能开具商业承兑汇票,但做法各有不同,具体表现在:

1、对于卖方企业来说,当你收到对方开出的商业承兑汇票后,从短期融资需求角度出发,可以用这张商业承兑汇票向银行申请票据贴现。

从性质来看,相当于用这张商业承兑汇票做抵押,向银行取得一笔质押*款贷**;不同的是,这时候的银行利率比正常的短期银行*款贷**利率低。尤其是当你的*款贷**额超过银行*款贷**额度,不能继续从银行获取*款贷**时,通过商业承兑汇票方式融资,就不用受*款贷**额度限制。

2、商业承兑汇票对于买方来说又怎么融资呢?

首先你找一家关系很好的企业,双方互相开具商业承兑汇票。对方拿到你开出的商业承兑汇票后,就像上面介绍的那样去银行办理票据贴现,拿到现金,然后再交给你。这样,就实现了间接融资的目的。

商业承兑汇票在融资方面的作用,主要表现为:可以快速变现;与银行承兑汇票比,手续更方便;融资成本低,手续费支出少;有助于企业培养自身的良好商业信用。对解决当前中小企业融资难问题具有得天独厚的优势。

商业承兑汇票到期无法兑付怎么办,商业承兑汇票到期了怎么收回来

商业承兑汇票到期不能兑付,如何分两步收回票款?

商业承兑汇票到期不付款怎么办?

银行承兑汇票以银行信用为基础,除了部分瑕疵或特殊原因,银行都会兑付。

相比之下,以企业信用为基础的商业承兑汇票风险就要大很多,到期付不付款完全看*票开**企业的脸色。

▍当商业承兑汇票到期不能收回款项时,最后持票人该如何维权呢?

我们来看看商票易的观点:

建议持票人分两步走:

第一步:妥善保管商业承兑汇票原票,并及时取得拒付证明。

商业承兑汇票到期不能收回款项时,权利人一定要妥善保管票据原件,并想方设法取得付款义务人拒绝付款的证明材料,可以是义务人出具的书面拒付证明、托收行出具的义务人账户余额不足的书面材料,义务人工作人员拒绝支付的影像资料、邮件、聊天记录等也要及时收集、保存,多多益善。

在义务人拒不配合、权利人无法取得拒付证明的情况下,比较有效的方法是,权利人联系公证处,办理证据保全公证,由第三方机构来见证义务人拒绝支付的行为并出具公证文书。无论权利人以后通过什么途径来维权,原票和拒付证明都是非常重要、必要的证据。

商业承兑汇票到期无法兑付怎么办,商业承兑汇票到期了怎么收回来

商业承兑汇票到期不能兑付,如何分两步收回票款?

第二步:比选法律关系的适用,提起诉讼。

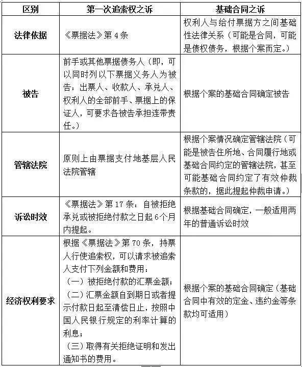
律师认为,权利人可以依据基础法律关系提起诉讼,如合同纠纷、债权债务纠纷等等,也可以依据票据法律关系提起追索权诉讼(本文*特中**指第一次追索权之诉)。

当该商业承兑汇票是经过背书转让的,或给付票据的一方并非该商业承兑汇票上记载的任一参与主体的,最后持票人选择依据什么法律关系提起诉讼显得尤其重要,在管辖、诉讼时效、被告的确定、经济权利要求方面均存在重大的区别。

在诉前,权利人应当根据个案情况、证据情况综合分析比较,选择对自己最有利的法律关系适用,以争取权益最大化。

下面通过表格的形式将其区别列示:

商业承兑汇票到期无法兑付怎么办,商业承兑汇票到期了怎么收回来

商业承兑汇票到期不能兑付,如何分两步收回票款?

商业承兑汇票的融资成本很低,即不用交保证金,又不占用企业在银行的授信额度,未来商票的市场占有率会越来越高。也正因为低门槛,一些企业便想着空手套白狼,开大量商业承兑汇票进行套现,到期却成了“白条”。

这个市场并不大,如果一家公司开的商票不兑付,那整个市场都会把这家公司拉入黑名单。后期持票人通过走法律程度,这家公司可能还是需要给这笔钱,但该公司的名声可能永远也洗不白了。