
本文为医脉通编辑整理,未经授权请勿转载。
大环内酯类抗生素是一类有14、15和16 元大环内酯环的具有抗菌作用的抗生素。作用于细菌细胞核糖蛋白体50s亚单位,阻碍细菌蛋白质合成,属于生长期*制剂抑**。最早的红霉素于1952年从红色链霉素中发现,20 世纪70年代起又陆续发展了第二代半合成大环内酯类(克拉霉素、阿奇霉素、罗红霉素)等。
常见大环内酯类抗生素的分类
1. 按化学结构分为14、15和16 元环。
➤14元环大环内酯类药物:红霉素、克拉霉素、罗红霉素等
➤15元环大环内酯类药物:以半合成的阿奇霉素为代表药物
➤16元环大环内酯类药物:包括麦迪霉素、交沙霉素、螺旋霉素
2. 按照研发顺序分为三代,参见表1。
表1 三代大环内酯类抗生素及特点

在呼吸系统疾病中的应用
1. 社区获得性肺炎(CAP)
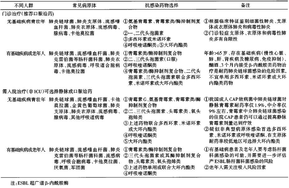
《成人社区获得性肺炎基层诊疗指南(2018年)》建议对于轻症可在门诊治疗的CAP患者,年轻而无基础疾病时,可以使用大环内酯类药物治疗。对于有基础疾病或老年人,建议可以使用大环内酯类药物联合青霉素类/酶*制剂抑**复合物、二代头孢菌素、三代头孢菌。对于住院患者,使用大环内酯类抗生素时,需与其他药物联用。但对于支原体耐药率较低的地区可以选择大环内酯类抗生素。CAP初始经验性抗感染药物的选择见表2。
表2 CAP初始经验性抗感染药物的选择

《儿童社区获得性肺炎诊疗规范(2019年版)》建议对怀疑支原体肺炎,根据病情,可口服或静脉应用大环内酯类抗菌药物。对流感嗜血杆菌引起的CAP可选用新一代大环内酯类抗菌药物,如阿奇霉素、克拉霉素等。衣原体肺炎首选大环内酯类抗生素,嗜肺军团菌肺炎早期应用红霉素或阿奇霉素。
2. 链球菌性咽炎
对β-内酰胺类药物过敏的患者,选择红霉素具有最佳成本效益比。若患者对红霉素的不良反应不耐受,可选用克拉霉素或阿奇霉素作为替代药物。
3. 抗菌外作用
大环内酯类除了广谱的抗菌活性外,还具有不依赖于抗菌作用、非甾体活性的抗炎和免疫调节效应。
(1)抗炎作用
大环内酯类药物对中性粒细胞具有抑制作用,也可以阻止嗜酸性粒细胞的募集。目前有充分的证据显示,14元环和15元环大环内酯类可以抑制促炎性细胞因子和趋化因子的过度分泌,但其效应呈现一种“双相”反应,既在初期表现为短暂的促炎效应,随后表现出持久的抗炎效应。
(2)调节气道分泌
大环内酯类可影响气道的氯离子通道,减少气道水分和黏液分泌。但这似乎是一种剂量相关的短期效应,临床意义不大。
(3)免疫调节相关抗微生物效应
大环内酯类即使在MIC以下仍能干扰细菌蛋白合成,且对大环内酯类耐药的铜绿假单胞菌也同样具有此活性,表明此类药物的抗微生物效应并非依赖其直接的抗菌活性,而是与其免疫调节作用有关,是一种间接效应。
中华内科杂志于2017年发布的《大环内酯类药物的抗菌外作用于临床应用专家共识》指出,大环内酯类抗生素对细支气管炎(DPB)、慢性鼻一鼻窦炎(CRS)、支气管扩张、肺囊性纤维化、重症哮喘、慢性阻塞性肺疾病(COPD)、隐源性机化性肺炎、呼吸道病毒感染有益或可能有益。因抗菌外作用治疗以上疾病证据尚不充足,长期使用应注意药物不良反应及与其他药物的相互作用。
2020年4月17日,英国胸科协会(BTS)发布成人呼吸系统疾病长期大环内酯类药物的应用。该指南针对哮喘、支气管扩张、COPD、闭塞性细支气管炎(BOS)、咳嗽、机化性肺炎等呼吸系统疾病,长期低剂量使用大环内酯类药物的相关证据进行评估,并提出指导建议。(详见:BTS最新推荐:这些成人呼吸系统疾病中,该如何长期应用大环内酯类药物?)
与其他药物的相互作用
大环内酯类(除阿奇霉素外)如克拉霉素、红霉素、泰利霉素通常对CYP3A4/5和P-gp有较强的抑制作用。与以下药物一起使用时,需要注意,详见表3。
表3 大环内酯类药物与其他药物的相互作用

不良反应
1. 胃肠道反应
胃肠道反应较常见,临床上表现为恶心、呕吐、腹痛、腹泻等。不同种类的大环内酯类抗生素产生的胃肠道反应程度不同,其中口服非肠溶衣比例最高,一部分为静脉滴注时发生的不良反应。
2. 血栓性静脉炎
静脉注射易引起血栓性静脉炎。引发血栓性静脉炎的主要为红霉素,其他大环内酯类药物发生率较低。
3. 肝毒性
不常见,红霉素丙酸酯十二烷基硫酸盐可引起肝损害,新一代大环内酯类的副作用与红霉素相似,但更为少见。肝毒性以胆汁淤积性损伤为主,有时为混合性损伤,门静脉区出现炎症,肝损伤多发生在用药后2~21d。临床表现为恶心、呕吐、腹痛,继而出现黄疸、发热或肝功能异常。有时伴有皮疹、白细胞或嗜酸粒细胞增多。
4. 耳毒性
多在在用药后的1~2周出现,逐渐加重,半年后逐渐稳定。耳聋多双侧对称,以高频听力损失开始,渐向低频扩展,少数人会继续恶化至全聋。耳鸣多经久不息。
5. 心*毒脏**性
大环内酯类药物还会出现心*毒脏**性。应用时,需询问患者是否有心脏病史、低血钾值、脉率缓慢、家族性猝死史或已知的QT间隔延长,对于有此类病史的患者,应仔细考虑其心脏不良反应风险及患者的知情同意。
6. 过敏反应
过敏反应轻微,可见*麻疹荨**、药物热等,发生率低。调查发现过敏发生率为1%,但一项调查显示,在病理内有1名儿童因发生严重过敏反应休克、死亡。
7. 耐药性
细菌对其耐药性逐渐上升。在红霉素临床应用后的数年即出现了耐红霉素的葡萄球菌,之后出现了链球菌(包括肺炎链球菌)等细菌对大环内酯类抗生素耐药,且耐药性逐年上升。
8. 红霉素治疗时罕见副作用
难辨芽孢梭菌导致的伪膜性肠炎、耳鸣、男性不育、低体温、精神紊乱、重症肌无力恶化、爆发性肝功能衰竭、胰腺炎、溃疡性食道炎等,但是这些副作用没有出现在新一代大环内酯类抗生素的应用过程中。
大环内酯类抗生素广泛用于呼吸系统疾病,用药时需注意与其他药物联用时可能产生的相互作用及药物本身的不良反应。确保患者有效、安全、合理的使用这类药物。
参考文献:
[1] 王树平.大环内酯类药物的选用差异性[J].医师在线,2017,7(24):18-19.
[2] 《大环内酯类药物的抗菌外作用与临床应用专家共识》发布[J].中华医学信息导报,2017,32(14):9.
[3] 隋玲娟.浅析大环内酯类抗生素不良反应[J].中国医药指南,2011,09(9):223-224.DOI:10.3969/j.issn.1671-8194.2011.09.162.
[4] 刘萍,边强.与大环内酯类抗生素有关的药物相互作用[J].药学进展,2002,26(3):173-174.DOI:10.3969/j.issn.1001-5094.2002.03.013.
[5] 吕秋菊,蒲强红.大环内酯类抗菌药物介导的药物相互作用临床试验文献评估[J].中国药房,2017,28(5):715-720.DOI:10.6039/j.issn.1001-0408.2017.05.38.
[6] 中华医学会,中华医学会杂志社,中华医学会全科医学分会等.成人社区获得性肺炎基层诊疗指南(2018年)[J].中华全科医师杂志,2019,18(2):117-126.DOI:10.3760/cma.j.issn.1671-7368.2019.02.005.
[7] 中华人民共和国国家健康委员会,国家中医药局.儿童社区获得性肺炎诊疗规范(2019年版)[J].中华临床感染病杂志,2019,12(1):6-13.DOI:10.3760/cma.j.issn.1674-2397.2019.01.002.
[8] BritishThoracic Society guideline for the use of long-term macrolides in adults withrespiratory disease. Thorax. 2020 Apr 17.
[9] 蔡柏蔷, 李龙芸. 协和呼吸病学(第二版)[M]. 中国协和医学大学出版社,2016.
