山西省长治市地方标准
康复护理师职业基本要求
2023-06-20发布
2023-09-20实施
(长治市市场监督管理局发布)
前言
本文件按照GB/T 1.1—2020《标准化工作导则 第1部分:标准化文件的结构和起草规则》的规定起草。
请注意本文件的某些内容可能涉及专利。本文件的发布机构不承担识别专利的责任。
本文件由长治市卫生健康委员会提出、组织实施并监督检查。
本文件由长治市场监督管理局对标准的组织实施情况进行监督检查。
本文件由长治市大健康公共服务标准化技术委员会归口。
本文件起草单位:山西省老年医学学会、长治医学院、山西世元健康教育有限公司。
本文件主要起草人:杜毓锋、吴亚文、柴云花、武婷、武俊英。
康复护理师职业基本要求
1 范围
本文件规定了康复护理师的术语和定义、基本要求、服务内容、工作要求以及考核评分权重等内容。
本文件适用于长治市医养、康养等机构从事护理和康复服务的人员。
2 规范性引用文件
本文件没有规范性引用文件。
3 术语和定义
下列术语和定义适用于本文件。
3.1
康复护理师
在医养、康养等机构从事护理和康复服务,具有一定康复护理技能和理论知识,在医生或康复治疗师治疗方案的指导下,能够对服务人群进行康复性护理,使其身体、精神得到全面康复的复合型人才。
4 职业等级
康复护理师共设五个等级,由低至高分别为:5级、4级、3级、2级、1级。等级的获得或提升应满足以下条件:
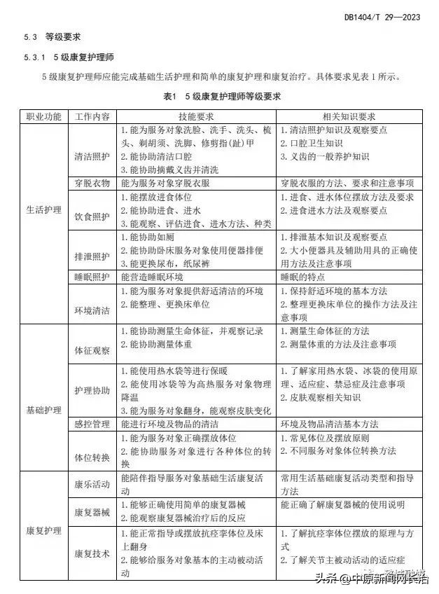
a) 5级康复护理师:未经过医学教育培训但有志于从事康复护理,具有初中及以上学历,身体健康,年龄60周岁以下,经过相关机构基础知识和基本技能培训并通过考核;
b) 4级康复护理师:取得5级康复护理师职业技能证书后,在相关机构从事康复护理工作满3年;
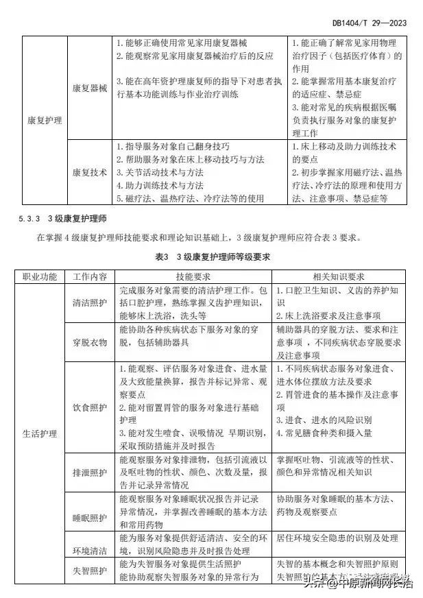
c) 3级康复护理师(符合下列条件之一):
00001—— 有医学教育培训背景,并通过相关机构基础知识和基本技能考核;
00002—— 取得4级康复护理师职业技能证书后,在相关机构工作满3年并通过相关机构基础知识和基本技能考核。
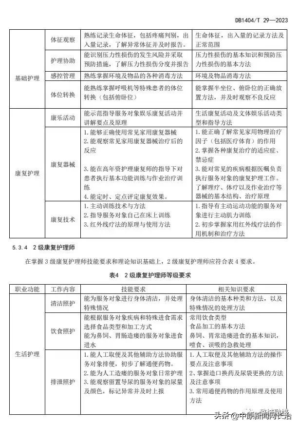
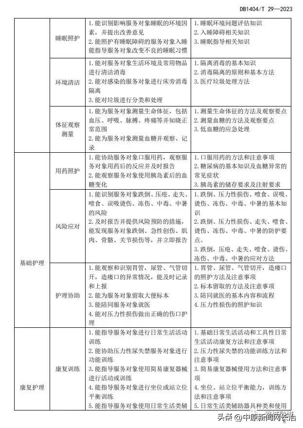
d) 2级康复护理师(符合下列条件之一):
00003—— 取得3级康复护理师职业技能证书后,在相关机构工作满3年;
00004—— 具有护理专业或康复专业专科以上学历;
00005—— 取得人社部相关专业职业技能资格且在相关机构工作满5年。
e) 1级康复护理师(符合下列条件之一):
00006—— 取得2级康复护理师职业技能证书并在相关机构工作满3年;
00007—— 具有护理专业或康复专业本科以上学历;
00008—— 取得人社部相关专业职业技能资格且在相关机构工作满7年。
5 职业要求
5.1 基本要求
5.1.1 遵守相关法律法规,具有良好的职业道德素养。
5.1.2 身体健康,人格健全,有爱心、耐心和责任心。
5.1.3 具有一定的学习、理解、分析、判断能力。
5.1.4 具有较强的语言表达与沟通能力。
5.1.5 具有常见疾病康复以及护理的基本知识。
5.2 知识要求
5.2.1 职业道德
包括但不限于以下内容:
00009—— 法律法规、部门规章;
00010—— 国家相关方针、政策、文件精神;
00011—— 职业道德基本知识;
00012—— 康复护理师职业守则、礼仪规范。
5.2.2 基础知识
包括但不限于以下内容:
00013—— 安全和个人防护知识;
00014—— 自我心理调适相关知识;
00015—— 康复护理机构提供的服务基本内容;
00016—— 人际关系的处理知识;
00017—— 康复护理师与服务对象沟通交流的技巧与方法;
00018—— 康养机构服务对象常见冲突和压力处理方法。
5.2.3 专业知识
5.2.3.1 康复护理基础知识
包括但不限于以下内容:
00019—— 康养机构服务对象生理、心理特点;
00020—— 康养机构服务对象照护特点(身体活动能力、清洁与疼痛、休息与睡眠、排泄、认知);
00021—— 康养机构服务对象常见病的照护重点;
00022—— 康养机构服务对象护理风险与质量管理;
00023—— 康养机构服务对象饮食种类及营养需求;
00024—— 康养机构服务对象照护记录方法;
00025—— 康养机构服务对象常见健康综合评估。
5.2.3.2 康养机构服务对象康复知识
包括但不限于以下内容:
00026—— 康养机构服务对象康复理念;
00027—— 基本康复方式:
· 关节活动技术与方法;
· 助力训练技术与方法;
· 主动训练技术与方法;
· 抗阻训练技术与方法。
00028—— 偏瘫肢体康复方式:
· 体位摆放原理与方式;
· 偏瘫服务对象翻身技巧与方法;
· 指导服务对象自己翻身技巧;
· 帮助服务对象在床上移动技巧与方法;
· 指导服务对象床上训练;
· 患肢关节的被动训练。
00029—— 吞咽障碍康复方式:
· 吞咽障碍的评估;
· 吞咽障碍康复治疗方法。
00030—— 骨关节术后康复方式:
· 等长收缩训练
· 关节松动训练
· 术后常见并发症;
· 术后康复方法。
00031—— 肺康复常规方式:
· 腹式呼吸训练技术与方法;
· 肺扩张训练技术与方法;
· 咳嗽指导技术;
· ACBT技术;
· 自主引流技术与方法;
· 诱导式肺量计原理及使用。
00032—— 常用理疗设备使用(可选):
· 经皮神经电刺激(TENS)的原理与使用方法;
· 神经肌肉电刺激疗法的原理与使用方法;
· 干扰电疗法的原理与使用方法;
· 红外线疗法的原理与使用方法;
· 磁疗法的原理与使用方法;
· 温热疗法的原理与使用方法;
· 冷疗法的原理与使用方法。
00033—— 常见居家康复治疗不良事件应急预案
· 体位性低血压应急处理方案
· 低血糖应急处理方案
· 癫痫发作应急处理方案
· 跌倒应急处理方案
· 关节软组织损伤应急处理方案
· 异物窒息应急处理方案
· 电灼伤应急处理方案
· 烫伤应急处理方案
· 冻伤应急处理方







6 考核鉴定
6.1 流程
6.1.1 符合申请职业等级证书的人员应向考核单位提出申请,考核单位对申请人员资质进行审核通过后,由考核单位组织考核鉴定。
6.1.2 对于通过考核鉴定的人员,由考核单位发放相应等级的职业证书。
6.1.3 获取证书人员应当每年接受考核单位或康养机构组织的专业培训,确保证书有效。
6.2 方式
6.2.1 考核鉴定分为理论考试、技能考核以及综合评审:
00034—— 理论知识考试以笔试、机考等方式为主,主要考核从业人员从事本职业应掌握的基本理论要求和相关知识要求;
00035—— 技能考核主要采用现场技能操作、模拟操作等方式进行,主要考核从业人员从事本职业应具备的技能水平;
00036—— 综合评审通常采取审阅申报材料、答辩等方式进行全面评议和审查。
6.2.2 理论考试、技能考核和综合评审成绩均达及格线及以上者为合格。
6.3 时间
5级、4级和3级的理论知识考试时间不少于60min,技能考核时间不少于30min。其他级别的理论知识考试时间不少于90min,技能考核时间不少于30min,综合评审时间不少于30min。
6.4 场地设施
理论知识考试在标准教室或计算机房进行;技能考核场所须有能够安排15人以上的工位,并有符合国家标准或者其他规定的相关的设施、设备和用品;综合评审可在有教学教具设备的实习、实训场所进行。
6.5 人员配比
理论知识考试中的监考人员与考生配比不低于1:15,且每个标准教室不少于2名监考人员;技能考核中的考评人员与考生配比不低于1:15,且考评人员为3人及以上单数;综合评审委员为3人及以上单数。
6.6 考核权重
各等级康复护理师的考核鉴定应结合实际情况对专业技能和知识赋予不同权重。权重应按照附录A进行赋值。

来源:潞城融媒
中原新闻网
长治热线:13834785989
投稿邮箱:773534603@qq.com