这次10月的门派大改,天宫可谓是改动最大的门派了,雷霆万钧下放到69级都可以使用,估计后面会有很多敏天宫转魔天宫,接下来就分析下,这次天宫门派改动所带来的红利。

首先是TG门派的普遍优势:
(1)抗封+躲法术,任务PK都是好东西;
(2)门派主技能加气血+仙族防御成长=面板好看;
(3)天神护体加灵力,虽然持续回合较少(69五回合,89六回合,109七回合),但对低等级总算不只加法防了;
(4)任务有天雷地火符石额外加成,就算是封TG,平时任务切个经脉直接挂法秒也是一种混队和节约*器武**耐久的选择;

然后是飞升前不同等级能吃到这次大改红利的地方:
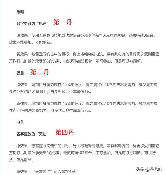
(1)69MTG,第一丹改成电芒:被雷霆秒到的目标三回合内附加8%的雷霆易伤;(没有理解错的话,易伤和加伤是不同种类的增幅,计算最终结果时不会被原有的加伤稀释。梦幻得的伤机制研究比较少,我的理解也可能不对)
不过封辅助TG因为乾元丹第一层的修改,被砍掉一个天雷命中减目标防御的debuff,只能点1丹加伤五雷伤害了。
(2)89MTG,除了69的第一丹红利,第二丹牺牲魔力属性点24%的法防和5%的封命,换得魔力属性点5%的速度+魔力属性点10%的法术伤害力(目前法系唯一额外加速度的技能,而天宫已经有加气血的技能了,又是仙族钢板),且89可以修三级法宝伏魔天书,加法结;
(3)109MTG,除了69和89的红利,自然就是神器了,神器这次没有改动但本身就有服务魔天的被动。唯一需要注意的是,计划转门派的一定看清楚,天宫神器五行没有法爆的(火是封印),好在12水是法伤,如果你是12火法系想转,只能重新洗12水而且要换前排的法伤为法爆。最后TG神器被动技能直接加16%(2级神器)的伤害性法术的首目标伤害。最后是法宝,伏魔天书加的法结可以被第三丹加强50%(再减5%封命,乾元丹加成后法宝大概可加200-300法结)。
然后TG和魔方寸一样,可以在需要的时候封,特别是69级一丹不减封命,必要时出手控一把也行,环式带队也无压力。69应该有很多MFC会转MTG吧,反正尝鲜呗。
分析一下行情:
大前提是天宫改动活出测试服!109天宫神器没有法爆,所有法爆只能来源于灵饰,因此80/100多法爆灵饰的流通可能会小幅加快。由于69魔天宫杀天地和PK都有出场可能,以前疲软的仙族法系无级别*器武**可能流通加快,尤其是仙人、仙魔通用的法系*器武**,以前几乎只能人魔两族用,现在终于也可以名正言顺地贵一点了,当然单仙族可用的耐魔高伤*器武**,也可能变得抢手,毕竟以前只有Pt会带的大光,纯伤或额外属性好的话,法系也会考虑了。

最后是角色,有天宫专用装备的号,尤其是非天宫减属性的装备的号,恭喜你们,熬出头了,不用委屈转MW还浪费属性折价了。另外如果买号入MTG的坑,记得看一下保存属性点有没有全魔,如果没有,只能全额花费转门派洗一套出来。一点如果看不到底子好的TG号,找找原始仙族的LG/MW/SML法系号,也许有惊喜。另,注意看神器五行,魔天宫只有水可用(法伤),火是封印命中,跨门派买号要看清楚。