——复星医药,大家知道吗?
——它开保险公司?
——不是,但复星医疗的“兄弟”开了一家保险公司——复星联合健康保险股份有限公司。
2017年1月19日,中国保监会发文同意复星联合健康保险股份有限公司开业。公司注册资本为人民币5亿元,你知道它背后的股东是谁吗?

(百科资料截图)
不管是上海复星产业投资有限公司还是上海复星药业,还是星联合健康保险股份有限公司,他们都是同一个爸爸——复星集团。

(复星集团的官网截图)
复星集团的实力,小新只想说两个字“牛逼”。
截至2018年12月31日,复星国际总资产超过人民币6,388亿元(约931亿美元),位列2018福布斯全球上市公司2000强榜单第416位。
有葡萄牙最大保险公司Fidelidade、葡萄牙最大上市银行Banco Comercial Português (BCP)、德国久负盛名的私人银行Hauck & Aufhäuser (H&A)、香港鼎睿再保险、浙江网商银行等。
大家也可以去复星官网了解一波,由于内容比较多,小新就不在这多做赘述!
复星联合健康保险股份有限公司的其他股东也“牛掰”到不行,随便一个股东背后都是世界五百强的企业。比如:广东宜华房地产开发有限公司的背后是宜华生活集团、重庆东银控股集团有限公司背后是东银集团,曾收购了江苏江淮动力股份有限公司那位。
复星联合健康保险股份有限公司背景很牛掰!那产品怎么样呢?
今天,小新就和大家好好聊一聊他家的产品——复星康乐一生C款。
下面测评的是目前市场上热销的六款重疾单次赔付的消费型重疾险。

(点击图片,可查看大图)
小新先直接说结论,大家可以根据自己的需求考虑:
性价比最高:百年康惠保、复星康乐一生C款都是比较不错的选择,不仅保障足够,而且费率优势明显;
保障比较全面:达尔文1号、复星联合康乐一生C 款这两款产品可以附加投保人豁免
核保比较宽松:复星联合康乐一 生、弘康健康一生A+B、达尔文 1 号,都有智能核保功能,就算有甲状腺结节、乙肝病毒携带等非标体,都可以通过智能核保,立即获得核保结论;
如果是高危职业:瑞泰瑞盈、昆仑健康保是真正的不限制职业的重疾险,无论是军人、高空作业、矿工等职业,都是可以投保的。
你会发现,无论从哪个维度,复星联合康乐一生(C款升级款)都是一个不错的产品。
1.价格上比对
a.以上所测评的产品都是重疾只赔付1次,但复星联合康乐一生(C款升级款)保费最便宜。
b.瑞盈和同佑e生轻症也只赔付一次,赔付的比率不高,但是保费远超于康乐一生C,而达尔文1号和健康一生轻症虽赔付多次,但是保费却也比康乐一生C高几百块。
c.康乐一生C最长可以选择30年缴费,这样每年的保费压力会更小。
2.从保障内容上看
a.重症保障全面,理赔条件宽松
此款产品共涵盖80种重疾,除了常见25种重疾之外,还包含了现在发病率逐步增加的一些重疾,如:严重川崎病、严重类风湿性关节炎、严重哮喘、重症手足口病。

(某重疾险产品条款)
另外,在双目失明、双耳失聪、语言能力丧失的重疾赔付上康乐一生C没有提到年龄,而大部分的重疾险产品都会限制0-3岁免赔。
b.可选轻症豁免,轻症可赔3次,无间隔期
可以自主的选择是否要附加轻症豁免责任, 这样一来我们可以依据自身实际情况考虑是是否选择豁免保障内容。
另外,康乐一生C的轻症保障比较充足,最多可以赔付3次,市面上轻症可赔付3次的重疾险,保费都比较高。

(康乐一生C款轻症保障内容)
c.轻症赔付3次,还没有间隔期!!!
简单说,赔付完第一次轻症后再次赔付第二次轻症,两者之间没有时间上的限制。
市面上其他重疾轻症在第一次赔付完到第二次赔付,中间会有90天或者180天的间隔期,这点已经秒杀了市场上很多重疾险了。
d.保费豁免和投保人豁免
若是患了复星康乐一生C款规定的轻症,那么后面的保费就不用交了,保障责任依然有效。
若是勾选了投保人和被保险人双豁免。
就是说:可以夫妻互保、父母作为孩子的投保人。
例子:
一旦夫妻双方中的一方或者父母得了复星康乐一生C款规定的轻症,那么后面的保费就不用交了,保障责任依然有效,这点可以说是康乐e生的独特之处。
e.线上支持智能核保和人工核保
康乐一生目前可以支持线上智能核保,若身体有些小毛病可以试试线上智能核保,如果问题比较严重复杂,通过邮件形式跟保险公司沟通进行人工核保,这样对于很多非标客户是一大福音。

(患乳腺结节,智能核保通过)
f.保障期限长且灵活、缴费方式灵活
康乐一生C款能够选择的保障期限较长,分别有70岁、80岁、终身三种选择,我们可以根据自身需要选择保障期限。
如果想到到充分的保障可以选择保终身;若是考虑到保费原因,只想在人生可以创造价值(工作)期间得到一定保障,那就可以选择保障到70岁或者80岁。
交费期限有5年、10年、15年、20年、30年五种选择,小新建议选择30年缴费,这样可以让保险杠杆效应发挥到最大 。也就是在保费有限情况下把保障做足,多余的钱也可以拿去投资。
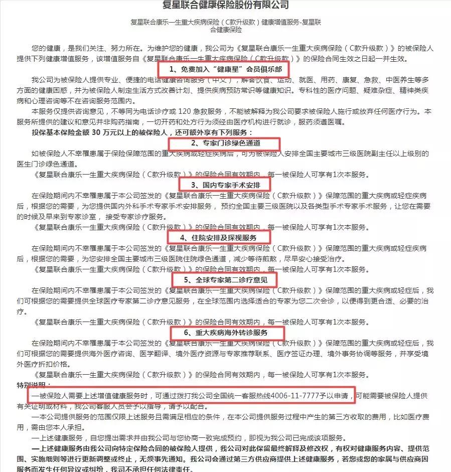
g.复星联合特色健康增值服务
文章开头就说了复星联合健康保险股份有限公司的爸爸是复星集团,而复星集团自身具有独特的健康资源优势,可以给客户提供住院绿色通道、全球医疗专家第二诊断意见、海外就医等服务。

(查看大图,可了解更多服务)
在最新的信息披露中,复星联合健康保险的偿付能力充足,核心偿付能力充足率156.26%,风险综合评级为A。
复星联合健康保险股份有限公司真的挺争气,没有给它“爸爸”丢脸。
3.小新点评
a.康乐一生C款是一款非常有特色的长期重疾险,保障内容全面、提供的选择较多,非常适合经济压力较大,但是身上责任重的家庭经济支柱购买;b.由于有投保人豁免责任,非常适合夫妻双方互相投保,或者父母给孩子投保;c.另外如果有朋友已经购买了重疾险,但是保额不是很高,可以选择附加康乐一生,既能提高保额又不用支出太多保费。d.若有些朋友想要身故可以赔付保额的话,小新建议可以看看康乐一生B款,或者依据自身的情况选择购买一份康乐一生C款+一份华贵的大麦定期寿险。买保险,要因人而异。抓住自己当下的主要矛盾的主要方面,结合自己的需求、预算、保障期限、缴费时间在上述产品中进行挑选,毕竟买保险要选适合自己的才好。
最后,小新想说一点:保险公司产品强大,对我们来说能够买到适合的保险产品且性价比较高;保险公司强大,对于我们来说,不容易倒闭,且理赔流程更为顺畅且方便!
今天就说到这里,还有几句话想告诉大家:
关于健康险,尤其是重大疾病保险,大家在购买过程中会有很多问题。
比如:这款产品好不好?适不适合我?这个疾病保不保?我能不能买?有什么限制吗?等问题。
关于身故保障,尤其是寿险,大家在购买过程中也会出现很多问题。
比如:该给谁买?不该给谁买?买多少?最高限额是多少?什么产品最适合?等问题。
大家对保险有任何问题和疑惑的地方,都可以私信给新一站保险网小新,小新立马回给予解答哦。