每个城市都有它标志性的高楼大厦,
厦门的“双子塔” 南京的紫峰大厦 台北的101大楼……
这些高楼大厦不仅是城市繁荣的象征,而且还是旅游打卡胜地。

(南京紫峰大厦)


对比我国的大都会城市,汕头的高楼大厦并不多。
根据汕头城市建设局的数据,汕头高层建筑项目TOP 3分别是明园汕头国际科创金融城(250米),汕头绿地中心(200米),锦峰璟玺(175米)。
国际科创金融城作为汕头的第一高楼,目前进度有了最新进展!
近日,根据东海岸新城新津片区F04-05地块的明园汕头国际科创金融城申请建设工程规划许可。设一幢250米高的T1塔楼,一幢195米高的T2塔楼和一幢100米高的T3塔楼,塔楼下部设置5层高商业裙房;另外还有一座20米高跨度40米的单层网壳结构的美术馆。

250米的大楼它真的要来了!
····················································································
据悉该项目由六栋超高层组成,除了标志性250米超高层金融中心塔楼,同时还建设5A甲级写字楼、超五星级酒店、文化艺术中心、高端商业、公寓等各大业态,打造汕头“金融+科创”双高地。
····················································································

(项目总规划图)

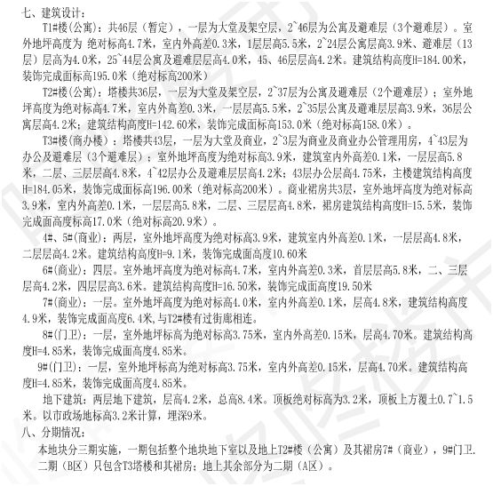
(项目建设设计和分期情况)
是不是感觉很复杂,没事小编为大家简单的整理了一下,方便大家观看!


各栋详细规划
T1塔楼(50)层
- 1F:酒店设宴会间1间
- 2F:酒店及办公入口
- 3F:宴会厅设3间
- 4F:会议中心
- 5F:健身中心
- (6~10、12~19、21~26)F:普通办公
- 41~50F:行政办公
- 27~28F、30~39F:酒店
T2塔楼(42层)
- 1F:
- 2~5F:商业
- 其余楼层为办公
T3塔楼(22层)
- 1F:办公大堂及商业
- 2~5F:商业
- 6~22F:办公
T2T3 裙房(5层):商业

(项目效果图)
意简言赅,明园集团该项目建成后,汕头国际科创金融城制高点将达到250米,成为汕头名副其实的第一高楼!据政府消息,本项目计划于2021年7月竣工,让我们期待一下汕头第一高楼的问世吧!