#头条创作挑战赛#
孩子嗓子干痒、咳嗽、吃不下饭,怎么可能是?

图片来源:科学家庭育儿原创
说实话,单凭一个干痒咳嗽的描述,科大大也没有“辨别孩子是怎么了”得神通。
咱们还是得 结合孩子的其他症状 来看。
ABC三种疾病,症状仿佛兄弟仨,让很多家长傻傻分不清楚!
但相比其他两兄弟,近期 急性咽炎的发病率可高多了!
所以咱们今天先不上“3种疾病大辨别”的课,只搞定其中一个, 把急性咽炎快准狠地揪出来!

马上进入秋冬流感高发期,很多人感冒过后,会中招“急性咽炎”!
但对于新手爸妈来说,很可能会 误认为是“感冒加重” ,从而延误诊治时机。
所以!
最近如果发现孩子在短时间内出现较为严重的咽部症状 (咽部干痒、灼热、肿胀、疼痛、吞咽时疼痛加剧等) 。
那就要警惕急性咽炎!
至于怎么确定?大家先去厨房拿一个勺子。
第一步:
用勺柄轻轻压住宝宝的舌头。

图片来源:科学家庭育儿原创
第二步:
观察宝宝的喉咙,如果看不太清可以借助灯光,注意不要照到孩子的眼睛。
如果看到宝宝出现了图中这些表现,那宝宝可能就是得了急性咽炎。

图片来源:科学家庭育儿原创
第三步:
回忆宝宝是否有这3种经历:

图片来源:科学家庭育儿原创
如果孩子中招以上2种情况,那基本上八九不离十了。
但鉴于急性咽炎和感冒可能同时存在!
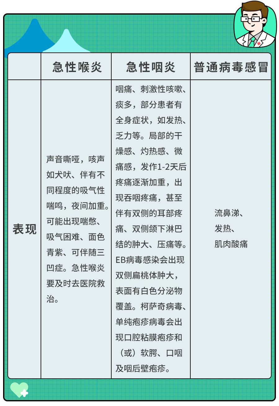
科大大专门整理了关于上呼吸道感染中的 急性咽炎、急性喉炎和感冒的区别 ,以及需要家长 及时甄别的重症情况 。

图片来源:科学家庭育儿原创
若患儿出现对应的重症表现,建议立马去医院就诊。
若没有特殊情况,家长们也别焦虑,可以先居家观察护理。

l 第一步:消炎。
急性咽炎的宝宝,喉咙会比较痛,建议 淡盐水漱口 ,局部使用 清热解毒的喷雾 。
不能私自使用抗生素,需要在医师指导下使用。
乱投喂药,
危害真的很大

急性咽炎虽然来得急,但大家也别乱了阵脚。
如果没有全身症状或并发症,治疗得当的话,1周左右即可痊愈。
l 第二步:镇痛。
很多宝宝在急性咽炎的时候,吞咽疼痛,无法进食,建议 多饮水,淡盐水漱口 。
家长需要给孩子准备一些 软稀清淡 的食物,保证日常的营养摄入。
科大大知道急性咽炎的时候,宝宝不舒服,容易哭闹。
家长更要多花些心思, 做好安抚 ,尽量让孩子少说话,不哭闹。不然一旦 喊破喉咙,很难恢复。
如果家里有 抽烟的成员,这个时候就别抽了 ,烟气和浑浊的空气,都会加重孩子的病情。

图片来源:科学家庭育儿原创
做好上面几步,家长们就暂且放下心观察孩子的状态,因为咱们居家能做的,只有这些了。
那么接下来,会发生的只有两种情况:
1、孩子在家长的正确护理下痊愈了,皆大欢喜。
2、喉咙疼了2天也没缓解,甚至出现呼吸苦难、不寻常流口水。
这种就要排除万难去医院就诊。
因为 反复 咽峡部 感染 ,持续 接触刺激性环境 或合并过敏性鼻炎等基础疾病,一些 急性咽炎会演变成慢性咽炎!
现在秋冬换季,气温忽上忽下,正是急性咽炎的高发时期。
不仅是宝宝,家长们也要注意清淡饮食,少抽烟,减少对喉咙的刺激。
如果已经不慎中招, 科大大也为家长们准备了一份用药原则:

图片来源:科学家庭育儿原创