人的排便过程主要依赖肠道动力、分泌、内脏感觉、盆底肌群和肠神经系统等协调完成,其中的任一环节出现异常,我们的排便都会受到不同程度的影响。2019年发布的《中国慢性便秘专家共识意见》显示,我国成人慢性便秘的患病率为4%-10%,也就是说每10个人里就有1个人要承受便秘的苦楚[1]。
一、便秘简介
便秘是一种(组)症状,表现为排便困难和 (或)排便次数减少、粪便干硬。排便困难包括排便费力、排出困难、排便不尽感、肛门直肠堵塞感、排便费时和需辅助排便。 排便次数减少 指 每周排便少于3次 , 慢性便秘 的病程至少为 6个月 。国外的一项流行病学调查结果显示,便秘的症状以 排便费力 最为常见 (81.0%) ,其他症状依次为 粪便干硬(71.5%)、排便不尽(54.2%)、直肠堵塞感(38.8%)、腹胀(36.7%)、排便次数减少(35.6%)和需辅助排便(28.4%) [2]。慢性便秘可由多种疾病引起,包括 功能性疾病和器质性疾病 ,其中大部分为功能性疾病,包括功能性便秘、功能性排便障碍及便秘型肠易激综合征。 功能性便秘 是指缺乏器质性病因,没有结构异常或代谢障碍,又除外肠易激综合征的慢性便秘。
罗马IV标准对功能性便秘的诊断
*至少 25% 的排便感到费力;
*至少 25% 的排便为干球状粪或硬粪;
*至少 25% 的排便有不尽感;
*至少 25% 的排便有肛门直肠梗阻感 和(或)堵塞感;
*至少 25% 的排便需要手法帮助(如:用手指帮助排便、盆底支持);
*2~3 天才大便 1 次,粪便量少且干结。
以上这些情况,至少要包括 2 项或以上,同时,诊断前症状出现至少 6 个月,且近 3 个月内存在症状,才能算是功能性便秘。
二、功能性便秘缓解手段
针对上述症状,以下应对策略请收好噢[3]!
生活方式管理
包括合理膳食、多饮水、适度运动以及建立良好的排便习惯。每日推荐饮水1.5~2升,摄入膳食纤维25~35克。由于结肠活动在晨起和餐后最为活跃,可以尝试在以上时间段排便,排便时要集中注意力,尽可能减少外界因素影响。
药物治疗
常用的药物包括通便药、促动力药(如普卢卡必利)、促分泌药(鲁比前列酮和利那洛肽)、灌肠药和栓剂等。其中通便药包括容积性泻药(如欧车前及甲基纤维素)、渗透性泻药(聚乙二醇和乳果糖)、刺激性泻药(比沙可啶和番泻叶)等。药物的使用应该遵循医生的建议,尽量避免长期使用刺激性泻药。
其他非药物治疗
有研究显示,精神心理治疗、生物反馈治疗可能对某些特殊病因的便秘具有治疗作用。针灸、按摩推拿等也具有一定疗效。
三、膳食纤维\益生菌改善便秘及肠道菌群研究的最新研究解读
肠道菌群紊乱在该疾病的发生发展中扮演了重要角色,膳食纤维或益生菌可调节肠道菌群、缓解便秘症状。然而干预期间肠道菌群是否能持续优化并不清楚,有关“膳食纤维/益生菌-肠道菌群变化-改善便秘”的因果关联轴的随机对照试验证据还非常缺乏。
近期,国际肠道健康领域著名期刊Gut Microbes在线发表了 西安交通大学公共卫生学院刘鑫副教授课题组 的文章[4]。通过双盲随机对照试验,证实了多种膳食纤维或益生菌组合改善便秘的效果,并发现了一系列肠道微生物的持续改变及其与临床指标的关联规律;同时,通过识别菌群对干预临床效果的预测能力,揭示了口服膳食纤维/益生菌与肠道微生物存在特定的相互作用,进而实现改善肠道健康的效果[4]。

该研究得到 汤臣倍健营养与健康研究基金 (基金编号:TY0191118)、国家自然科学基金项目、国家重点研发计划等项目的共同支持。为改善功能性便秘提供了新的解决方案,让我们一起来看看:
研究设计
这是一项持续4周的随机双盲对照试验。一共纳入了250名符合要求的受试者,年龄介于18到75岁之间。试验一共设计了5个组别,包括一个对照组(P:麦芽糊精),以及四个干预组 (A:聚葡萄糖与低聚糖等;B:圆苞车前子壳等;C:小麦纤维+圆苞车前子壳等;D:双歧杆菌乳酸亚种HN019+鼠李糖乳杆菌HN001+低聚果糖) 。干预期内,受试者需要每天服用2包样品,并于第0周,第2周和第4周前往研究中心,以完成生化指标的测量、样品的采集和问卷调查。肠道菌群的变化将采用16sRNA测序进行评估。

图2:研究概述
研究结果
研究人员发现,结束了4周的干预后,对照组的受试者没有观察到显著改变,但是4个干预组受试者的Bristol大便性状量表评分(Bristol stool scale score ,BSS)和 总体平均排便频率 (bowel movement frequency,BMF)都有显著升高,排便用力程度(degree of defecation straining,DDS)也有显著降低。这样的结果提示我们: 膳食纤维/益生菌的摄入可以有效缓解功能性便秘患者的粪便干硬状态,减轻便秘症状 (图3)。

图3:膳食纤维\益生菌的摄入有效缓解分辨干硬状态,减轻便秘症状
此外,在4个干预组中,D组(双歧杆菌乳酸亚种HN019+鼠李糖乳杆菌HN001+低聚果糖)的受试者的 5-羟色胺(5-HT) 浓度显著降低,说明 益生菌补充剂会影响便秘患者血浆5-HT浓度 ,这一改变与便秘相关的肠道菌属改变存在显著关联,也侧面应证了肠神经激素5-HT在益生菌主导的便秘改善中的可能作用(图4)。

图4:益生菌补充剂可降低血浆5-羟色胺(5-HT)浓度
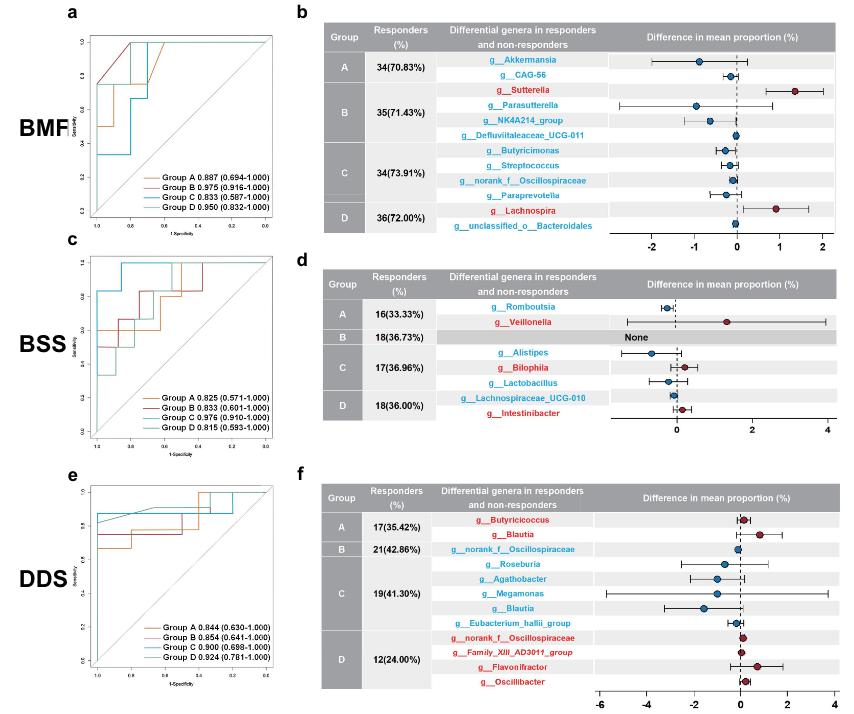
研究人员对受试者的粪便样品进行了肠道菌群分析,发现A组(聚葡萄糖和低聚糖)受试者的双歧杆菌属持续增加,这便体现出聚葡萄糖和低聚糖的组合对功能性便秘患者的益生元特性。与此同时,研究人员通过趋势聚类分析鉴定出14中在干预期间连续增加或减少的肠道菌属,发现B组(圆苞车前子壳等)和C组(小麦纤维+圆苞车前子壳等)的受试者的粪厌氧棒杆菌属(Anaerostipes)有显著持续增加的趋势,并且该菌属的丰度变化与患者的排便频率变化正相关。 这是在人类临床试验中找到的膳食纤维通过调节肠道菌群改善便秘症状的直接证据 (图5)。

图5:干预期间持续变化的菌属及部分菌属与便秘症状的相关性
研究者还利用了机器学习的方法,以基线的肠道菌群丰度作为预测因子,以干预后的症状改善作为结局变量,构建了随机森林预测模型,发现基线菌群特征对于症状的改善有良好的预测能力(AUC≥0.8)。该结果为功能性便秘精准营养治疗策略提供了基于患者菌群特征的依据(图6)。

图6:基线肠道菌群预测干预后便秘症状的改善
综上所述,该研究证实了膳食纤维或益生菌配方在改善功能性便秘患者的大便偏硬方面的作用。在干预期间,研究者发现了持续变化的微生物群特征及其与临床指标的关联规律,同时,通过识别肠道菌群对临床干预效果的预测能力,揭示了口服膳食纤维/益生菌与肠道微生物存在特定的相互作用。结合肠道微生物群的特征和便秘症状之间的相关性,该研究为益生元或益生菌干预能够帮助调节与肠道健康相关的肠道微生物群提供了新的证据。
四、小结
该研究为成年功能性便秘患者提供了一种新的解决方案,即服用益生元/益生菌配方补充剂,同时也在相关人群选购益生元/益生菌时,提供了种类、剂量和服用时间等方面的参考。该研究的另一个亮点是利用了机器学习的方法,基于患者基线肠道菌群特征,构建预测模型,以预测干预后的症状改善状况。该结果为功能性便秘精准微生物治疗策略提供了依据,向我们展示了个性化定制益生元/益生菌疗法的可能性和未来。
参考文献
1. 中华消化杂志, 2019, 39(9):577-598.
2. American Journal of Gastroenterology, 2001, 96(11):3130-3137.
3. 中华消化杂志, 2013, 33(5): 291-297.
4. Gut Microbes. 2023;15(1):2197837. doi:10.1080/19490976.2023.2197837
|本文由汤臣倍健营养健康研究院内容团队原创编辑
本文旨在介绍营养与健康研究进展,并非治疗方案推荐。如需获得治疗方案指导,请前往正规医院就诊。如果您喜欢这篇内容,欢迎转发。更多健康资讯请关注“小汤营养研究院”。