李政禹
摘要: 世界卫生组织2016年10月在其官网上曾发布“二噁英及其对人体健康的影响”一文,论述了二噁英的背景知识、污染来源、典型污染事件、对人体健康的影响和易感群体、预防和控制对二噁英的接触、消费者可以采取哪些措施来降低接触风险以及如何辨别并检测环境和食品中的二噁英等专业权威性信息,很值得一读。
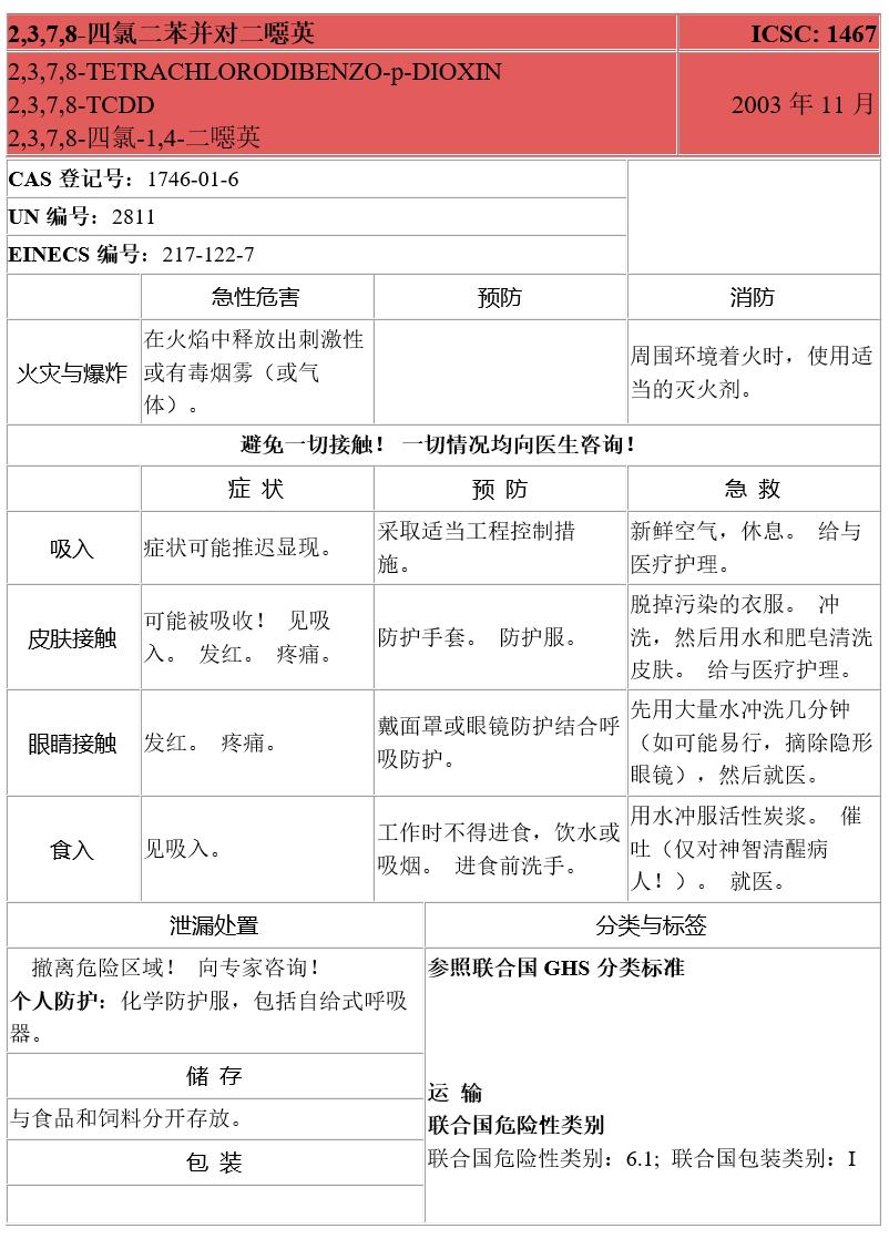
此外,笔者附上ILO/WHO编制的2,3,7,8-四氯二苯并对二噁英的国际化学品安全卡信息,供各界读者参考。
一、二噁英及其对人体健康的影响
重要事实
· 二噁英是一组对环境具有持久性污染力的化学物质。
· 在全球环境中均可发现二噁英,二噁英聚积在食物链中,主要存在于动物脂肪组织内。
· 人类接触二噁英,90%以上是通过食物,主要是肉类、乳制品、鱼类和贝壳类食品。许多国家主管当局已制订食物供应监测规划。
· 二噁英是一类剧毒物质,可导致生殖和发育问题,损害免疫系统,干扰激素,还可以导致癌症。
· 由于二噁英普遍存在,因而所有人都有接触的本底环境,预计总体上不会影响人类健康,但由于其很高的潜在毒性,需要努力采取措施,减少目前本底环境的接触。
· 预防或减少人类接触二噁英的最佳途径是通过控制源头,也就是说,严格控制工业过程,以减少二噁英的生成。
1、背景
二噁英是环境污染物,属于“肮脏的12种(“dirty dozen”)”,即一组被称为持久性有机污染物的危险化学物质。二噁英之所以引起关注是因其具有非常大的潜在毒性。实验证明它们可以损害多种器官和系统。
二噁英一旦进入人体,就会长久驻留,因为其本身具有化学稳定性并易于被脂肪组织吸收,并从此长期积蓄在体内。它们在体内的半衰期估计为7至11年。在环境中,二噁英容易聚积在食物链中。动物在食物链中所处位置越高,二噁英聚积的程度就越高。
二噁英的化学名称为:2,3,7,8-四氯二苯并对二噁英(TCDD)。其名称“二噁英”通常用来指结构和化学性质相关的多氯二苯并二噁英(PCDDs)和多氯二苯并呋喃(PCDFs)。
某些多氯联苯(PCBs)具有二噁英的类似毒性,也归在“二噁英”名下。大约有419种二噁英的化合物已被识别确定,但其中只有近30种被认为具有相当显著的毒性,以TCDD的毒性最高。
2、二噁英的污染来源
二噁英主要是工业过程的副产物,但也可能来自于自然过程,如火山爆发和森林火灾。二噁英是金属冶炼、纸浆氯漂白和一些除草剂和农药制造等各种生产过程的有害副产物。
在二噁英被排放到环境中这个问题上最难辞其咎的,莫过于垃圾(固体废物和医院废物等)的焚烧,主要原因是其燃烧不充分所致。现有焚烧技术已具备控制将废物焚烧至低二噁英浓度排放的能力。
尽管二噁英来源于本地,但其环境分布是全球性的。世界上几乎所有环境介质中都监测发现有二噁英。这些化合物聚积最严重的地方是在土壤、沉积物和食品,特别是乳制品、肉类、鱼类和贝壳类食品中。二噁英在植物、水和空气中的含量非常低。
PCB工业废油的大量储存情况遍及全球,其中许多PCB废油中含有高浓度的多氯二苯并呋喃(PCDFs)。长期储存以及不当处置PCB废物可能导致二噁英泄漏释放到环境中,导致人类和动物食物受到污染。
PCB废物很难做到在不污染环境和人类的情况下被处理掉。这种废油需要作为危险废物处理,并且最好在专门焚烧设施中通过高温焚烧将其彻底焚毁掉。
3、二噁英污染事件
许多国家对其食品供应中的二噁英进行了监控。这样做能够早期发现污染并防止事态的扩大。动物饲料被污染后造成过多起二噁英污染事件,例如在动物饲料生产过程中使用被污染的粘土、脂肪或柑橘果泥球造成牛奶和动物饲料中二噁英含量升高。
有些二噁英污染事件更为严重,给许多国家带来了深远的影响。
2008年末,爱尔兰因在猪肉抽样检查中检测出二噁英含量超出安全指标的200倍,召回了大量猪肉和猪肉产品。这导致了一个与化学污染相关的最大食品召回事件。爱尔兰进行风险评估表明,没有造成公共健康威胁,经追查污染起因来自污染的饲料。
1999年,比利时的家禽和蛋类中发现了高含量的二噁英。接着,相继在其它国家发现了被二噁英污染的动物类食品(家禽、蛋、猪肉)。其祸根是非法处置的PCB工业废油污染了动物饲料。
1976年,意大利塞维索的一家化工厂发生严重爆炸事故,有大量的二噁英泄漏出来。含有TCDD的有毒烟云排放进入大气环境中,导致周边15平方公里的范围遭受到二噁英污染,在该污染区域内生活着3.7万人。
对受害人群的广泛研究仍在继续,以确定这次事故对人体健康的长期影响。
有关TCDD作为某些橙氏剂(一种在越战中使用的落叶剂)中的有毒物质对健康的影响引起了广泛的研究。其与某些类型的癌症及糖尿病的联系也仍在研究中。
尽管所有国家都可能发生二噁英污染问题,但报道的大多数污染案例都发生在工业化国家,这是因为这些国家拥有较健全的食品污染监测、较强的危险性意识和较完善的法规管理控制来监测二噁英问题。
还曾经报道发生过几起人为的二噁英投毒事件。尤其引人注目的是2004年乌克兰总统维克托•尤先科中毒事件,他的面部因患氯*疮痤**而损毁。
4、二噁英对人体健康的影响
人类短期接触高剂量的二噁英,可能导致皮肤损害,如氯*疮痤**和皮肤色斑,还可能改变肝脏功能。长期接触则会牵涉到免疫系统、发育中的神经系统、内分泌系统以及生殖功能的损害。
动物慢性接触二噁英已导致几种类型的癌症。世界卫生组织的国际癌症研究机构(IARC)于1997年和2012年对TCDD进行了评价。
根据动物数据和人类流行病学数据,国际癌症研究机构将TCDD分类为“已知人类致癌物”。不过,TCDD并不影响遗传物质,并且低于一定剂量的接触,其致癌风险可以忽略不计。
由于二噁英普遍存在,因而所有人都有接触的本底环境且身体里都有一定浓度的二噁英,也就产生了所谓的机体负担。目前,正常环境的接触总体上不会影响人类健康。
然而,由于这类化合物具有很高的潜在毒性,需要采取努力来减少目前本底环境的接触。
5、易感群体
发育中的胎儿对二噁英最为敏感。新生儿的器官系统迅速发育,也可能更易受到一定影响。一些个人或群体可能因为饮食(如某些地方大量食用鱼类)或职业(如造纸行业、焚烧炉设施及危险废物处理场的工作人员)而大量接触二噁英。
6、预防和控制对二噁英的接触
适当焚烧污染的废物是目前预防和控制对二噁英的接触的最为有效的方法。这种方法还可以焚毁掉含有PCB的废油。焚烧温度需要控制在850℃以上的高温。为了消除大量的污染物质,甚至需要1000°C或更高的温度。
预防或减少人类接触二噁英,最好的措施就是采取源头削减措施,也就是说,严格控制工业过程,以尽可能减少二噁英的生成。这是各国政府的责任。
国际食品法典委员会于2001年通过了《瞄准源头降低食品中化学品污染物措施的实践规程》(CAC/RCP 49-2001)。之后,在2006年又通过了《预防和降低食品和饲料中二噁英和类二噁英PCB污染的实践规程》(CAC/RCP 62-2006)。
人类接触二噁英,90%以上是通过食品,其中主要是肉制品和乳制品、鱼类和贝类。因此,保护食品供应是关键。除了瞄准源头措施以降低二噁英的排放之外,还需要避免在食品链中对食品形成二次污染。
初级生产、加工、供应与销售中良好的控制与实践对安全食品的生产来说都必不可少。
上述实例表明,被污染的动物饲料往往是食品污染的根源。必须建立适当的食品污染监测体系来确保其不超过允许含量水平。饲料和食物生产商有责任确保原材料的安全以及生产过程的安全。
各国政府有责任监督食品供应的安全,并采取措施保障公众健康。各国应当制订应急计划,当怀疑发生污染时,识别、阻止、处置被污染饲料和食品。应当检查受影响人群的暴露情况(如检测血液或母乳中的污染物含量)及影响(如通过临床观察了解症状)。
7、消费者可以采取哪些措施来降低接触的风险?
剔除肉食中的脂肪和食用低脂乳制品,可以降低对二噁英化合物的接触。此外,平衡的膳食(包括适量的水果、蔬菜和谷物)将有助于避免从单一来源的过量摄入。
这是一种减轻机体负担的长期策略,可能对女孩和年轻女性来说最为重要,这可以在以后的生活中降低正在发育的胎儿及以后哺乳婴儿的接触。不过,让消费者减少自身接触的可能性在某种程度上受到了制约。
8、如何辨别并检测环境和食品中的二噁英?
对二噁英进行定量的化学分析需要很复杂的方法,世界上只有数量有限的实验室能够提供检测。二噁英检测分析成本非常高,且依照样品的类型而异。分析单一生物样品费用在1000美元以上,而全面检测评估一个废物焚烧炉排放污染物则需要数千美元。
生物(细胞或抗体)筛选方法的开发在日益加强,采用这种方法分析食品和饲料样品二噁英也越来越多地被验证。这种筛选方法成本低,可以进行更多的分析。如果筛选检测结果呈阳性,则必须通过更复杂的化学分析来确认其结果。
9、世界卫生组织开展的有关二噁英活动
世界卫生组织于2015年首次发布了全球食源性疾病负担评估结果。在这一背景下审议了二噁英对生育和甲状腺功能造成的影响。在仅考虑这两个后果时,情况表明在世界上某些地方这种接触可显著加重食源性疾病负担。
降低对二噁英的接触,是实现减少疾病的一个重要公共卫生目标。为了对可接受接触剂量提供指导,世界卫生组织召开过一系列专家会议来确定二噁英容许摄入量。
2001年,联合国粮农组织和世界卫生组织食品添加剂联合专家委员会对PCDD、PCDF和“类二噁英”PCB进行了最新的综合风险评估。
为了评估这些物质对健康的长期和短期的风险,应当对几个月时间的总摄入量或平均摄入量进行评估,容许摄入量则应当对至少一个月时间进行评估。
专家确定了暂定的容许摄入量(PTMI)为70pg/kg∙月。该剂量是在对健康无可察觉的健康影响下终身可摄入的二噁英剂量。
世界卫生组织与粮农组织合作,已通过食品法典委员会制订了《预防和降低食品和饲料中二噁英和类二噁英PCB污染的实践规程》。该文件为各国和地区主管当局制订预防措施提供了指南。
世界卫生组织一直负责全球环境监测系统中的食品污染监测和评估规划。该规划通常称为GEMS/Food,通过全球50多个国家参与的实验室网络,提供食品污染程度及其趋势方面的信息。该监测规划中包括二噁英内容。
世界卫生组织还对人乳中二噁英的含量进行定期研究。通过这些研究,对人类对各种来源的二噁英的接触进行了评估。
最近的数据表明,过去二十年来,多个发达国家采取控制二噁英排放的措施,已经大大降低了对该物质的接触。由于从发展中国家获得的数据不够完整,尚无法做出时间趋势分析。
世界卫生组织正与联合国环境规划署就实施《斯德哥尔摩公约》展开合作,这是一项减少排放包括二噁英在内的某些持久性有机污染物的国际协定。正在考虑采取若干行动,减少焚烧和制造过程中产生的二噁英。
世界卫生组织和联合国环境规划署正在开展全球的母乳调查,包括在许多发展中国家进行调查,以监测全球二噁英污染趋势以及根据《斯德哥尔摩公约》采取的各项措施的有效性。
二噁英在环境和食品中以一种复杂的混合物形式出现。为了评估整个混合物的潜在风险,对这组污染物采用了毒性当量概念。
经过专家会商,世界卫生组织确定了二噁英及相关化合物的毒性当量因子(toxic equivalency factors,TEFs),并定期进行重新评估。世界卫生组织毒性当量因子值已经得到确立,其适用于人类、哺乳动物、鸟类和鱼类。
二、国际化学品安全卡信息
国际劳工组织(ILO),世界卫生组织(WHO)国际专家组以及欧盟委员会合作编制的“2,3,7,8-四氯二苯并对二噁英”国际化学品安全卡的基本信息如下:


参考文献
[1]WHO. 二噁英及其对人体健康的影响, [2020-01-30], https://www.who.int/zh/news-room/fact-sheets/detail/dioxins-and-their-effects-on-human-health
[2] ILO. ICSC DATABASE, https://www.ilo.org/dyn/icsc/showcard.display?p_lang=en&p_card_id=1467&p_version=2