2019年是过去十年最难的一年,大部分的产业都受到了不同程度的冲击,但2019年却是未来十年最好过的一年。
2020开年不利
在今天我写下这篇文章的这一刻,国内疫情已经基本控制住了,回想过去两个月,我们人民的身边肆虐,我们忍受这巨大的困难,努力的低着头,卯足了劲在往前冲。2020年的开年不利,我们不知道下一刻的我们会是怎么样的状态,如何健康快乐的活着。所幸我们生活的国家叫中国,我们生活的土地叫华夏大地,我坚信五千多年的文明古国,在这一刻定会团结一致。我们终将度过难关,拥抱春天,迎接夏天!
时间不在乎你拥有多少,而在乎你如何使用
工作肯定会找的,面试肯定要过的,小编在这里为大家整理了我的一位朋友,一位从中游公司跳槽到阿里P7的面试题库:Java后端+Spring+SpringCloud+SpringBoot+SpringMVC+Mybatis+MySQL+SQL优化+Tomcat+Dubbo+JVM+Kafka+Linux+Nginx+Zookeeper+多线程+高并发+乐观锁+悲观锁全套的面试资料题,五刷过后还是会有收获的题。
Java

Spring

SpringMVC

Mybatis

Spring Cloud

Spring Boot

Tomcat

MySQL

SQL优化

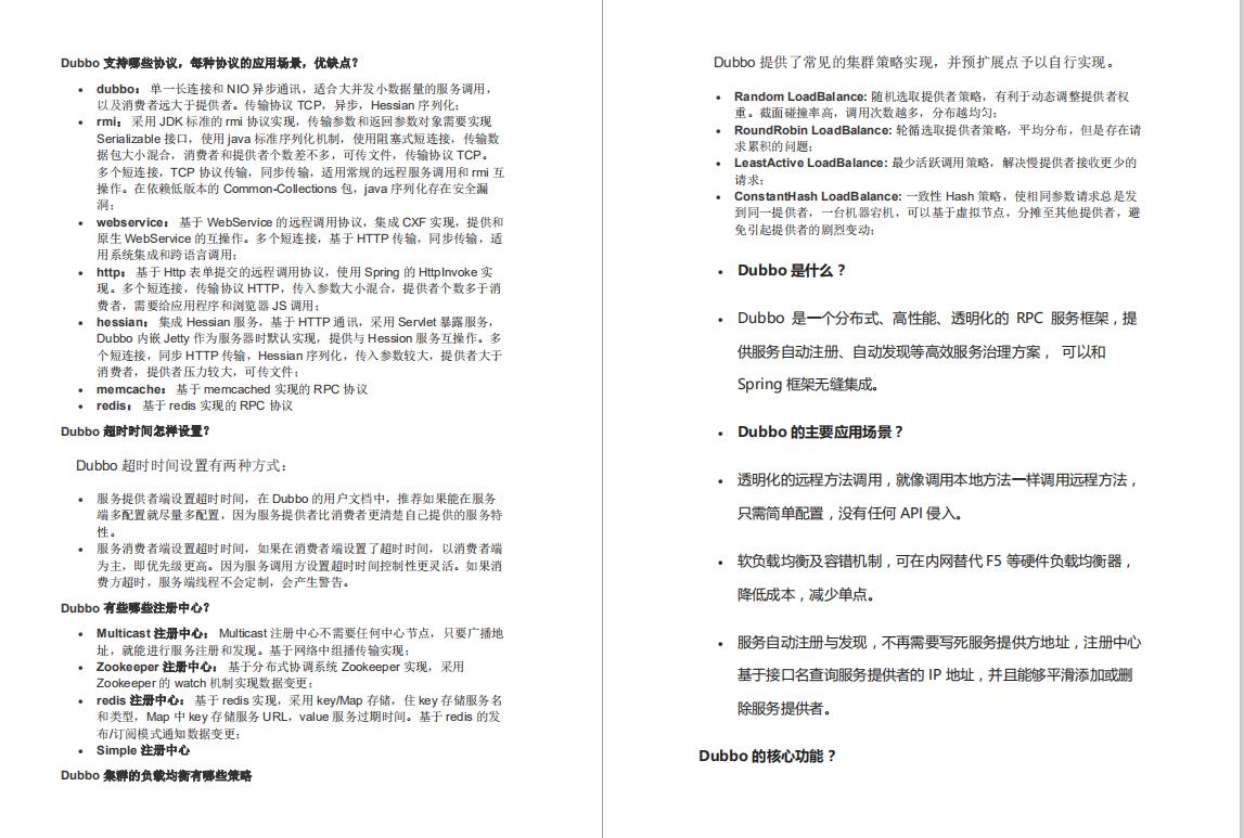
Dubbo

JVM

Kafka

Linux

Zookeeper

多线程

高并发

乐观锁与悲观锁

面试题汇总

这套面试题的内容和PDF太多啦,小编只能为大家整理了一小部分供大家参阅,这套文档小编已经为大家整理好了,领取方式:转发小编的文章+私信小编【面试资料】即可。