《财经》新媒体 王小贝/文 蒋诗舟/编辑
又一家P2P公司准备赴美上市。美国东部时间11月14日,泰然金融向美国证券交易委员会提交IPO申请,拟登陆纽交所,筹集最多2000万美元。然而,据其招股书,泰然金融今年上半年净利润下降约15%,成本及*款贷**不良率均呈上升态势。此外,一个多月前,其关联公司遭当地监管部门点名,登上金融风险提示名单。
针对上述问题,泰然金融在接受《财经》新媒体采访时称,今年6月以来,P2P行业动荡加剧,“在出现大量逃废债的情况下,平台不得不付出大量代价,以维持稳健运营。”此外,强监管下平台还需付出不菲的合规成本。
与此同时,泰然金融否认了与泰然资产管理有限公司的关系,但据《财经》新媒体调查,这两家公司实际存在诸多关联。
上半年成本激增163.8%
不良率攀升使资产质量承压
泰然金融全名为浙江小泰科技有限公司,注册资本为2亿元人民币,于2014年9月份上线,主营业务为P2P网贷,当前出借人2374人,借款人136331人,利息余额约为2.4亿元。截止2018年10月初,为用户完成撮合交易超过440亿元。
据其招股书显示,2018上半年营业收入为1841.7万美元,同比增长56%,净利润280万美元,同比下降近15%。

与此同时,上半年成本共计1482.14万美元,同比激增163.8%,并已超过2017年全年成本。
对此,泰然金融对《财经》新媒体表示,成本上升是导致利润下降的主要原因。今年6月以来,P2P行业动荡加剧,“在出现大量逃废债的情况下,平台不得不付出大量代价,以维持稳健运营。”此外,强监管下平台还需付出不菲的合规成本。
需要指出的是,在各项成本支出中,获客成本的提升最引人注意。在2016年上半年、2017年上半年及2018年上半年,泰然金融的平均获客成本分别为每人0.52美元、3.61美元及12.72美元,今年上半年的获客成本上涨约72%。
当然,这也是整个行业面临的难题。当前形势下,随着监管持续发力,P2P平台获客难度增加,获客成本水涨船高,早已成为不少企业的“心头大患”。苏宁金融研究院高级研究员薛洪言认为,高昂的获客花费很容易变成一个成本黑洞,成为平台可持续经营的最大障碍。
对泰然金融来说,同样在不断增加的还有*款贷**不良率。2016年、2017年和2018年上半年,其逾期率分别为1.74%、3.17%和5.05%,资产质量因此承压。
对于这一变化,泰然金融对《财经》新媒体解释称,主要是由于目前平台的资产结构由车贷转向信贷类产品,因此提升了风控阈值,使整体逾期率有所上升。
在业务自查整改方面,泰然金融官网称,行政核查进场阶段已在10月31日完成。其招股书透露,如果泰然金融的业务被视为不符合暂行办法相关要求要求,其可能需要进行一定业务调整,以便及时完成备案,否则泰然金融业务可能会受到重大不利影响。
关联理财公司被政府点名
进入风险提示名单后遭注销
10月17日,江苏省如皋市委宣传部在其官方微信平台上发布公告称,共有15家企业被列入首批金融风险提示名单,原因是未取得国家金融管理部门或地方金融监管部门批准(含备案),不具备从事吸收存款、发放*款贷**、销售私募基金、销售保险等金融业务的资质。其中,泰然资产管理有限公司南通如皋分公司榜上有名。

《财经》新媒体搜索天眼查发现,被点名一周后,泰然资产管理有限公司南通如皋分公司已于10月24日注销。

那么泰然资产管理有限公司与泰然金融有何关系?泰然金融回复《财经》新媒体称:“泰然金融成立于2014年,是泰然控股旗下业务。而泰然资产管理有限公司的注册时间为2013年,并不属于泰然控股。泰然金融和泰然资产管理有限公司两者的股权结构、法人代表完全不同,两者并不存在关联关系。”
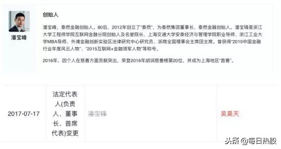
但《财经》新媒体通过天眼查平台查询发现,泰然资产管理有限公司的现任执行董事兼总经理为潘宝峰。

而泰然金融在其主要人员介绍中指出,潘宝峰为泰然金融创始人。而且,潘宝峰此前一直担任泰然金融的法人代表,在2017年7月17日才由吴昊天接任。

此外,泰然资产管理有限公司与泰然金融的监事也均为张晖。

(泰然金融主要人员信息)

(泰然资产管理有限公司主要人员信息)
可见,泰然金融和泰然资产管理有限公司实际存在诸多关联。
据互联网金融新闻中心报道,在南通如皋分公司登上风险提示名单后,泰然金融所属的泰然投资控股有限公司(当时名为上海泰然金融信息服务有限公司)曾表示,行业正处在过渡整改期内,公司对线下产品的销售和推广采取了逐步停止的策略。原泰然金服线下业务基本已全面向线上转型至泰然金融频道,且严格按照国家规定开展业务经营,重视用户资金安全,不存在资金池现象。
互金股行情低迷
上市是完美“避风港”吗?
继去年四季度掀起上市潮之后,今年下半年,多家互金平台再次扎堆上市。目前,维信金科、51信用卡已成功登陆港交所,小赢科技则挂牌纽交所。此外,萨摩耶金服、360金融、WeLab(我来贷)等已提交招股说明书。据统计,国内已有15家互金公司在美国及香港上市。
不过,上市者们的股价表现难言乐观。小赢科技上市仅4天时间就跌破发行价,品钛5个交易日破发。去年上市的趣店行情更为惨淡,截至发稿股价报4.58美元/股,较发行价24美元/股跌去八成,市值由刚上市时最高的116.98亿美元跌至15.11亿美元。

尽管行情低迷,但对不少平台来说,“去上市”仍是极具吸引力的选择。除了筹集资金、获得背书之外,对那些难以顺利完成整改备案的企业来说,要想继续生存下去,这便是唯一的“救命草”。业内人士指出,即便没有取得备案资质,企业也可在上市后并购备案成功的P2P平台,从而“曲线救国”,避免退出市场。
但这并不意味着绝对安全。以绿能宝为例,在2016年1月登陆美股后,于去年4月被爆出现兑付危机,最终因未能按时向纳斯达克交易所披露其 2016年年报而遭到退市,并因涉嫌非法吸收公众存款被警方立案侦查。
可见,上市绝不是完美的避风港,企业在信息披露、接受监管等方面都必须遵守更严格的要求。随着监管日趋严格,经过优胜劣汰后,网贷行业的风险也将逐渐被释放,此时各大交易所将迎来更多合规且实力出众的平台,股市行情或许也将随之回暖。