黄冈农商行罚款 (湖北农商行被处罚)

又一家农商行被监管处罚。8月13日,黄冈银监分局对湖北蕲春农商行连续开出12张罚单,如此密集的罚单实属罕见。

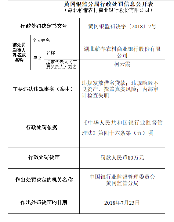
罚单信息显示,湖北蕲春农商行因存在违规发放借名*款贷**、违规隐匿不良资产等违法违规行为被黄冈银监分局处以80万元罚款,相关11位银行涉事人员也受到共计12万元罚款、警告以及取消银行业金融机构高管任职资格等处罚。

而在此之前,农商行就不断传出令人忧虑的信息,不良*款贷**大幅上升、信用评级下调、利润下滑等问题已屡见不鲜。

经济学家宋清辉对蓝鲸财经表示,农商行频繁出现问题的原因,虽然与外部经济形势有关,但归根结底还在于农商行自身。宋清辉表示仍然看好我国农商行未来的发展,但他强调在发展过程中,有的农商行可能会因为转型失败而被市场淘汰。

罚款共计92万元,11位涉事人员被处罚

银保监会8月13日公布的罚单信息显示,湖北蕲春农商行因违规发放借名*款贷**,违规隐匿不良资产、掩盖真实风险,内部审计检查失职被黄冈银监分局处以80万元罚款,此外,该行11位涉事人员被罚共计12万元。

黄冈银监分局表示,11位涉事人员因在上述违法违规行为中负有领导或管理责任,对其作出罚款、警告以及取消银行业金融机构高管任职资格等处罚。

其中,两位银行涉事人员因在相关违法违规行为中负直接领导责任同时被处以警告以及6万元罚款,七位涉事人员因在违法违规行为中负有管理责任被警告,还有两位因分别负有直接领导责任与主要领导责任被取消银行业金融机构高级管理人员任职资格4年和3年。

蓝鲸财经注意到,这并非湖北蕲春农商行近年来所受到的第一次行政处罚。据天眼查资料显示,该行成立于2014年3月,注册资本为2亿元,距成立不到一年的时间里,2014年12月该行就因存在*税偷**的违法行为被蕲春县国家税务局处罚9.3万元。此外,天眼查信息显示,该行所涉及的法律诉讼已达400余起,其中案由为金融借款合同纠纷的超过300起。

大批罚单来袭,农商行成重灾区

在监管趋严的环境下,今年7月银保监会对银行接连开出罚单,其中农商行似乎也成为了监管的重点。

据蓝鲸财经不完全统计,今年7月银监系统开出的罚单近200张,罚款金额超8000万元。而在诸多罚单当中,农商行的罚单数占总数的四分之一,罚款金额甚至达到总金额的一半。主要受罚原因有违规办理同业业务、违反审慎经营规则、违规发放*款贷**等。

虽然农商行被处罚的次数不少,但一次性对农商行开出千万级的罚单还是比较少见。

7月13日,大庆银监分局连发4张罚单,对大庆农商行、黑龙江肇州农商行、黑龙江林甸农商行、黑龙江杜尔伯特农商行的同业业务违规行为合计罚款3000万元。

另外,蓝鲸财经发现银监系统对涉事人员的处罚力度也不小。

7月6日,山东滨州银监分局一次性公布关于山东惠民农商行10人的行政处罚信息。无独有偶,8月13日,黄冈银监分局对湖北蕲春农商行一次性开出12张罚单,其中11张都是针对银行涉事人员所开。

“农商行都是做对公出身,对零售标准化产品没概念。无知无畏,只看到利润,看不到风险,从而导致问题重重。”宋清辉说道。

农商行不良率攀升,多家评级遭下调

密集罚单的背后,农商行不良率攀升、资产下滑等问题在近日表现得尤为明显。

8月13日,银保监会网站发布2018年二季度银行业主要监管指标数据。

数据显示,2018年二季度末,大型商业银行、股份制银行、城商行、民营银行、农商行的不良率均有所上升,分别为1.48%、1.69%、1.57%、0.57%、4.29%。其中,农商行的不良率攀升较快,较一季度上升1.03个百分点。

据蓝鲸财经不完全统计,今年以来已经有超过6家农商行的主体信用评级遭下调。评级机构给出的下调原因主要为不良率上升、资产质量下滑、资本充足率下降等。

比如7月末,上海新世纪评级机构公布对吉林蛟河农商行的主体信用评级的下*情调**况。

新世纪评级表示,将该行的主体信用评级从A降为A-,评级展望为负面。该行发行的二级资本债券信用等级也由A+降为BBB+。据了解,这是吉林蛟河农商行半年来主体信用等级第二次被下调。今年2月,该行的主体信用等级已经从A+降为A。

除此之外,中诚信在日前也公布了其对安徽庐江农商行的评级结果。虽然该行主体信用等级维持在A+,但值得注意的是,该行2017年不良*款贷**增长速度较快,拨备覆盖率较2016年末大幅下降113个百分点至95.25%,不良率上升了3.09个百分点至4.92%。

即使在今年二季度,该行的不良率较2017年末略有下降,拨备覆盖率有所增加,两项数据分别为4.40%以及126.29%,但这样的成绩对该行来说压力仍然不小。

“农商行最近频繁出现不良*款贷**大幅上升等问题的原因,虽然与外部经济形势有关,但归根结底还在于农商行自身。”宋清辉向蓝鲸财经表示,“农商银行顺利发展下去的关键是坚持差异化、特色化,即立足地域实际,扬长避短,形成特色化、个性化的发展优势。同时要注意从规模扩张向提质增效转变,唯有这样才能不走向‘歧途’,实现良性发展。”