历史唯物主义认为人民群众是历史的创造者,同时也承认杰出人物对于历史发展的促进作用。天津师范大学的张伟指出,所谓的杰出人物,是指那些能够反映时代要求,代表先进的阶级、阶层或者社会集团的利益,对历史发展起进步作用的领袖人物、政治家,思想家,科学家及艺术家等等。杰出人物能够在特定的历史条件下,作为实现一定的历史任务的核心,对于历史发展具有重要贡献。但同时,杰出人物也会受到历史条件的制约,比如其所属阶级、所受教育,尤其是其所属的特定时代背景。评价历史人物,需要秉承客观公正的态度,从正反两面去评价,既不掩盖其功绩,也不忽视其错误。
在中外历史的不同时期,涌现出了许多推动人类社会发展的杰出人物,他们有的是纵横捭阖的政治家,有的是高屋建瓴的思想家,有的是意志坚定的革命家,有的是百科全书式的科学家……秦朝的创立者秦始皇就是其中的代表人物。你对于秦始皇有怎样的认识呢?
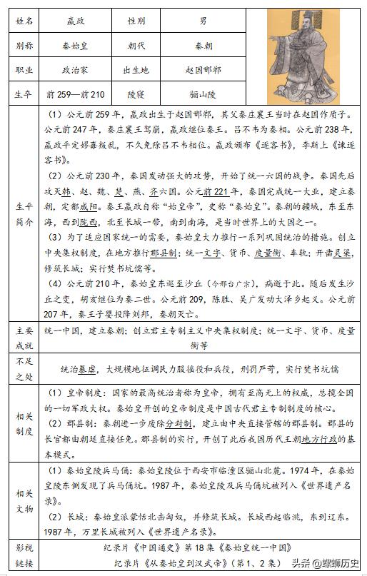
人物简历

考点概括
秦始皇是中国古代史上一个标志性人物,也是历史中考中的高频考点。与秦始皇有关的考点主要有:
1.秦朝的历史地位
秦朝是我国历史上第一个统一的多民族的封建国家。秦朝所建立的一系列制度奠定了中国两千多年封建政治制度的基本格局。
2.秦朝中央政权机构
皇帝总揽全国的一切军政大权。丞相、太尉、御史大夫分别掌管行政、军事和监察事务,最后的决断权由皇帝掌控。
3.郡县制
秦朝进一步废除西周以来实行的分封制,推行郡县制,郡县的长官都由朝廷直接任免。皇帝和朝廷牢牢地控制了全国各地的权力。郡县制是秦朝中央集权制度的重要组成部分。
4.秦始皇巩固统一的措施
统一文字(小篆),使政令能够在全国各地顺利推行,有利于文化的交流与发展。
统一货币(圆形方孔半两钱),有利于国家对经济的管理,促进各地经济的交流。
统一度量衡,便利了经济的发展。
统一车轨,秦朝的陆路交通四通八达。
开凿灵渠;修筑西起临洮、东到辽东的“万里长城”。
5.对秦始皇的评价
正面评价:秦始皇统一了中国,建立了我国历史上第一个统一创立了大一统的中央集权制度。
负面评价:秦始皇的统治具有急于求成和暴虐。
针对训练
01
(2020甘肃武威中考)西方有学者研究说,中国为什么这么大,跟汉字的使用有关系。有汉字的维系,口头语言会向一个方向发展,那就是统一的方向,民族会因为汉字而趋同于融合。中国历史上,通过颁行全国通用文字巩固国家统一的帝王是( )
A.秦始皇
B.汉武帝
C.唐太宗
D.宋太祖
【答案】 A.秦始皇
02
(2020贵州黔西南中考)西安碑林博物馆有一石碑上刻有“皇帝立国……灭六暴强……壹家天下”等字,该内容称颂的皇帝是( )
A.周武王
B.齐桓公
C.秦始皇
D.唐太宗
【答案】 C.秦始皇
03
(2020黑龙江绥化中考)秦始皇为消除文字上的差异,颁行全国的统一文字是( )
A.小篆
B.行书
C.草书
D.楷书
【答案】 A.小篆
04
(2019北京中考)一位历史学家说,秦始皇的残酷无道达到离奇的境界;可是他的统一中国的工作,用长远的眼光设计,又用精到的手腕完成。以下史实能支持后一种观点的是( )
①实行郡县制 ②建造阿房宫
③统一度量衡 ④修建骊山陵
A. ①②
B. ①③
C. ②③
D. ②④
【答案】 B. ①③
05
(2019青海中考)2018年新设立的国家和地方各级监察委员会,为我国的反腐败斗争打造了一把利剑。秦时,某官吏“纠弹为之责,私言于始皇,百官甚畏之”。称之为“风霜之吏”。此官职应是( )
A.御史大夫
B.丞相
C.军机大臣
D.太尉
【答案】 A.御史大夫
06
(2019湖北孝感中考)秦始皇统一全国后,先后设立了40多个郡,郡下设县,由中央直接进行管辖。该措施的主要作用是( )
A.形成了森严的等级制度
B.*制专**主义集权达到顶峰
C.解除诸侯王国对中央的威胁
D.直接有效地控制地方
【答案】 D.直接有效地控制地方
07
(2020广东中考模拟)唐代伟大诗人李白用“秦王扫*合六**,虎视何雄哉!挥剑决浮云,诸侯尽西来”来描述秦始皇的伟大功绩。为巩固其统治,加强中央集权,秦始皇采取了哪些措施( )
①废分封,设郡县 ②统一文字
③统一度量衡 ④修筑都江堰
A.①②③
B.①②④
C.①③④
D.②③④
【答案】 A.①②③
08
秦始皇派人开凿的,沟通湘江和漓江的水利工程是( )
A.郑国渠
B.通济渠
C.灵渠
D.都江堰
【答案】 C.灵渠
09
(2020广西贺州中考)阅读下列材料并结合所学知识,回答问题。
材料:秦朝形势图

——摘自部编版义务教育教科书
《中国历史》七年级上册
请回答:
根据材料并结合所学知识,指出秦始皇为巩固统一对我国南方采取的措施。简析这些措施的作用。
【答案】
措施: 军事上统一南方(或答:南攻越族);修筑通往南方的道路(或答:修筑贯通全国的道路;车同轨;开凿灵渠);创立中央集权制度,实行郡县制(或答:设郡治理;设立桂林郡、象郡、南海郡);统一文字;统一货币、度量衡;对南方开拓经营。作用:加强中央对南方的管辖;促进南北经济文化的交流发展;促进南方的开发;有利于巩固统一的多民族国家;对后世产生深远的影响。
09
(2019郴州中考模拟)关于秦始皇,历史上有着多种评价:
材料一 秦王怀贪鄙之心,行自奋之智,不信功臣,不亲士民,废王道,立私权,禁文书而酷刑法,先诈力而后仁义,以暴虐为天下始……一夫作难而七庙隳( huī 毁坏;崩毁),身死人手,为天下笑者,何也?仁义不施而攻守之势异也。
——【汉】贾谊《过秦论》
材料二 始皇帝,自是千古一帝也,……始皇出世,李斯相之,天崩地坼,掀翻一个世界,是圣是魔,未可轻议。
——【明】李贽《史纲评要·后秦记》
(1)根据材料一、二,分别指出贾谊、李贽对秦始皇的评价。
(2)请你根据上述材料并结合所学知识,运用辩证分析的方法简要评述秦始皇。
【答案】
(1)贾谊:秦始皇是贪鄙、暴虐之人;李贽:秦始皇是“千古一帝”。
(2)秦始皇是我国历史上的“千古一帝”,他的一生有功也有过,但功大于过。他的历史功绩:①结束了春秋战国以来长期争战混乱的局面,建立起我国历史上第一个统一的多民族国家。②确立了中央集权制度,奠定了此后两千多年统一国家*制专**集权的基本政治制度。③统一了文字,对统一多民族国家的凝聚与巩固产生了深远影响。④统一货币、度量衡、车辆形制,密切了各地区间的经济联系,有利于国家统一的巩固。他的过错:①为了加强思想控制,实行“焚书坑儒”,给我国古代思想文化造成了巨大损失。②实行残暴的统治,刑法严苛,赋税和徭役沉重,给人民带来深重的灾难。