最新消息:江苏无新增!徐州无新增!江苏已将疫情防控一级响应调整为二级响应。一切都在往好的方向发展!同时,徐州又传来了一大波好消息!
一、2大纯新盘案名曝光,孟庄新项目预备中
1
东区和平路又添一座大型综合体
2月24日,云龙科技产业园项目正式开工,该项目就在万达广场以东、宝龙广场以北,即中梁和四川金为联合体去年11月拍下的2019-51农科院及周边地块。如今,这个地块的商办和住宅项目案名正式公开——百悦城。
去年11月1日,徐州桂悦置业有限公司(中梁、金为)以8.97亿竞得农科院及周边地块,楼面价2382元/平米。农科院及周边地块土地出让面积132534.1㎡,最大建筑面积376532.66㎡。
项目分为ABCD四个区,其中D区为科研用地,即建设云龙科技产业园。

2
德信新项目案名发布-未来之翼
2月23日晚,北区德信项目案名以直播的形式公布——德信|未来之翼。此项目打造的是一个以商业+教育+住宅的综合体,总体量约22万㎡,自带商业和幼儿园。

据悉,该项目主要打造16—18层的小高层,建筑面积约为90㎡—140㎡,预计3月中下旬会公开城市展厅!

德信未来之翼即客运北站ABC地块,位于鼓楼区三环北路北、华润路西,距离地铁2号线非常近。成交楼面地价4050元/㎡,其中A地块主要是商业和幼儿园。B地块和C地块是住宅用地,整体规划1097套小高层。
今年*会两**上也提到,鼓楼区将全面加快德信广场等88项实施项目建设。其中的德信广场正是此次公布案名的德信·未来之翼中的商业综合体项目。
3
美的&金科—孟庄新项目预备中
近日,美的置业&金科股份联手打造的孟庄C地块项目日前公布最新版海报!该项目位于南部核心区泉山区三环南路北、金山东路南。双强联合打造的产品值得期待。

孟庄C地块楼面地价:8472元/㎡;项目容积率2.4,预计以高层为主。

二、千亿砸下!徐州各区重大项目集中开工
冬天已过,春暖花开!如今,徐州各地也全面忙起来!各县区的重大城建、产业项目,都集中开工了!
铜山区
2月24日,铜山区集中开工项目共58个,总投资420.6亿元,包括徐州淮海生物医药产业基地、安华应急及安全技术装备研发制造、中圣生物质热电联产、金士威高分子纳米中间膜生产项目等。
其中10亿元以上项目10个,战略性新兴产业及“四新”产业项目26个,现代服务业项目2个,平台载体类项目8个。涉及高端装备、安全产业、电子信息与ICT、环境保护等领域。

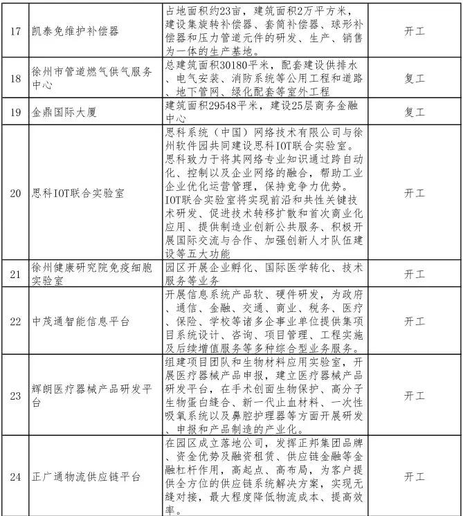
云龙区
2月24日,在云龙科技产业园项目现场,云龙区集中开(复)工48个重大项目,年度计划总投资140亿元。截至目前,云龙区在建的35个重大产业项目、18个城建重点工程,已复工47个,复工率90%。其中——
淮海金融服务中心(一期)建筑面积102万平方米,将建设淮海经济区内金融体系最健全、业态最完整、创新最活跃、功能最完备、品质高端的金融服务中心;
云龙科技产业园建筑面积21万平方米,将建设成集总部经济大厦、新材料产业大厦、新能源产业大厦、研发中心、技术成果转化中心于一体的现代科创产业新标杆;
万象城市广场,地上建筑面积40.7万平方米,将建设大型商业、商办综合体。
鼓楼区
2月23日上午,2020年鼓楼区“两重一实”项目集中开工活动在鼓楼高新区智创云谷科技园隆重举行。2020年鼓楼区安排了年度投资267.6亿元的100项重大产业项目、年度投资160亿元的76项城建重点工程和12大类87件民生实事。
集中开工的30个项目年度投资91亿元,其中重大产业项目17项、年度投资69亿元,城建重点工程及为民办实事项目13项、年度投资22亿元。
其中徐州鼓楼智创云谷项目总投资25亿元,拟建设以创新科技孵化、信息技术应用为主的智能制造4.0现代产业园区;文庙历史文化街区总投资4亿元,2019年开工建设,预计2021年底完工。
泉山区
2月22日上午,2020年泉山区“两重一实”项目正式开(复)工!随着副市长徐东海发出开(复)工令,泉山经济开发区佳海科技产业园项目工地现场机器轰鸣。
与此同时,位于七里沟九年一贯制学校项目工地的城建重点工程分会场以及位于区文化馆项目工地的为民办实事项目分会场同时开(复)工!
此次集中开(复)工,泉山区共安排35个重大项目,其中有25个重大产业项目、5个城建重点工程和5个为民办实事项目。
据了解,今年泉山区共安排总投资549亿元的83个重大产业项目,总投资404.8亿元的59个城建项目和6大类77项为民办实事项目。





贾汪区
2月19日上午,总投资120亿元的贾汪区20个重大产业项目在徐州工业园区电电产业园二期集中开(复)工,大吴街道、青山泉镇设立分会场,联动推动重大产业项目集中开(复)工。
据介绍,2020年,贾汪区共组织实施重大产业项目51项,其中市级重大产业项目21项,计划总投资228亿元。
此次集中开(复)工的20个重大产业项目包括电电产业园二期、徐工配套产业园一期、龙冠智能穿戴产业链、娃哈哈徐州生产基地、诚意预制桥梁构件等市、区两级重大产业项目,涵盖了高端装备制造、集成电路与ICT、新材料、现代物流等多个领域,总投资120亿元。
2月24日上午,贾汪区还举行2020年城建重点工程——徐贾快速通道北延项目的开工仪式。
徐贾北延路线由青山泉镇花庄村向北,经南花庄东侧,在东花庄和西花庄穿过之后向东北方向,走林子村东侧,折向西北,从窝山和二郎山哑口穿过,经过林子村,在江庄镇南庄村利用京沪高铁下穿、跨过竹园村的引龙河,终点和大外环426省道相连。

该项目路线全长6.4公里,新建一级公路标准,总投资4.9亿元。计划年底前完成主体工程,明年5月竣工通车。徐贾快速通道北延项目建成后,标志着贾汪区积极构建的“半小时交通圈”迈出实质性步伐,并推动贾汪城区向西部发展。


沛县
2月21日,2020年沛县“三重一实”项目建设集中开工仪式举行,集中开工40个项目,计划总投资216.6亿元。
此次集中开工的40个项目涵盖了新能源、新材料、智能制造、基础设施等多个领域,其中智汇谷智能制造基地等11个项目列入2020年市级重大产业项目计划,单体投资5亿元以上项目16个。
邳州
2月22日,邳州市重大项目开工投产仪式隆重举行。现场集中开工重大项目45个,计划总投资368亿元。
此次开工的45个重大项目中,20亿元以上项目4个、10亿元以上项目2个、5亿元以上项目16个,特色主导产业项目数量占比达到75.6%。项目涵盖半导体材料设备、木制品木结构、高端装备制造等多个领域。
新沂
2月20日,新沂市举行2020年重大产业项目暨吾悦广场开工仪式。此次集中开工的项目共45个,计划总投资237.2亿元,年度计划投资125亿元。
其中,列入徐州市重大产业项目共11个。仪式上,还集中签约了28个项目,协议投资额达到175.7亿元,计划利用外资3500万美元。
文章来源:彭城房产