作者:东莞康华医院 吴永瑞
目前我国恶性肿瘤发病率呈快速上升趋势,抗肿瘤药物使用率也随之增加。但近年来,抗肿瘤药的不合理使用现象仍频频发生,其安全性同样引起临床医生的关注。
那么,在临床使用时,有哪些需要注意的地方呢?我们一起跟着处方学习一下吧。
溶媒不合理
溶媒选择不适宜直接影响药物的理化反应,改变药物的溶解度或破坏药物的结构,出现混浊、沉淀、变色、结晶、药效降低或消失等现象,甚至还会产生严重的不良反应。

处方分析:紫杉醇脂质体如果稀释在氯化钠溶液中,脂质体膜材磷脂更容易发生氧化和水解反应。磷脂的不稳定性会造成脂质双分子层膜不稳定,引发药物外露,包封率下降,影响药物效果。故紫杉醇脂质体需要使用5%葡萄糖注射液稀释后使用。
拓展知识
临床上常用的紫杉醇制剂有三种:分别是紫杉醇注射液、紫杉醇白蛋白结合型和以上提到的紫杉醇脂质体。不同制剂的紫杉醇溶媒要求不同,使用时需注意区分。
紫杉醇注射液溶媒可选用5%葡萄糖溶液(GS)和生理盐水(NS),注射用紫杉醇脂质体只能用5%GS溶解稀释,注射用紫杉醇(白蛋白结合型)只能用NS稀释,因为酸性或碱性溶液易使蛋白质凝固变性而失效。
临床常用化疗药的溶媒选择要求

注:GS:葡萄糖注射液,NS:0.9%氯化钠注射液
溶媒用量不合理
溶媒的用量和药物浓度对药物的稳定和发挥最佳的疗效有重要的影响,是配制输液时控制输液质量的重要参数。有些药品说明书明确规定药物配置的浓度范围或具体溶媒用量,使用时需多加注意以避免不良事件的发生。

处方分析:吉西他滨可能引起骨髓功能抑制,应用后可出现白细胞减少,血小板减少和贫血,而延长输注时间和增加给药频率均有可能增加毒性。另外,吉西他滨的半衰期受输注时间的影响,输注时间过长还可影响药物的疗效。
本条处方如按常规滴速40-60d/min滴注的话,500ml液体至少需滴注2h,远远大于说明书所要求的30min,故应将溶媒量控制在100ml以内。
临床常用化疗药的浓度范围或溶媒量要求

给药途径不合理
抗肿瘤药物的给药途径比较多,有静脉给药、 皮下注射、肌内注射、口服给药、动脉给药、鞘内注射、局部涂抹、膀胱灌注、胸腹腔灌注给药等,在临床用药过程中应严格按照药品说明书推荐给药方式给药,不得随意更换。

处方分析:植物碱类抗肿瘤药长春瑞滨具有血管刺激性,会刺激血管内皮细胞,使细胞间隙增大、血管通透性增加,毛细血管痉挛、局部供血减少、药物浓度增加,容易引起药物性静脉炎;如果渗透到血管外,还会导致组织缺血、缺氧,导致局部组织刺激反应,引起疼痛。
因此建议使用静脉快速推注的给药途径,减少长春瑞滨与血管内皮细胞的接触时间,以达到减轻刺激性损害的目的。建议将该处方溶媒改成20-50ml,在2-6min内完成静脉注射给药。
拓展知识
植物碱类抗肿瘤药用法比较
① 长春碱:成人剂量为150ug/kg,儿童剂量为250ug/kg,用等渗盐水或5%葡萄糖20-30ml稀释后静注或在输液时冲入。
② 长春新碱(成人):静脉注射,一次按体表面积1-1.4mg/m2,或按体重一次0.02-0.004mg/kg,一次量不超过2mg,每周一次,一疗程总量20mg。
③ 长春瑞滨:建议本品在20-50ml的9mg/ml氯化钠注射液或5%葡萄糖注射液中稀释,稀释后于6-10分钟内静脉输入。
④ 长春地辛:生理盐水溶解后缓慢静脉注射,亦可溶于5%葡萄糖注射液500ml-1000ml中缓慢静脉滴注(6-12小时)。
给药剂量不合理
化疗药物往往根据患者体重或者体表面积计算给药剂量。尤其对于治疗窗比较窄的药物,把握剂量时还需考虑患者的肝、肾功能,避免发生毒性反应。

处方分析:奥沙利铂用于治疗转移性结直肠癌时,推荐剂量为85mg/m2,患者体表面积为1.72m2,计算出用药剂量为146mg,该处方奥沙利铂使用200mg,属于超量使用。超量使用有造成严重血液学或神经毒性风险。
体表面积计算公式

拓展知识
不同的化疗药物如何确定给药剂量?
化疗药物按作用机制来分大致可分为传统的细胞毒药物和新型靶向抗肿瘤药物。新型靶向抗肿瘤药按分子量大小可分为单克隆抗体(如曲妥珠单抗、帕妥珠单抗等)和小分子化合物(如伊马替尼、吉非替尼等)。
- 细胞毒药物的给药剂量按体表面积计算:这类药物对肿瘤细胞的杀灭作用遵循一级动力学原则,即一定量的药物只能杀灭一定数量的肿瘤细胞;增加药物的给药剂量理论上可以杀灭更多的肿瘤细胞,但细胞毒药物对正常细胞(尤其是增殖速率较快的口腔黏膜细胞和消化道上皮细胞等)也有杀灭作用,盲目增加用药剂量会产生严重的不良反应。因此为了让正常细胞有足够的恢复期,多按人体体表面积计算给药剂量。
- 新型抗肿瘤药物:此类药物不影响DNA或RNA ,所以无急性细胞死亡,仅细胞的失控增殖被抑制,另外这类药物具有明确的作用通路和靶点,这些药物与靶点的结合具有一定的饱和性,当受体饱和时增加剂量并不会增加疗效,反而会导致比较严重的毒副作用。故新型抗肿瘤药物的给药剂量一般根据患者的体重或固定剂量给药。
给药顺序不合理
为提高肿瘤的治疗效果,临床上多采用两种或两种以上药物联合的化疗方案。联合用药就面临着如何选择用药顺序的问题。

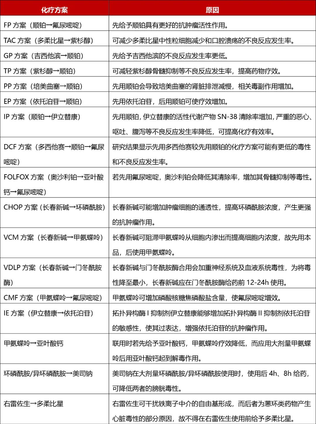
处方分析:奥沙利铂为周期非特异*药性**物,杀灭肿瘤细胞的同时,驱动G0期细胞进入增殖周期,再使用作用与S期的氟尿嘧啶,产生协同作用。若先使用氟尿嘧啶,奥沙利铂会降低其清除率,增加其骨髓抑制等毒性。故应先使用奥沙利铂后,再使用氟尿嘧啶。
常见联合化疗方案用药顺序

化疗预处理方案不合理
规范的化疗预处理方案可减少化疗药不良反应的发生率及严重程度,帮助患者顺利度过化疗期,提高依从性。

处方分析:紫杉醇由于水溶性较差,需要加入助溶剂聚氧乙烯蓖麻油,而聚氧乙烯蓖麻油极易引起过敏反应,而且紫杉醇本身也可能引起过敏,文献报道紫杉醇注射液的过敏反应发生率约为39%,其中严重过敏反应发生率约为2%。为了防止发生严重的过敏反应,使用紫杉醇治疗的所有患者均应先进行抗过敏治疗。
药品说明书及相关指南推荐:在紫杉醇治疗前的6h和12h口服地塞米松各20mg;或者在30min前将地塞米松10-20mg稀释于100ml0.9%氯化钠注射液中静脉滴注,且治疗前30-60min肌内注射苯海拉明50mg,静脉注射西咪替丁300mg或雷尼替丁50mg。
其中H2受体拮抗剂(西咪替丁或雷尼替丁)用于紫杉醇用药前的预处理,主要目的在于通过阻断组胺与H2受体结合来预防过敏反应以及可能出现的低血压,并非为了减轻紫杉醇类药物本身以及服用地塞米松片或静脉使用地塞米松后可能导致的胃酸分泌增加等胃肠道不适。因而,使用质子泵*制剂抑**(PPI)及其他抑酸药物代替H2受体拮抗剂是不适宜的。
审稿专家:东莞康华医院副主任药师 李国邦
【药盾公益】以中国非处方药物协会、中国药学会,中华医学会等共同发起和成立的公益性组织——PSM药盾公益(公众号:PSMChina),广汇资源,凝聚力量,促进公众用药安全。