
乳酸性酸中毒
译 | 蓝雨 来源 | “重症医学”授权转载

乳酸性酸中毒是由于乳酸和氢离子在体液中聚集造成,并且常常与不良的临床预后相关。乳酸性酸中毒的影响由其本身的严重程度和临床情况决定。
当乳酸酸中毒合并低流量状态时,死亡率增加近三倍,并且乳酸越高,预后越差。尽管高乳酸血症常常是由于组织缺氧造成,但是也可以由其他原因导致。病因的控制是唯一有效的治疗方法。
然而,由于对其病理生理学特点以及在此状态下引起细胞功能障碍的因素两方面的研究进展,从而导致了新疗法的出现。
这篇乳酸性酸中毒的综述不仅强调乳酸性酸中毒病理生理,而且关注其乳酸性酸中毒的诊断和治疗。我们仅讨论L-乳酸的聚集,因在临床中遇到的乳酸性酸中毒中绝大多数情况如此。
病理生理学特征
正常乳酸代谢乳酸产生和消耗的完整反应方程如下:
*酮丙**酸+NADH+H+⇋乳酸+NAD+
*酮丙**酸的生成主要通过无氧糖酵解(糖酵解途径)。乳酸和*酮丙**酸的互变反应(氧化还原)发生在细胞浆中,反应过程被乳酸脱氢酶(LDH)催化,LDH是为四聚体,拥有5个亚型,每个亚型都是由两个亚基组成的不同复合物:LDHA和LDHB。
亚基LDHA与*酮丙**酸的亲和力比LDHB与*酮丙**酸的亲和力更高,并且还原能力比LDHB更强。因此,组织中的LDH亚型的特性影响乳酸的代谢。
血乳酸和*酮丙**酸通常的比例为10:1,但当NADH浓度([NADH])和NAD+浓度([NAD+])的比例升高(氧化还原状态)时会升高。
人体每天每公斤体重大约产生20mmol的乳酸,主要在含有LDH(富含LDHA型)的高度糖酵解组织中,例如骨骼肌。
乳酸可以在富含LDHB亚型的器官,如肝脏、肾脏或其他组织的线粒体中再转化为*酮丙**酸进而被消耗。这些通路包括科里循环(在肝脏和肾脏里通过消耗ATP生成葡萄糖(糖异生)),以及肝脏、肾脏、肌肉、心脏、大脑以及其他组织中的三羧酸循环和氧化磷酸化(*酮丙**酸被氧化为二氧化碳和水,并产生ATP)。
乳酸的消耗通过器官内和器官间的乳酸穿梭推动的,而乳酸穿梭是通过单羧酸转运(MCTs)推动的,MCTs介导乳酸伴氢离子的流入和流出。
正常情况下,乳酸的产生和消耗是相等的,从而导致血乳酸浓度处于稳定状态。乳酸的产生可以明显的升高,例如在做极限运动过程中可以升高几百倍,但是在停止运动、癫痫或者外源性乳酸输注后,也可以被快速的消耗。
乳酸产生的生物能学可以总结如下:
葡萄糖+2(ADP+无机磷酸盐)→2乳酸+2H++2ATP
依靠糖酵解产生乳酸离子的同时,伴有等量氢离子的释放,这些氢离子来源于ATP的水解。相反的,乳酸的消耗清除等量的氢离子,从而维持体内的酸碱平衡。
高乳酸血症
当乳酸生成超过消耗时就会出现高乳酸血症。它也意味着氢离子的增加等于乳酸离子的增加,不管当时的酸碱平衡状态。
明确高乳酸血症发病机制对治疗是有指导意义的。无论是全身组织缺氧还是局部组织缺氧,乳酸过量产生和利用不足均是线粒体氧化功能受损的结果。
即使全身氧输送降低并不足以引起全身缺氧时,微循环障碍就可以导致局部组织缺氧与高乳酸血症。共存的酸血症导致肝脏清除乳酸的能力下降;严重缺氧和酸血症可以使肝脏变成一个纯粹的乳酸生成器官。
高乳酸血症也可以由有氧糖酵解造成,这个术语表示有别于组织缺氧因素导致亢进的糖酵解亢进。
有氧糖酵解在应激过程中激活,即使效率不高,但也是一种有效的、快速的生成ATP的机制。
在脓毒症高动力循环阶段,β2肾上腺素受体激动剂直接的或通过增强细胞膜Na-K-ATP酶(大量消耗ATP)来增加糖酵解通量。肾上腺素水平升高的其他疾病,例如重症哮喘(特别是β2受体激动剂过度应用的)、严重的创伤、心源性或失血性休克或嗜铬细胞瘤,可以通过这种机制导致高乳酸血症。
在炎症状态下,有氧糖酵解也可以被细胞因子依赖性刺激的细胞葡萄糖摄取所驱使;在碱血症障碍下,有氧糖酵解也可以被6-磷酸果糖激酶活性增强所驱使。
有氧糖酵解和组织缺氧并不是相互排斥的;在某些情况下,都有助于高乳酸血症的产生。
有些药物损害氧化磷酸化,例如抗逆转录病毒药物和异丙酚等,这些药物可以增加乳酸的产生,在一些罕见情况下可以导致严重的乳酸性酸中毒。接受这些药物治疗的患者应该得到仔细的监测。
肝脏可以清除70%的乳酸。在脓毒症患者中,即使他们的血流动力学稳定及肝功能正常,乳酸清除率也是降低的,可能是通过抑制*酮丙**酸脱氢酶造成的。
慢性肝病加重脓毒症或其他疾病的高乳酸血症,但是在缺乏这些疾病的情况下,即使严重的肝硬化也很少引起血乳酸水平升高。
然而,高乳酸血症通常出现在急性暴发性肝脏疾病中,这反映了乳酸清除率下降和生成增加,并且是影响预后的重要因素。
对细胞功能的影响
高乳酸情况下细胞功能障碍是复杂的。如果存在缺氧,那么这是主要因素。如果细胞的周围环境也是严重酸中毒,那么细胞功能障碍有可能加剧。
单独的严重酸中毒就能降低心肌收缩力、心排量、血压以及组织灌注;可以导致心律失常阈值降低;同时削弱心血管系统对儿茶酚胺类药物的反应性。
一些研究显示,与高乳酸血症相比,酸血症是细胞功能障碍和临床预后更好的预测因素。然而,由于酸-碱紊乱时酸血症通常是不单独显示的。全身酸度和血乳酸之间的相互作用和他们对临床预后的影响需要进一步研究。
高乳酸血症本身是否对细胞功能存在影响依然是不清楚的。体外实验提示乳酸可以抑制心肌收缩力,但是在心脏手术后,输注乳酸钠溶液使血乳酸水平至15mmol/L并不能抑制血流动力学指标。
病因
表1中列出了乳酸性酸中毒的主要原因及推测机制。
通常情况下,这些原因被分为组织缺氧型(A型)和无组织缺氧型(B型)。然而,组织缺氧的证据可能是微妙的,并且高乳酸血症可以是由组织缺氧和非组织缺氧共同造成。
心源性和低容量性休克、严重心衰、严重创伤以及脓毒症是乳酸性酸中毒最常见的原因,能对绝大多数病例给予解释。

诊断
严重心肺疾病、SIRS、脓毒症、严重创伤以及容量不足的证据对于诊断乳酸性酸中毒提供了重要的线索。
血清阴离子间隙升高,尤其是高于30mmol/L时,可以提供支持性证据。然而,阴离子间隙升高的其他原因,例如:酮症酸中毒和有毒酒精摄入,应该始终被考虑到。
阴离子间隙的升高(△AG)可以反映血乳酸的水平,但是它们之间的紧密联系并不可能总是被发现,因为除了乳酸以外的其他阴离子也经常使△AG升高。
正常的阴离子间隙不能排除乳酸性酸中毒。在一项研究显示,血清乳酸水平在5-10mmol/L之间的患者中有50%并没有出现阴离子间隙升高。血清白蛋白校正的阴离子间隙可以提高其敏感性,但是在许多情况下仍然不能被检测到。
因此,血清阴离子间隙作为乳酸性酸中毒的筛查工具是缺乏敏感性和特异性的。
由于在酮症酸中毒情况下经常出现△AG与血清碳酸氢根[HCO3-]浓度降低程度(△HCO3-)是1:1的关系,偏离这一比率提示有酸碱平衡紊乱共存。
在乳酸酸中毒中,△AG: △HCO3−的比值常常大于1,部分的原因是因为氢离子的表观分布容积大于乳酸;因此,比值的增加并不总能常常提示共存有酸碱失衡。
血乳酸升高是诊断的必要条件。
在临床化验室之间,血乳酸水平的正常值下限是一致的,为0.5mmol/L;而正常值上限是相差很大,从1.0mmol/L到2.2mmol/L不等。
因此,各个实验室之间异常的临界值是不同的。在重症病人中,正常值上限的乳酸水平与死亡率增加相关。于是,正常值上限水平的乳酸浓度或较以前基线值轻度增加的血乳酸浓度(尽管在正常范围内),均可以提示患者预后较差,并且需要密切监测患者情况。
此前乳酸性酸中毒的定义包括PH≤7.35以及血清[HCO3-]≤20mmol/L。然而,由于并存有酸碱失衡,不满足某个特征或二者均不符合并不能排除乳酸性酸中毒。
例如,并存呼吸性碱中毒情况下可以是血PH处于碱血症范围;反之,并存有代谢性碱中毒是可以导致高重碳酸氢盐血症和碱血症(图1与2)。相反,并存呼吸性酸中毒可以导致严重的酸血症(图2)。

由于癫痫大发作导致的乳酸性酸中毒的患者血钾通常是正常的,因为乳酸和氢离子同时进入细胞内消除了为保持电中性而对钾离子从细胞内转移到细胞外的需求。
然而,由于常常合并肾功能衰竭,所以危重症患者中高血钾是常见的。此外,组织破坏也释放钾离子。然而,当β2受体激动驱使血钾进入细胞内时,可以出现低血钾。
一些病例报道出现血清渗透压间隙超过20mOsm/L的情况(实际血清渗透压与计算值之差为渗透间隙,异常情况下,血液中内源性溶质增多,外源性毒物、药物等增多都可以使血清渗透压间隙增大,可以粗略地反映细胞线粒体和溶酶体损害的程度,反映损害的细胞外溢的溶质数量),可能反映存在渗透活性的溶质从缺血组织中释放。
然而,其他以渗透压间隙增加和高乳酸为特征的疾病应该被排除(例如有毒醇类中毒)。
治疗
在治疗乳酸性酸中毒患者过程中,恢复血流动力学紊乱患者的组织灌注是必要的。
血管加压素和正性肌力药物应按需使用。酸血症降低儿茶酚胺类药物的敏感性,从而需要增压所需的剂量。高剂量的儿茶酚胺类药物可以通过减少组织灌注或者过度刺激β2受体而加重高乳酸血症。
因此,使用剂量应该仔细调整。在恢复组织灌注方面,晶体液和胶体液是同样有效的。
然而,报告的有关人工合成羟乙基淀粉胶体液相关的急性肾损伤、出血,以及增加死亡率方面的证据限制了它的应用。如果需要胶体,可以使用白蛋白。
生理盐水的使用可以导致或加剧正常阴离子间隙性代谢性酸中毒、降低血钙水平以及降低心功能的因素。此外,富含氯离子的溶液可以导致急性肾损伤。
含有碳酸氢盐或其前体(平衡盐溶液)的晶体液,例如乳酸林格、醋酸以及葡萄糖酸Plasma-Lyte溶液,这些溶液不会导致正常阴离子间隙酸中毒,并可减少急性肾损伤的机会。但是偶尔可导致代谢性碱中毒。
据报道,与输注生理盐水相比,在重症患者中输注平衡盐溶液可以减少对肾替代治疗的需求,但是关于应用哪个液体更好的问题上,目前存在分歧。
含有D-乳酸和L-乳酸消旋混合物的溶液产生的碱基与等摩尔的仅含有L-乳酸的溶液一样多。
输注大量的乳酸林格可以导致血乳酸水平升高,但是在没有乳酸清除率异常的情况下,这种增加是非常小的。含有柠檬酸盐的溶液可导致微血栓的形成。需要随机对照研究来确定最有效和安全的晶体。
氧输送到组织依赖于心排量、局部血流量、血红蛋白浓度,以及氧分压(PO2)。给予红细胞输注以使血红蛋白浓度维持在70g/L以上。通过保证适当的吸氧浓度来维持充足的PO2,必要时给予气管插管以及呼吸机机械通气。有创通气可能还需要防止高碳酸血症,特别是酸血症持续存在或者恶化。
改善微循环
如果持续存在微循环异常,可以预示患者临床恶化和死亡。
几种药物(包括多巴酚丁胺、乙酰胆碱和硝酸甘油)已经被证明可以改善微血管灌注(这种作用与全身血流动力学无关)、降低高乳酸血症,甚至改善预后。拯救微循环的措施可能在未来是最先采取的治疗措施。
启动对因治疗措施
复苏的工作应该辅以针对乳酸性酸中毒的原因措施。
这些措施包括:
-
应用适当抗生素治疗脓毒症;
-
处理心律失常、心脏再同步治疗,以及左室辅助装置治疗晚期心衰;
-
急性心肌梗死的冠状动脉介入治疗;
-
针对创伤、组织缺血以及中毒性巨结肠的手术,应用透析去除毒素或药物;
-
停用某些药物;
-
缩小肿瘤的大小。
碱化治疗
鉴于酸性环境的潜在有害作用,一些临床医生把静脉输注碳酸氢钠治疗严重酸血症(pH<7.2)作为推荐疗法。
然而,碳酸氢钠治疗在降低死亡率和改善血流动力学方面的价值依然没有被证实。
没有证据表明碳酸氢钠治疗是有益的,主要是归因于发生在治疗期间的两个不良事件:由于碳酸氢钠治疗后二氧化碳聚集和离子钙水平PH值依赖性的降低导致的细胞内酸化,这是心肌收缩力的调节器。
由于严重循环衰竭阻碍了二氧化碳从组织和肺部的清除,当这些患者快速输注大量碳酸氢钠时,细胞内酸化被认为是更频繁和严重的。规避这些并发症才可能显现出碳酸氢钠治疗可能的益处。
应用透析来提供碳酸氢盐可以防止钙离子的减少、防止容量过负荷和高渗(碳酸氢钠输注的潜在并发症)、以及清除乳酸性酸中毒的相关物质(例如二甲双胍)。
通过碱化作用,碱化治疗,无论是输注或透析,增加乳酸净产量。透析可以大量清除乳酸,尽管在严重乳酸性酸中毒中,这些清除的数量远低于乳酸产生的量。
连续透析相对于间断性透析往往更受青睐,因为连续透析可以以较低的速度输注碳酸氢钠,并且在那些血流动力学不稳定的患者中有着更少的不良反应。
关于透析在乳酸酸中毒中的作用的对照研究是必要的。其他一些缓冲剂已经被开发出来,这些缓冲剂可以产生最少的二氧化碳,包括THAM(三羟甲基氨基甲烷)和Carbicarb(混合碳酸钠和碳酸氢钠的1:1混合物)。
目前临床上只有THAM可用,但是关于这些或其他缓冲剂(与酸反应不产生二氧化碳的新型复合物;甚至更好的可以消耗二氧化碳复合物)的进一步研究在治疗代谢性酸中毒中确定他们的潜在角色是必要的。
未来有潜力的治疗方案
Na+-H+交换酶在乳酸性酸中毒过程中被激活,导致心脏内有害的钠和钙超载;抑制它的激活可以减轻细胞损伤。
在由于脓毒症、低氧血症、失血性休克以及心脏骤停导致的乳酸性酸中毒试验模型中,NHE1*制剂抑**可以减轻乳酸性酸中毒和低血压、改善心肌功能和提高组织氧输送、启动复苏、并且降低死亡率。
这些在动物身上取得的可喜的结果需要对照研究来验证对人是否有效。
癌细胞通过利用有氧糖酵解并产生乳酸来作为主要的能量来源(Warburg效应)。在肿瘤局部微环境中乳酸和氢离子的清除已经成为癌症进展、修复以及转移的关键调节点。
LDH和MCT乳酸转运蛋白*制剂抑**正作为一种有前景治疗癌症的方法被研究。这些复合物也可能在治疗肿瘤诱导的或其他类型的全身乳酸性酸中毒中是行之有效的。
患者监测、治疗目标以及预后
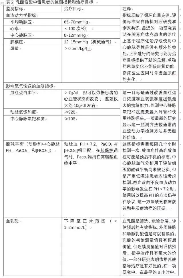
监测的措施和推荐的治疗目标见表2▼

全面细致的评估血流动力学、氧合以及酸碱状态是最重要的。组织缺氧的检测对于复苏效果的评估和用于匹配氧输送和氧需求的其他方法需求的评估是重要的。
尽管血乳酸水平的测量常常用于此目的,但是高乳酸血症并不总是意味着缺氧。
中心静脉血氧饱和度已经被建议作为替代或互补的措施,它的目标值为≥70%。
最近的脓毒症研究表明与无中心血流动力学指标的常规治疗方案相比,应用此测量指标作为目标的治疗并未显现出额外的益处。关于此问题的研究需要进一步开展。检测组织缺氧的新方法可能证明是有用的(例如监测体液中缺氧诱导因子的浓度)。
血乳酸的测量依然是乳酸性酸中毒监测的基石。乳酸可以从动脉血和静脉血测量,因为它们的值实际上是可以替换的。床旁即时监测装置是可用的。
尽管一次升高的乳酸水平经常提示不良的预后,但是持续的高乳酸血症与更差的预后相关。瞬间的高乳酸血症并不一定能够预测临床预后不良。建议每间隔2-6小时测量一次乳酸,但是这个问题并没有得到过严格的检验。
在不同疾病的住院患者中,持续升高的高乳酸血症与死亡率大幅度增加相关,不管是关于休克或者是低血压状态。
另外,在乳酸与死亡率之间存在剂量-反应关系:乳酸水平越高,死亡风险越大。
一些研究表明,酸血症伴高乳酸血症增加死亡率,但是全身酸度影响临床预后的作用还有待进一步研究。血乳酸的变化已经被用于指导治疗。
在一项随机对照研究中,血清乳酸水平每2小时降低至少20%作为第一个8小时复苏的治疗目标;乳酸清除率实现这一目标与发病率和死亡率下降相关联。
有证据表明,在极度危重患者中,即使正常范围上限的乳酸水平与不良的临床结果相关,但仍主张把血乳酸正常化作为首要的治疗目标,乳酸指导疗法的有效性和乳酸的目标仍在研究中。
鉴于微循环在乳酸性酸中毒中的核心地位,各种干预措施前后对微循环评估可能是有用的。微循环直接可视化手持设备已经出现,并且它们的临床作用正在研究中。
在严重循环损害的患者当中,相对于动脉或外周静脉血,中心静脉血反应组织酸碱状态更为准确。然而,在严重低灌注患者当中监测中心静脉血气是否改善临床预后依然是未被证实的。当然,评估肺的气体交换时,监测动脉血气是必需的。
— END —
声明
本微信公众号所刊载原创或转载内容不代表新青年麻醉论坛观点或立场。文中所涉及药物使用、疾病诊疗等内容仅供参考。

戳新青年微站!